今天小编分享一篇2021年10月发表于Front Med (Lausanne)的文献,题目为《Identification and Validation of IFI44 as Key Biomarker in Lupus Nephritis》,影响因子5.09。
IFI44作为狼疮性肾炎关键生物标志物的鉴定和验证
1
摘要
狼疮性肾炎(LN)是系统性红斑狼疮(SLE)常见而严重的器官表现,是SLE相关死亡的主要原因。早期诊断是改善LN患者预后的关键。为了筛选与LN相关的潜在生物标志物,我们从GEO数据库下载了GSE99967的基因表达谱。采用加权基因共表达网络分析(WGCNA)构建基因共表达网络,筛选与LN相关的基因模块。基因本体论(GO)分析也被用来探索基因的生物学功能和确定关键模块。鉴定差异表达基因(DEG),计算最大团簇中心性(MCC)值以筛选hub基因。此外,我们选择了有前景的生物标记物用于实时PCR(qRT-PCR)和酶联免疫吸附试验(ELISA)在独立队列中的验证。结果表明,IFI44、IFIT3、HERC5、RSAD2和DDX60等5个hub基因在LN的发病机制中起重要作用。重要的是,IFI44可能被认为是LN的一个关键生物标志物,因为它的诊断能力,这也是一个有希望的未来的治疗靶点。
2
结果
1.加权基因共表达网络的构建
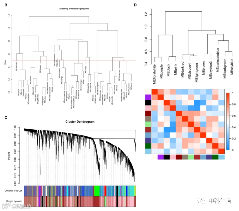
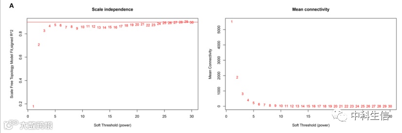
使用GSE99967中所有基因的表达数据进行WGCNA(图2)。基于无标度拓扑模型拟合指数和平均连通性,软阈值功率设置为4(图2A)。然后,通过设置模块特征基因的切割高度为0.5(图2B,C),将相似模块进行合并,得到12个共表达模块,图2D显示了特征基因的聚类树状图和邻接热图,这意味着12个模块初步被分成两个簇。
图2
2. 关键模块识别
从模块-特性关系的热图中,我们发现多个模块与LN相关联(图3A)。然后,我们计算了12个共表达模块中所有基因的基因重要性(图3B)。结果表明,深绿色模块与LN的相关性最显著,其次是紫色模块。这两个模块的MM和GS之间的相关性如图3C所示,这意味着在深绿色模块和紫色模块中,MM与LN的GS都高度相关。为了研究上述两个模块中基因的潜在生物学功能,我们进行了GO富集分析。图3D,E显示了每个模块的前20个重要的GO生物学过程。我们发现紫色模块中的基因主要富集在对病毒的防御反应、I型干扰素信号通路、免疫反应和炎症反应中,这些与LN高度相关。然而,深绿色模块中的基因主要分布在细胞转移和增殖、有丝分裂和DNA复制等方面,这些基因主要在新陈代谢中发挥作用。因此,我们将紫色模块定义为与LN相关的关键模块,并进行了进一步的分析。
图3
3、Hub基因的鉴定
在数据集GSE99967中,共鉴定了137个deg,其中包括84个上调基因和53个下调基因。所有DEG的火山图如图4所示。为了确定关键模块中的hub基因,我们计算了紫色模块中基因的MCC值,并提取了得分较高的前10个基因(图5)。在这10个基因中,有5个为hub基因,包括干扰素诱导蛋白44(IFI44)、带有四肽重复序列的干扰素诱导蛋白3(IFIT3)、含E3泛素蛋白连接酶5(HERC5)的Hect和RLD结构域(HERC5)、含2个自由基S-腺苷蛋氨酸结构域(RSAD2)和DExD/H-box解旋酶60(DDX60)。这些基因的GS和MM值分别大于0.4和0.9,表明HUB基因与关键模块和LN性状显著相关。
图4
图5
4、通过其他数据集和qRT-PCR对Hub基因的验证
正如预期的那样,包括IFI44、IFIT3、HERC5、RSAD2和DDX60在内的Hub基因在GSE99967数据集的LN样本中的表达水平显著上调(图6A)。为了验证hub基因,我们获得了另外两个数据集GSE72798和GSE32591,并分析了上述五个基因在LN患者和正常对照组之间的表达水平(图6B,C)。LN患者除GSE72798的DDX60外,其余4个HUB基因均显著增高。此外,为了进一步验证这4个HUB基因,我们采集了4名健康对照和5名LN患者的9份血液样本进行qRT-PCR。结果表明,与HCs相比,LN患者IFI44、IFIT3、HERC5和RSAD2mRNA水平均显著升高(图7),有望成为鉴别LN的潜在生物标志物。
图6
图7
5、ELISA验证
在5个HUB基因中,我们选择了I型干扰素反应基因IFI44和IFIT3进行进一步分析。
为了检测血清IFI44和IFIT3的水平,124名受试者,包括51名健康对照组和73名LN患者进行了ELISA检测(图8)。不出所料,与健康对照组相比,LN患者IFI44和IFIT3显著上调(图8A)。此外,ROC曲线被用来计算这两个生物标志物识别LN患者的敏感性和特异性。IFI44和IFIT3的AUC值分别为0.811和0.758(图8B)。然后,我们使用Logistic回归分析将这两个生物标志物结合起来(图9A)。然而,联合评分的AUC值(AUC=0.811)与IFI44(图9B)相同,表明IFI44对两组的区分能力最高。此外,我们发现活动期LN患者IFI44较非活动期LN患者显著升高,而IFIT3不能区分活动期LN和非活动期LN(图8C)。IFI44鉴别活动期和非活动期LN的AUC值为0.697,与抗双链DNA抗体(AUC值=0.600)、C3(AUC值=0.665)、C4(AUC值=0.673)等临床指标相似(图8D)。为探讨血清IFI44和IFIT3是否能反映肾活检病理类型,我们将73例LN患者按LN分级分为5组。结果表明,与HCS(图10)相比,IFI44和IFIT3在III级(±V)、IV级(±V)和V级均升高,提示IFI44和IFIT3均可作为判断LN预后的指标。此外,我们还鉴定了IFI44对LN的特异性。37名独立队列受试者,包括12名健康对照和25名IgA肾病患者用于调查。有趣的是,HCS和IgA肾病患者之间没有统计学差异(图8E),表明IFI44对LN是特异的。
图8
图9
图10
3
小结
综上所述,基于WGCNA,我们发现了5个与LN高度相关的hub基因,包括IFI44、IFIT3、HERC5、RSAD2和DDX60。GO富集分析表明,这些基因主要富集在狼疮性肾炎病毒防御反应、I型干扰素信号通路和免疫应答中。在验证队列中,IFI44被发现是诊断疾病或评估预后的候选生物标志物。我们的发现提供了潜在的治疗靶点,并阐明了狼疮性肾炎的发病基础。
今天的分享就到这里啦,对上述思路和方向感兴趣的,欢迎咨询哦!

