早!今天小编和大家分析一篇2023年3月发表在《Front Aging Neurosci》(IF:4.3)期刊上的文章《Identification of anoikis-related genes classification patterns and immune infiltration characterization in ischemic stroke based on machine learning》。本研究首次全面分析了失巢相关基因(anoikis-related genes, ARGs) 在缺血性脑卒中(Ischemic stroke, IS)中的作用,揭示了ARGs在IS中的表达谱及其与浸润免疫细胞的相关性。而且,ARGs对IS患者的分子分型具有指导意义。通过机器学习筛选出IS中的五个特征基因(AKT1、BRMS1、PTRH2、TFDP1和TLE1),并通过列线图模型评估特征基因预测IS的发生概率。进而探索了这些特征基因可能参与的分子调控网络。本研究为阐明IS的发病机制提供有益的参考,为IS的药物筛选、个体化治疗和免疫治疗提供新的思路。该思路同样适用于其他非肿瘤的研究,有相关需求的老师欢迎联系我们。
背景:
脑卒中是导致全球第二大死亡和残疾的重要因素,每年造成550万人死亡。缺血性脑卒中(Ischemic stroke, IS)约占所有脑卒中患者的80%。尽管tPA是IS的主要治疗选择,但由于治疗时间窗狭窄、再灌注损伤和再出血并发症,大批IS患者面临的严重脑损伤风险。先前的研究表明,IS产生免疫反应,导致神经元损失和组织修复,而神经元损失也可能导致脑卒中后免疫稳态的破坏。此外,IS通常伴随着免疫细胞的变化,包括巨噬细胞、肥大细胞、中性粒细胞、单核细胞、T细胞、自然杀伤T细胞、γ-δT细胞、Tregs、B细胞。然而,IS背后的免疫反应机制在很大程度上是未知的。因此,新特征基因的鉴定可能为IS提供潜在的治疗靶点或病因见解。
失巢(Anoikis)是程序性细胞死亡的一种形式,本质上是一个细胞凋亡的过程。当细胞与正确的细胞外基质分离时,失巢细胞破坏整合素连接,从而阻止异常增殖细胞生长或附着在不合适的基质上。越来越多的证据表明失巢调节免疫反应,这对IS的发展做出了巨大贡献,但失巢相关基因(anoikis-related genes, ARGs)在IS发病机制中的作用很少被探索。
方法:
1,Limma用于分析组间样本之间的差异表达基因;
2,CIBERSORT用于计算22种浸润免疫细胞类型的相对比例;通过Wilcoxon比较不同组之间的免疫细胞比例;
3,Consens-usClusterPlus R包用于进行无监督聚类分析;
4,使用R包“GSVA”和“limma”来分析不同簇之间改变的途径和生物功能;
5,利用LASSO、SVM、RF来筛选特征基因;Venn用于多个基因集取交集;“pROC”R包绘制ROC曲线;R包“InpROC”计算曲线下面积(AUC);rms绘制列线图;
6,clusterProfiler用于GO和KEGG富集分析;
7,Spearman用于分析特征基因与免疫细胞之间的相关性;
8,NetworkAnalyst和DGIdb分别用于预测miRNA/TF-基因关系网络。
研究结果:
(一)ARG在IS患者中的表达谱
本研究的流程图如图1A所示。GSE58294作为训练集,GSE16561作为验证集。从GSEA网站获得了35个ARGs。
首先,分析了35个ARG在数据集GSE58294中的表达谱,结果显示,22个ARGs的表达谱发生了改变,其中9个ARGs(CAV1、CEACAM6、IKBKG、ITGA5、PDK4、PIK3CA、PTRH2、SNAI2、TFDP1)的表达水平上调,而13个ARGs(AKT1、BCL2、BMF、BRMS1、CEACAM5、MAP3K7、MCL1、NOTCH1、NTRK2、PIK3R3、SIK1、STK11、TLE1)的表达表达水平下调(图2A和图2B)。同时,22个ARGs的染色体位置被可视化(图2C)。这22个ARGs之间的相关性表明,一些ARGs,如STK11和TFDP1、AKT1和NOTCH1、MCL1和NOTCH2,显示出强烈的协同作用,而MAP3K7分别与STK11、BRMS1和ITGA5显示出显著的拮抗作用(图2D和图2E)。


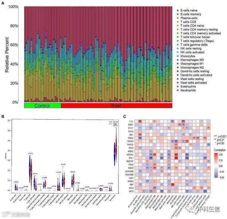
(二)IS患者的免疫谱及其与ARGs的关联
使用CIBERSORT算法计算了GSE58294的每个样本中22种浸润免疫细胞类型的比例差异。结果表明,在IS患者中,活化记忆性CD4+T细胞、卵泡辅助T细胞、单核细胞、M0巨噬细胞、静息树突状细胞和中性粒细胞显著上调,而幼稚B细胞、CD8+T细胞和静息肥大细胞显著下调(图3A和图3B)。这意味着IS会引起免疫系统的变化。同时,免疫细胞之间的相关性分析表明,幼稚B细胞、嗜酸性粒细胞、M0巨噬细胞、M2巨噬细胞、静息肥大细胞、中性粒细胞、活化记忆CD4+T细胞、浆细胞和调节性T细胞(Tregs)与ARGs联系紧密(图3C)。这些结果表明,ARGs对IS患者免疫浸润状态的改变有很大贡献。

(三)IS中失巢相关簇的鉴定
为了进一步阐明ARGs在IS中的表达谱,作者使用一致性聚类算法,根据22个ARGs的表达对69个IS样本进行分组。将k的值设置为2-9,并发现当k = 2,CDF曲线的一致性指数在最小范围内波动,一致性得分相对较大,表明相对较好的k值为2(图4A-4D)。作者在GSE16561数据集中对其进行了验证,此结果与训练集中的结果具有一致性。此外,主成分分析(PCA)的结果显示,两个聚类之间存在显著差异(图4E)。因此,69名IS患者被分为两组,包括簇1(n= 41)和簇2(n= 28).

(四)与失巢相关的不同簇的免疫微环境和生物功能特征的鉴定
接着,作者分析了22个ARGs在簇1和簇2之间的表达差异,结果显示AKT1、SIK1和TLE1在簇1中显著高表达,而CEACAM6、STK11和TFDP1在簇2中显著高表达(图5A和图5B)。为了进一步探索不同簇之间免疫微环境特征的差异,作者分析了浸润免疫细胞及其免疫功能的差异。结果显示,簇1表现出高比例的幼稚B细胞,而簇2表现出高比例的浆细胞、静息记忆CD4+T细胞和M2巨噬细胞(图5C和图5D)。这一证据表明不同簇之间存在不同的免疫谱。接下来,基于GO和KEGG基因集进行了GSVA分析。GO结果表明,T细胞谱系测定、B细胞增殖、B细胞增生的调节、B细胞活化和免疫球蛋白在免疫应答中的体细胞多样性在簇2中上调,而几丁质结合、半胱氨酸蛋白酶结合、轴突动力蛋白复合物,嗜蓝颗粒内腔和Alditol Napplus 1氧化还原酶活性反而下调(图5E)。KEGG结果显示,JAK-SAT信号通路、细胞因子-细胞因子-受体相互作用、自然杀伤细胞介导的细胞毒性、抗原处理和呈递、B细胞受体信号通路、T细胞受体信号途径、细胞凋亡和TOLL样受体信号通路在簇2中上调,而甘油磷脂代谢、同源重组,系统性红斑狼疮、细胞色素P450对外源性物质的代谢和药物代谢细胞色素P40在簇2中反而下调(图5F)。

(五)LASSO模型、SVM模型、RF模型的构建与验证
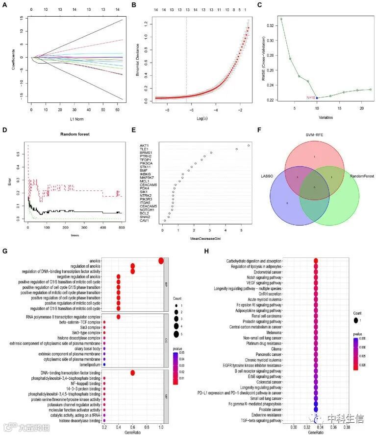
作者通过三种算法(LASSO、SVM、RF),从22个ARGs中选择候选基因来预测IS的发生。LASSO模型的结果显示,14个基因与IS的发生有关,包括AKT1、BCL2、BRMS1、CEACAM5、CEACAM6、ITGA5、MAP3K7、MCL1、NOTCH1、PTRH2、SNAI2、STK11、TFDP1和TLE1(图6A和图6B)。同时,使用支持向量机(SVM)识别了10个特征变量,包括AKT1、BRMS1、TLE1、TFDP1、PTRH2、PIK3CA、STK11、BMF、NOTCH1和MAP3K7(图6C)。通过随机森林算法,识别出6个相对重要性得分大于2的特征基因,包括AKT1、TLE1、BRMS1、PTRH2、TFDP1和PIK3CA(图6D和图6E)。最后,将从三个机器学习模型中获得的基因进行交叉,得到5个ARGs(AKT1、BRMS1、PTRH2、TFDP1和TLE1)进行后续分析(图6F)。接着,对五个ARGs进行了GO和KEGG富集分析。GO结果显示,这些基因主要参与失巢、失巢调节、DNA结合转录因子活性调节、RNA聚合酶II转录调节复合体和DNA结合转录转录因子结合等(图6G)。KEGG结果表明这些基因在碳水化合物消化和吸收、Notch信号通路、Fcε-RI信号通路和B细胞受体信号通路以及其他通路中富集(图6H)。

(六)特征基因诊断价值的分析
接下来,进行ROC分析并计算ROC曲线的AUC值,以评估每个特征基因诊断的准确性。结果表明,五个基因在训练集GSE58294中都具有相对较高的预测值(图7A)。同时,在验证集GSE16561中对五个特征基因的诊断价值做了进一步的验证(图7B)。

(七)建立用于预测IS的列线图
通过整合特征基因构建列线图来进一步诊断IS(图8A)。在列线图中,每个特征基因对应一个分数,通过将所有特征基因的分数相加来获得总分。总分对应于IS的不同风险。校准曲线显示出了列线图预测IS发生的准确性(图8B)。临床影响曲线也显示了列线图模型的显著预测能力(图8C)。决策曲线分析所示,IS患者可以从列线图中获益(图8D)。

(八)特征基因与免疫浸润细胞之间的相关性分析
接着,作者将GSE58294和GSE16561进行整合,在整合数据集中分析5个诊断基因的基因表达与免疫细胞浸润之间的相关性。结果表明,AKT1与静息树突状细胞、CD8+T细胞、幼稚CD4+T细胞,幼稚B细胞和静息NK细胞呈正相关。AKT1与M2巨噬细胞、浆细胞、活化树突状细胞、卵泡辅助T细胞、静息CD4+记忆T细胞、静止Mast细胞和γ-δT细胞呈负相关(图9A);BRMS1基因与幼稚CD4+T细胞和静息树突状细胞呈正相关,与浆细胞呈负相关(图9B);PTRH2基因与γ-δT细胞、卵泡辅助T细胞、记忆B细胞、单核细胞、M2巨噬细胞、静息记忆CD4+T细胞和静息肥大细胞呈正相关;PTRH2基因与幼稚CD4+T细胞、M1巨噬细胞、幼稚B细胞和静息NK细胞呈负相关(图9C);TFDP1基因与中性粒细胞、单核细胞、活化肥大细胞、浆细胞和M0巨噬细胞呈正相关。TFDP1基因与幼稚B细胞、活化的CD4+记忆T细胞和CD8+T细胞呈负相关(图9D);但TLE1基因在整合数据集中没有显示出统计学上的显著差异。总的来说,这些基因的表达可能与多种免疫细胞的浸润水平有关,这意味着这些关键的诊断基因可能参与IS发病机制中的免疫调节。

(九)分子调控网络的构建
然后,分别构建了基因-miRNA(图10A)和基因-TF的调节网络(图10B)。结果表明,有大量miRNA和TF参与了这些诊断基因的调节。此外,还构建了AKT1的药物-基因相互作用调控网络。结果表明,有30种药物或分子化合物对AKT1有作用,其中22种对其有抑制作用(图11)。总的来说,这些结果可能为这些基因未来在疾病诊断、疾病亚型分类、生存预测、药物敏感性分析等方面的应用提供方向。




