早!今天小编和大家分享一篇今年6月发表在Molecular Therapy-Nucleic Acids(IF:8.88)的文章《m6A-related lncRNAs are potential biomarkers for predicting prognoses and immune responses in patients with LUAD》。N6-甲基腺苷 (m6A) 和长链非编码 RNA (lncRNAs) 在 LUAD 的预后价值和免疫治疗反应中起着至关重要的作用。因此,在 LUAD 患者中识别与 m6A 相关的 lncRNA 至关重要。作者分析了肺腺癌(LUAD)m6A相关的lncRNA,构建了预后风险模型。那么,构建预后模型是怎么发到8分的,我们一起来看看。
摘 要
N 6 -甲基腺苷 (m6A) 是真核细胞最丰富的 RNA 修饰,在各种生物过程和 mRNA 代谢中至关重要,例如 RNA 加工、运输和稳定性。此外,m6A 修饰也是可逆的 RNA 表观遗传过程,RNA结构的变化会影响各种细胞过程;因此,m6A 调节的长链非编码 RNA (lncRNAs) 的作用可能对癌细胞的增殖和迁移至关重要。研究表明,m6A 修饰调节肿瘤发生和肿瘤发展。几项生物信息学研究表明,m6A 调节因子的失调与LUAD 相关,但m 6A相关调控因子lncRNA的具体作用仍不清楚;因此,了解 m6A 相关 lncRNA 在 LUAD 发展中的机制可能对预后有很大作用。
研究结果
LUAD 患者m6A 相关 lncRNA 的鉴定
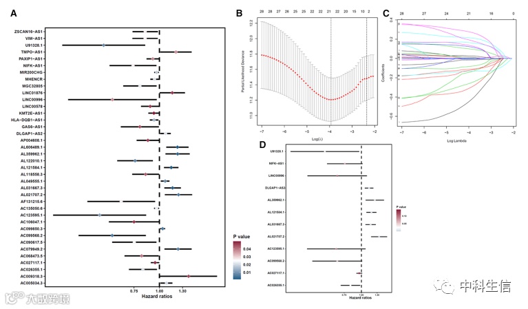
作者从TCGA数据库中提取了21个m6A基因和14,142个lncRNA的表达矩阵,运用Pearson相关性分析,得到1,149 个m6A 相关 lncRNA。
基于 LUAD 患者m6A 相关 lncRNA的风险模型的构建和验证
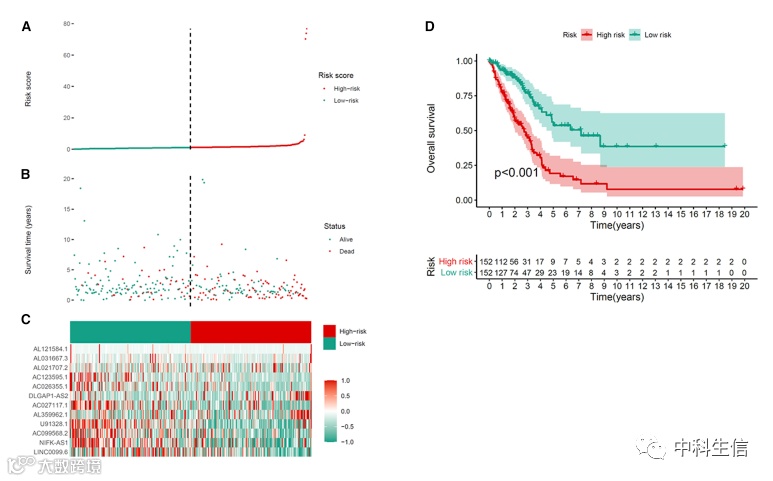
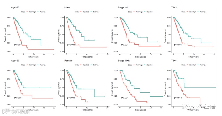
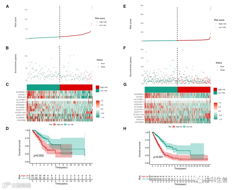
按照单变量cox回归分析,LASSO分析,得到24个m6A 相关 lncRNA。最后经过多变量cox分析,得到12个m6A 相关预后 lncRNA 构建风险模型。之后根据风险评分的中位数将患者分为高低风险组,对高低风险组进行生存分析,并通过一致性聚类分析每位患者中12个m6A 相关预后 lncRNA的表达情况。最后又比较了高低风险组按性别、年龄、肿瘤分级或 TNM 分期分层的生存差异。
主成分分析(PCA)进一步验证了m6A相关lncRNA模型的分组能力
基于全基因表达谱、21个m6A基因、12个m6A相关lncRNAs以及12种基因表达谱分类的风险模型进行PCA分析,检验低风险组和高风险组的差异。结果表明,低风险和高风险群体具有不同的分布。
使用m6A 相关 lncRNA 模型估计肿瘤免疫微环境和癌症免疫治疗反应
基于来自 504 个 LUAD 样本的 m6A 相关 lncRNA 模型,进一步分析了 LUAD 中几种免疫细胞、途径或功能的富集水平和活性。接下来研究了 m6A 相关 lncRNA 模型与免疫治疗生物标志物之间的相关性。之后分析了TCGA-LUAD患者的体细胞突变情况,并比较了高低风险组的TMB分数。最后,作者测试了 m6A 相关 lncRNA 模型是否可以比 TP53 突变状态更好地预测生存结果,发现m6A相关的lncRNA模型可能比 TP53 突变状态具有更大的预后意义。
鉴定靶向 m6A 相关 lncRNA 模型的新型候选化合物
为了确定针对此lncRNA 模型治疗 LUAD 患者的潜在药物,使用 pRRophetic 算法根据癌症药物敏感性基因组学 (GDSC) 数据库中可用的最大半抑制浓度 (IC 50 )来估计治疗反应,筛选合适的靶向药物。
m6A相关lncRNAs预后风险模型及LUAD临床特征评估
作者进行了单变量和多变量Cox 回归分析,以评估 12个m6A 相关 lncRNA的风险模型是否具有LUAD 的独立预后特征。随着时间的增加,风险评分的一致性指数始终大于其他临床因素的一致性指数,提示风险等级可以更好地预测LUAD的预后。风险等级的AUC也高于其他临床病理特征的AUC,说明12个m6A相关lncRNA对LUAD的预后风险模型比较可靠。
预后列线图的构建和评估
作者制作包含风险等级和临床风险特征的列线图来预测 1 年、2 年和 3 年的生存率。通过与临床因素的比较,预后模型的风险等级在列线图中显示出预测能力的优势。
作者的研究为 LUAD 患者的预后预测提供了线索,并可能有助于阐明 m6A 调节的 lncRNA的过程和机制。肿瘤的免疫疗法一直是当前的研究热点,作者将m6A、lncRNA和免疫疗法这几个热点结合起来,最后发表了IF达到8分的文章。这篇文章的思路同样可以适用于其他癌种,感兴趣的老师欢迎来信。
10
16
“
微信公众号 | 中科生信

