今天小编和大家分享一篇23年7月发表在Apoptosis杂志的文章《 Comprehensive analysis of mitochondrial dysfunction and necroptosis in intracranial aneurysms from the perspective of predictive, preventative, and personalized medicine》。研究颅内动脉瘤线粒体功能障碍和坏死性凋亡的文章。
背景:线粒体是细胞凋亡的重要调节因子,包括坏死性细胞死亡、铁死亡和细胞焦亡。线粒体功能障碍和坏死性凋亡密切相关,在多种心血管疾病的治疗策略中发挥着至关重要的作用。然而,它们对颅内动脉瘤(IA)的影响仍不清楚。
方法:
1.IA相关数据来自GEO,从 MitoCarta3.0下载线粒体相关基因,从KEGG Pathway数据库中获得坏死性凋亡相关基因。
2.DEGs和IA相关基因的鉴定(limma和WGCNA)。
3.差异线粒体相关IA基因与差异坏死性凋亡相关IA基因获取与富集分析(venn,GO和KEGG)。
4.线粒体功能障碍和坏死性凋亡的表型评分(ssGSEA)。
5.免疫浸润分析。
6.PPI构建。
7.验证集验证。
8.单细胞分析

结果:
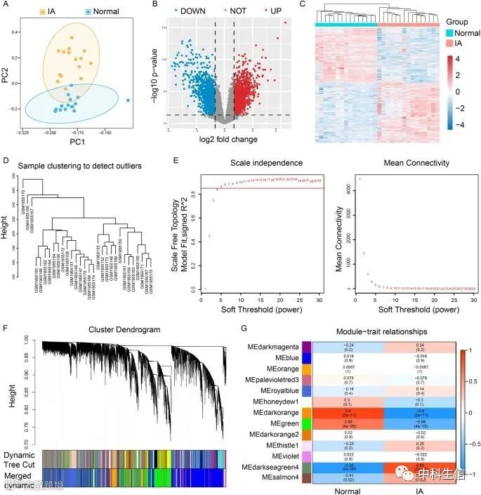
1.根据GSE75436数据集共获得2508个对照和IA组的差异基因,WGCNA分析发现darkorange、green、darkseagreen 模块与 IAs 高度相关,这三个模块中的基因被视为IA相关基因。

2.对DEG和IA相关基因取交集,然后分别与线粒体相关基因和坏死性凋亡相关基因进行取交集,共鉴定了 44 个 IA-线粒体DEG 和 15 个 IA-坏死性凋亡 DEG,Wilcoxon检验对基因进行筛选选择57个基因进行后续分析,在分别对IA-线粒体DEG和 IA-坏死性凋亡 DEG富集分析中表明线粒体功能障碍可能与 IAs 中的细胞凋亡和免疫有关,坏死性凋亡可能与 IAs 中的线粒体功能障碍和免疫有关,表明IA-Mito DEGs和IA-necroptosis DEGs的基因功能存在一定程度的交叉。

3.LASSO 回归识别了预测 IA 发生能力最强的12个关键基因(7个IA-Mito DEGs,5个IA-necroptosis DEGs),这些关键基因被 ssGSEA 算法应用于构建表型评分,将表型评分分为高组和低组,进行差异分析,并对DEG进行GSEA富集分析,结果表明 IAs 中线粒体功能障碍、坏死性凋亡和免疫细胞浸润之间的密切相关性。

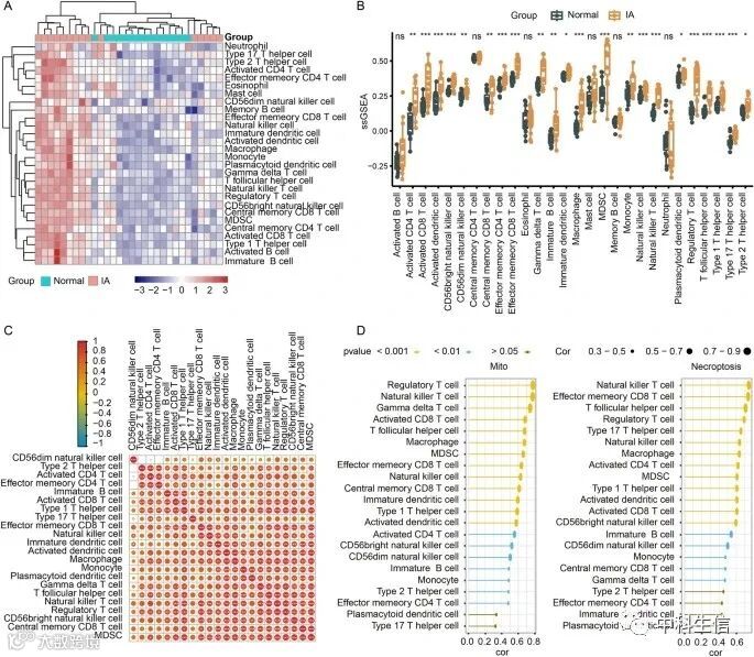
4.22种细胞类型在IA组和对照组之间存在显着差异,并且均在IA组中表现出较高的水平,线粒体功能障碍和坏死性凋亡的表型评分与22种免疫细胞的表达呈正相关。其中,巨噬细胞排名最高。

5.PPI网络总共包括33个IA-Mito DEG和13个IA-Necroptosis DEG,其中核心为7个关键IA-Mito DEG和5个关键IA-Necroptosis DEG,此外,还应用NetworkAnalyst工具来预测关键基因、microRNA和TF的相互作用网络。数据集GSE15629和GSE122897来进行关键基因的验证。大多数基因在 IA 和对照样本之间表现出显着的表达差异。验证集中的基因表达趋势与训练集GSE75436中的基因表达趋势完全一致。机器学习显示GSE75436和GSE122897关键基因具有较高的IA诊断价值(P < 0.05)。然而,他们在GSE15629中的预测能力较差,P>0.05,这可能是受到样本量小的影响

6.单细胞分析中对十种类型的细胞簇进行了注释和可视化,包括 VSMC、单核细胞/巨噬细胞 (Mo/MΦ) 等。通过 ssGSEA 算法和关键基因量化了线粒体功能障碍和坏死性凋亡的表达。这两种表型在 IA 和假样本之间的 Mo/MΦ、VSMC 和中性粒细胞中存在差异表达。IA 的 Mo/MΦ 和 VSMC 中线粒体功能障碍和坏死性凋亡水平显着升高。提出线粒体功能障碍可能诱导IAs中VSMC和Mo/MΦ坏死性凋亡的假设。



