大家早上好,今天小编和大家分享一篇单基因结合简单实验的文章是《Clinical and Biological Signifificances of FBLN5 in Gastric Cancer glioblastoma.》,于2023年1月发表在《Cancers》(IF:6.575)上,思路可模仿,一起来学习一下吧,有相关需求的老师欢迎联系我们~
1
背景&方法
背景介绍
纤维蛋白(FBLN)家族包含纤维蛋白1-7,广泛存在于细胞外基质(ECM)中,参与基底膜、弹性纤维和疏松结缔组织的形成和稳定。与FBLN家族的其他成员不同,FBLN5包含一个保守的RGD基序,该基序与整合素结合并介导内皮细胞粘附。作为关键成员,FBLN5参与连续弹性蛋白(ELN)聚合物的组装并促进微纤维与ELN之间的相互作用。在生物过程中,FBLN5 参与细胞增殖、细胞运动的调节、肿瘤发生和组织修复。FBLN5也是成纤维细胞和内皮细胞中TGF-β的靶标,这会影响肿瘤进展。大量研究表明,FBLN5可作为肿瘤细胞生长的抑制剂或促进剂,这在很大程度上取决于癌症类型和环境。迄今为止,FBLN5在胃癌(GC)中的临床意义和生物学作用仍不清楚;鉴于此,本研究对这些方面进行了评估。
研究方法
1. 下载GEO公共数据库的GSE184336和GSE179252数据集,公共数据库TCGA的TCGA-STAD高通量测序数据集,三者进行归一化数据处理,使用“sva”包中的ComBat算法校正批次效应,合并为训练集,使用ComBat(22257669)算法对GSE184336和GSE179252进行了校正作为验证集。下载了TCGA-STAD队列的体细胞突变数据;
2. PCA分析对表达谱进行z-score,进一步使用prcomp函数进行降维分析,得到降维矩阵;
3. 根据FBLN5的mRNA表达的中值水平将患者分为高表达组和低表达组,使用“limma”包分析高表达组和低表达组之间差异表达的基因;
4. 使用“cluster Profiler”进行富集分析(GO和KEGG)和基因集富集分析(GSEA);
5. STRING(https://string-db.org/)搜索相互作用的基因,构建PPI网络;
6. 使用“pROC”包和“timeROC”包进行受试者工作特征曲线(ROC)分析;
7. CIBERSORT和TIMER算法用于评估每个肿瘤样本中FBLN5的表达水平与免疫浸润之间的关系;
8. ESTIMATE算法用于估计GC个体的免疫细胞和基质细胞的含量,并评估免疫评分、基质评分和肿瘤纯度;
9. 使用“maftools”包分析和可视化前20个单个细胞变异高表达组和低表达组之间的最高突变频率;
10. 使用Cox回归模型的生存包估计风险比(HR)和95%置信区间(CI)。使用Kaplan-Meier曲线进行生存分析;
11. 使用“rms”和“survival”包绘制列线图和校准图,以及“survival”包和stdca.R文件绘制决策曲线分析图(DCA);
12. 免疫组织化学法评估肿瘤染色情况,免疫印迹用于评估单个蛋白质的表达。
2
结果
1.FBLN5 mRNA表达水平与预后、临床病理特征的相关性
作者首先以FBLN5 mRNA表达水平的中位数为截断值,将患者分为FBLN5高表达组和FBLN5低表达组。PCA分析显示两组间的组内和组间一致性(图1A),高表达组患者的存活率明显较差(图1B),在验证队列中,FBLN5高表达组的预后也较差(图1C),随后,使用TCGA数据库评估疾病特异性生存(DSS)和无进展间期(PFI)FBLN5高表达组和低表达组的患者,结果显示,FBLN5高表达患者的DSS和PFI明显更差(图1D-E),接下来,比较了训练集中肿瘤组织和肿瘤附近健康组织中FBLN5的表达,发现FBLN5在癌细胞中的表达水平相对较高(图1F),此外,分析了FBLN5 mRNA表达水平与临床特征的关系,发现FBLN5表达水平与T stage、N stage和pTNM stage显著相关(图G-I)。
2. FBLN5的生物学功能
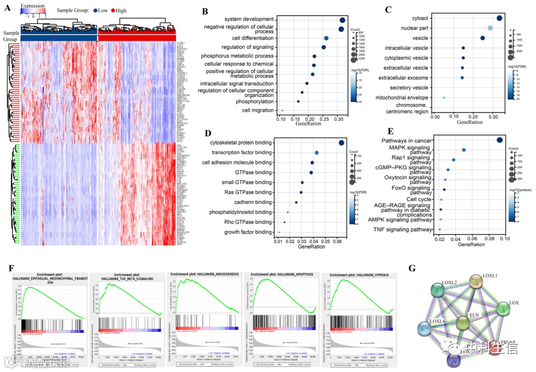
基于limma分析,我们鉴定了2663个上调基因和5957个下调基因(图2A),GO分析发现FBLN5和其相关基因都参与了生物过程(BP),例如系统发育、细胞过程的负调节、细胞分化、信号调节、磷代谢过程和细胞对化学刺激的反应(图2B),并参与了CCs中的胞质溶胶、核部分、血管、智能血管和环状血管(图2C),MFs涉及细胞骨架蛋白结合、转录因子结合、细胞粘附分子结合、GTPase结合和小GTPase结合等过程(图2D)。KEGG分析结果显示FBLN5主要参与MAPK、Rap1、cGMP-PKG信号通路(图2E)。GSEA分析结果显示,与EMT信号、TGF-β信号、细胞凋亡、缺氧和血管生成相关的信号通路在FBLN5高表达水平的患者中显著富集(图2F),接着PPI网络确定了FBLN5与LOX、LOX1L、LOX2L、LOX3L、LOX4L和ELN之间的相互作用(图2G)。
3. 基于FBLN5 mRNA表达水平预测GC患者的预后
此外,分析了PPI网络相关蛋白判断预后的能力,并将其与基因表达水平和传统临床病理因素相结合,构建了预后风险模型。首先,分析了FBLN5、ELN、LOX、LOXL1、LOXL2、LOXL3和LOXL4 mRNA水平通过ROC判断预后的能力(图3A-G),Cox结果表明,FBLN5、ELN和LOX是预后相关基因。接着根据FBLN5、ELN和LOX的表达水平获得了预后风险评分,预后风险评分比单个基因具有更稳定的预后能力(图3H),KM生存曲线分析发现,预后风险评分较高的患者总体生存率(OS)明显较差(图3I),此外,我们构建了一个风险因子图来可视化预后模型的趋势,其中包括FBLN5、ELN和LOX的表达水平(图3J),最后建立了列线图(图3K),ROC分析表明,结合预后风险评分、pTNM分期和年龄构建的列线图可以更好地判断GC患者的预后(图3L)。
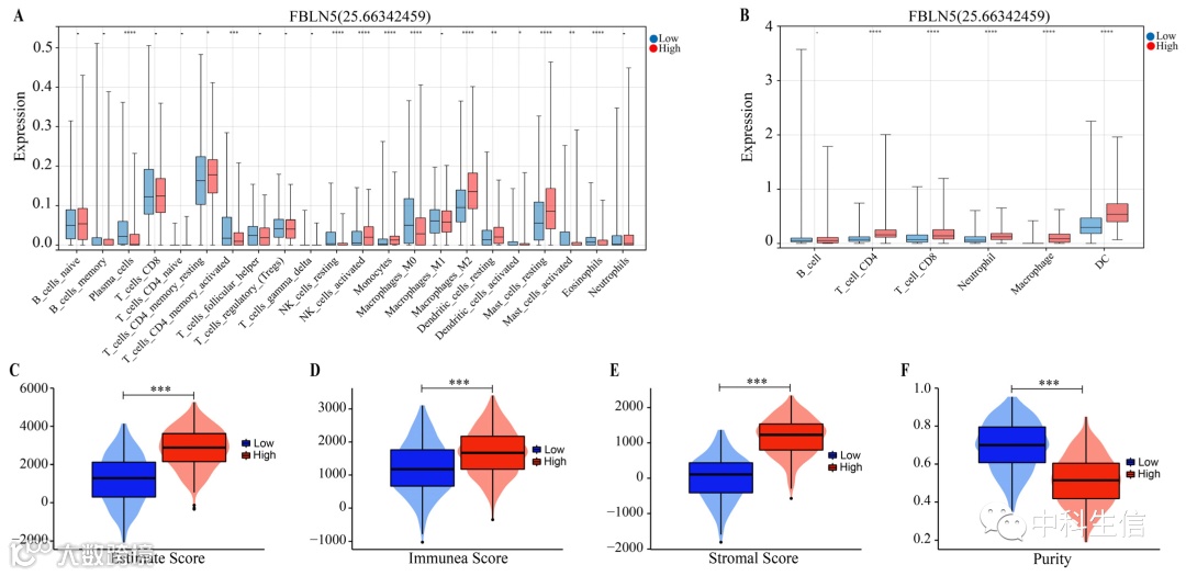
4. FBLN5与免疫力的关系
接着分析了FBLN5的表达水平与肿瘤免疫微环境之间的关系,CIBSCORT分析表明,FBLN5的表达与CD4+T细胞、NK细胞、M0巨噬细胞、M2巨噬细胞、肥大细胞和其他免疫细胞的浸润显着相关(图4A),TIMER分析显示,CD4+T细胞、CD8+T细胞、嗜中性粒细胞、巨噬细胞和树突状细胞在FBLN5高表达组中具有统计学意义(图4B),此外,高表达组有更高的estimate估分(图4C)、免疫评分(图4D)、基质评分(图4E),和较低的肿瘤纯度(图4F),表明FBLN5对肿瘤微环境的免疫状态具有显着影响。
5. FBLN5与肿瘤进展的关联
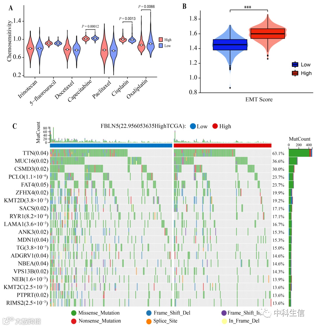
图5A表明FBLN5的表达水平影响卡培他滨、顺铂和奥沙利铂的药物敏感性,此外,高表达组患者的EMT评分更高(图5B),这可能表明高FBLN5表达水平可能促进GC细胞从病变中分离并通过EMT过程转移到其他部位,这证实了FBLN5与肿瘤进展密切相关。此外,我们还进行了外显子错义突变分析(图5C),结果显示,高表达组的FBLN5突变率较低,即FBLN5能够对晚期GC患者进行稳定调控,这与GC患者的疾病进展密切相关。
6. FBLN5表达水平与预后模型建立
为了验证FBLN5对GC预后的影响,使用组织学芯片对FBLN5进行了IHC染色(图6A),染色结果显示FBLN5主要表达于癌细胞的细胞质和肿瘤的间质纤维细胞中,然后评估了IHC染色的结果,发现低表达组的总生存期(OS)明显高于高表达组(图6B),同时,检测了FBLN5在健康胃上皮细胞系和几种GC细胞系中的表达水平(图6C)并发现FBLN5在GC细胞系中以显著更高的水平表达,表明FBLN5表达水平可能与GC组织的组织学类型有关。接着根据单变量和多变量Cox分析的结果建立了预后列线图(图6D),使用列线图计算每个患者的得分后,可以根据中值对患者进行分组,高危组患者的生存期更短(图6E),ROC曲线预测列线图预测模型的可行性(图6F),标准曲线评估一致性(图6G),DCA图也清楚地表明,结合FBLN5表达和淋巴结转移率评估患者预后具有较好的应用前景(图6H)。
7. FBLN5在其他癌症中的应用
以上结果提示FBLN5可作为GC患者预后的良好指标。于是作者进一步探讨了FBLN5在各种癌症中的表达水平和预后分析(图7A-7B),结果显示,FBLN5水平对肝细胞癌的预后也具有指示作用,FBLN5在肝细胞癌中的应用前景有望在临床实践中得到进一步探索。使用TIMER和CIBSCORE分析同时评估了各种类型癌症中的FBLN5表达水平和免疫细胞侵袭。TIMER分析表明,FBLN5在大多数肿瘤中与免疫呈正相关(图7C)。然而,CIBSCORE分析显示FBLN5与大多数肿瘤的免疫反应呈负相关(图7D)。因此,需要进一步研究FBLN5在各种肿瘤中引起的免疫侵袭。此外,对免疫检查点的分析表明,FBLN5水平与免疫检查点和大多数癌症呈正相关,例如肺腺癌(STES)、膀胱移行细胞癌(BLCA)和肺鳞状细胞癌(LUSC),这可以指导对这些肿瘤进行有效的免疫治疗(图7E)。最后,文章研究了FBLN5在靶向治疗中的泛癌应用前景,并进行了肿瘤纯度分析(图7F)、TMB分析(图7G)和MSI分析(图7H),发现FBLN5表达与TMB、MSI呈负相关趋势,证明FBLN5高表达时不支持靶向治疗。

