分享一篇发表在Front. Cell Dev. Biol.上的文章,题目为《A Prognostic Risk Score Based on Hypoxia-, Immunity-, and Epithelialto-Mesenchymal Transition-Related Genes for the Prognosis and Immunotherapy Response of Lung Adenocarcinoma》影响因子为6.684,肺腺癌(LUAD)是非小细胞肺癌(NSCLC)最常见的亚型,与不良的预后有关。然而,目前基于分期的临床方法不足以进行生存预测和决策。本研究旨在建立一个基于缺氧、免疫和上皮-间质转化(EMT)基因特征的评估LUAD风险的新模型。分析风险评分是否与干性评分、与m6A、m5C、m1A和m7G修饰相关的基因、免疫微环境、免疫疗法反应和多种抗癌药物敏感性相关。
介绍
最近有几项研究表明,缺氧刺激可以改变TME,减少免疫细胞的比例,增加免疫抑制细胞因子的表达。因此,缺氧被认为是癌症发展过程中的主要免疫抑制机制(。此外,缺氧刺激可以激活上皮-间质转化(EMT),这是癌症进展的一个关键环节(Jiang等人,2011)。尽管有这些发现,但基于缺氧、免疫和EMT基因签名的基本组合的可靠预后签名还没有建立。因此,为了帮助改善临床管理策略,本研究旨在建立一个基于缺氧、免疫和EMT相关基因的LUAD风险评估的新模型。
研究路线
结果
3.1 差异表达的缺氧、免疫和EMT相关的基因
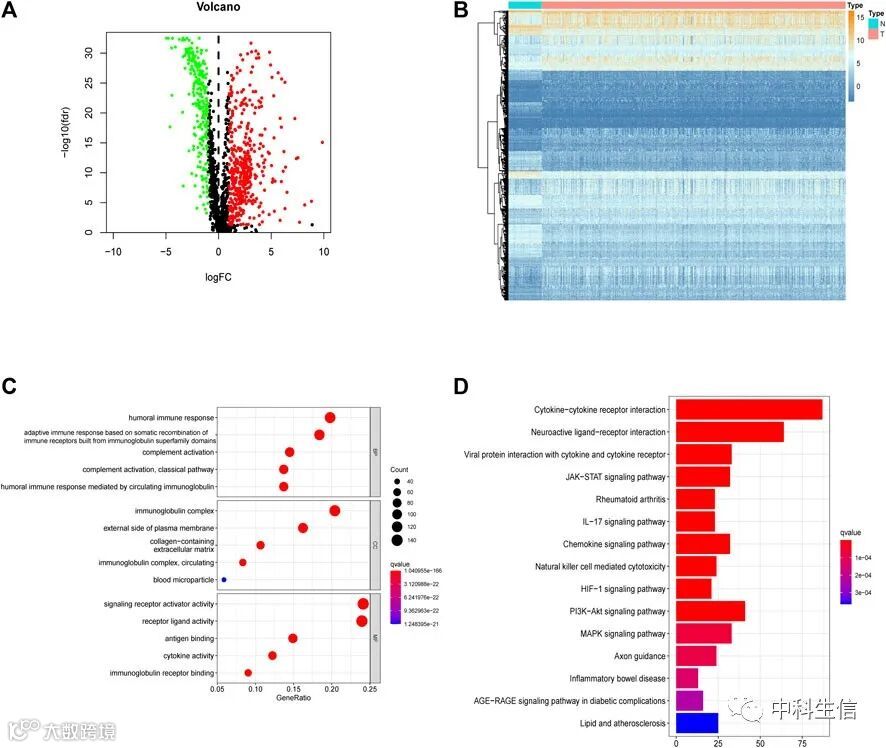
在训练集中,169个缺氧相关基因中的66个,1214个免疫相关基因中的556个,177个EMT相关基因中的81个在LUAD和相邻的正常组织之间有差异表达。其中,37个缺氧相关基因、345个免疫相关基因和50个EMT相关基因被上调,而29个缺氧相关基因、211个免疫相关基因和31个EMT相关基因被下调(图2A、B、E、F、I、J)。在1560个DEGS中共有703个,其中432个和271个分别是上调和下调的(图3A,B)。
图2
3.2 缺氧、免疫和EMT相关DEGs的功能分析
在GO富集分析中,我们确定了与缺氧、免疫或EMT相关的基因明显富集的前5个GO类别。最明显改变的缺氧、免疫和EMT相关基因分别涉及ADP的代谢处理、信号受体激活剂活性和细胞外基质组织(图2C,G,K)。然后,我们进行了KEGG分析,确定了前15个KEGG类别,其中缺氧、免疫和EMT相关基因明显富集。改变的缺氧相关基因大多与糖酵解有关,而改变的免疫相关基因大多与细胞因子-细胞因子受体反应有关。EMT相关的基因表现出最明显的改变,涉及到焦点粘附(图2D,H,L)。此外,当这些基因特征被结合起来时,最相关的GO和KEGG类别分别是信号受体激活剂活性细胞因子受体反应(图3C,D)。
图3
3.3 风险评分的预测能力
共有11074个基因被共同表达;其中668个缺氧、免疫和EMT相关的DEGs中选出430个(图4A,B)。
图4
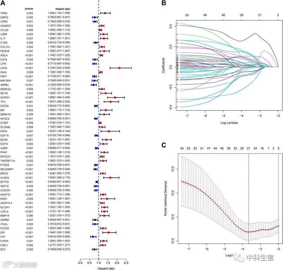
然后,这430个基因被用于单变量的Cox回归分析。共确定了57个预后基因(图5A)。为了避免预后模型的过度拟合,进行了LASSO回归分析。最后,选择了27个基因并将其纳入风险评分公式,具体如下。风险得分见(图 5B,C)。
图5
基于截止值,144名和356名患者分别被归入高风险组和低风险组(图6A-C)。Kaplan-Meier生存分析显示,高风险组的OS比低风险组低(图6E)。预测1年、3年和5年OS的曲线下面积(AUC)值分别为0.763、0.766和0.728(HR = 4.26;95% CI 3.15-5.75;P < 0.0001;图6D)。这些结果表明,基于上述27个基因的风险模型在预测LUAD患者的OS方面具有很高的准确性。此外,我们还证明了新的风险评分可以独立预测LUAD的OS。
图6
3.4 使用缺氧相关基因构建的风险评分公式的稳定性
为了检查由训练集建立的模型的稳定性,根据与TCGA队列相同的临界值和风险公式,将验证集(GSE68465和GSE72094)的患者也分为高风险组和低风险组(图7A-C,F-H)。结果表明,高风险组的OS明显低于低风险组(图7E,J)。在GSE68465组中,预测1年、3年和5年OS的AUC分别为0.69、0.651和0.618(HR=2.03;95%CI=1.55-2.65;P<0.0001)。在GSE72094队列中,相应的AUCs分别为0.653、0.662和0.749(HR = 2.36;95% CI = 1.63-3.43;P <0.001;图7D,I)。
图7
3.5 使用风险分数公式的亚组分析
接下来,我们分析了TCGA-LUAD数据库中的临床特征(包括分期、年龄和性别)与风险分数之间的关系。在所有基于肿瘤分期、性别和年龄的亚组中,风险评分仍然明显有效(图8),支持风险评分公式的可靠性。此外,在单变量和多变量的Cox回归分析中,风险评分公式被确定为LUAD患者不良结局的独立预后指标。
图8
3.6 功能分析
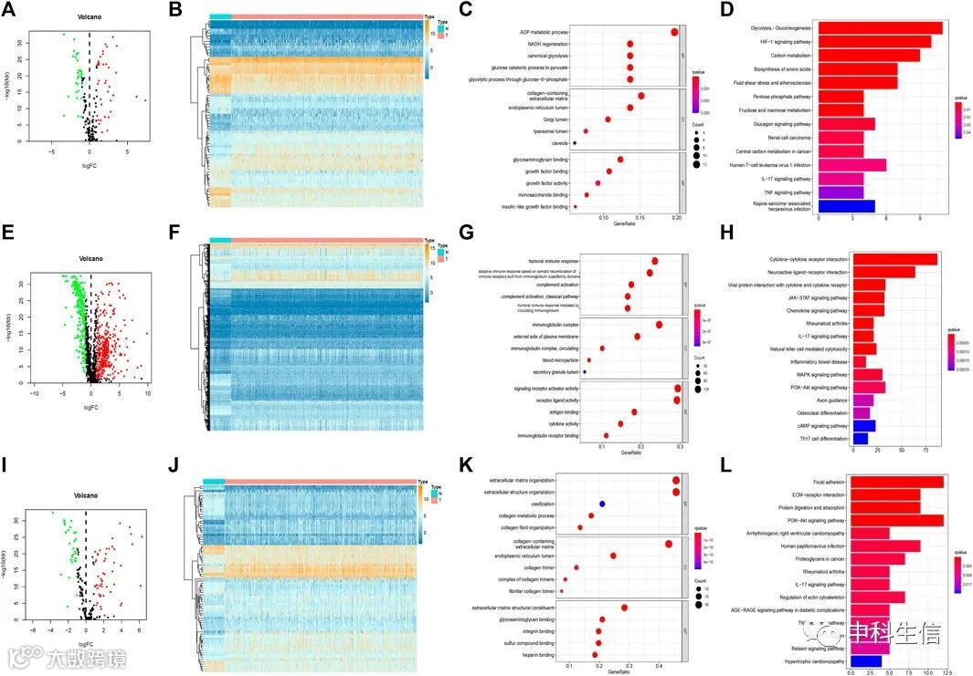
进一步分析低风险组和高风险组之间富集途径的差异,发现最不同的途径与体液免疫反应、含胶原的细胞外基质和局灶粘附有关(图9A,B)。这可能解释了为什么高风险组的OS比低风险组低。
图9
3.7 肿瘤干性分析和基因突变情况
越来越多的证据表明,肿瘤细胞中干性相关生物标志物的表达增加与耐药性、癌症复发和肿瘤增殖高度相关。因此,我们评估了DNA干性评分(DNAss)和RNA干性评分(RNAss)与风险评分的相关性。结果表明,风险评分与DNAss和RNAss明显正相关(图10A,B)。此外,本研究还比较了高、低风险评分组的基因突变情况。我们发现在高风险评分组,TP53、TTN和KEAP的突变频率明显高于低风险评分组。
图10
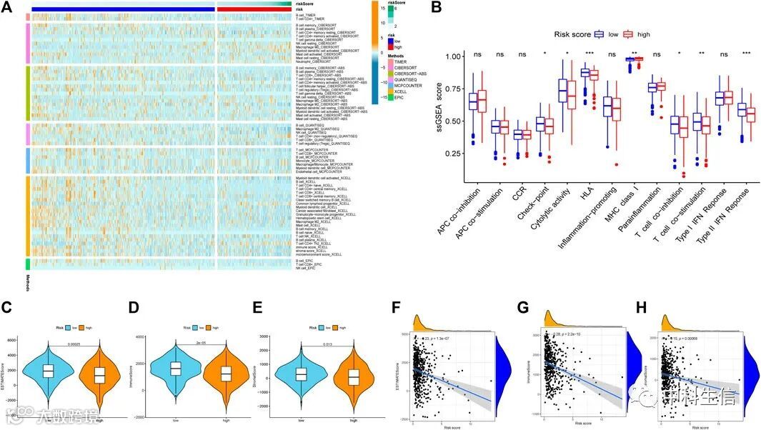
3.9 免疫状态的分析
图11A,B显示了TCGA队列中患者的风险评分和免疫状态之间的关系。免疫检查点基因有明显的改变。因此,我们进一步比较了高风险组和低风险组之间免疫检查点相关基因的表达。肿瘤免疫微环境也用免疫评分、ESTIMATE评分和基质评分进行评估。所有这三个分数都与风险分数呈负相关(图11C-H),表明低风险患者的肿瘤免疫活性比高风险患者强。
图11
3.10 抗癌治疗敏感性的分析
为了验证风险评分公式对免疫治疗敏感性的预后价值,我们选择了NSCLC和转移性尿路上皮癌患者的三个免疫治疗数据集。在GSE135222队列中,风险评分公式与接受抗PD-1/PD-L1治疗的NSCLC患者的无进展生存期(PFS)相关(HR=4.26;95%CI=3.15-5.75;P=0.04)(图12A),预测12个月PFS的AUC值为0.702(图12B)。在GSE126044队列中,从nivolumab或pembrolizumab中没有获益(疾病进展[PD])的NSCLC患者的风险得分高于那些获益(部分反应[PR]+稳定疾病[SD])的患者(p = 0.017)(图12C)。此外,风险评分与转移性尿路上皮癌患者的免疫疗法反应更差有关(图12D,F)。
图12
风险得分也与几个免疫检查点相关的基因明显相关。PD-1、CD8A、CTLA4、CXCL9、GZMA、HAVCR2、IDO1、PRF1、LAG3、IFNG、GZMB和TBX2(图13G)。我们的分析进一步显示,高风险得分与对常见的NCCN(国家综合癌症网络,https://www.nccn.org)推荐的抗LUAD药物如顺铂、多西紫杉醇、紫杉醇和吉西他滨的高敏感性有关(图13)。这些结果表明,风险评分可作为化疗敏感性的潜在预测因素,免疫疗法可能更适合于低风险患者,而化疗可能更适合于高风险患者。
图13
小结
缺氧、免疫微环境和 EMT 在 LUAD 的肿瘤发生、进展和耐药性中起关键作用。缺氧会促进癌症转移并降低癌症患者的存活率,并且已显示缺氧基因的表达会增加肺腺癌细胞的代谢。同时,肿瘤的低氧微环境抑制了免疫细胞检测和杀伤肿瘤细胞的能力。另有研究报道,缺氧微环境影响了肿瘤化疗和免疫检查点抑制剂的效果,这也解释了LUAD患者死亡率不断上升的原因。缺氧也可以促进LUAD患者的EMT。此外,免疫系统在恶性肿瘤的发展和进展中起着至关重要的作用。免疫疗法是一种新型的LUAD治疗方法, EMT也已被证明在肿瘤从开始到转移的发展中起着关键作用。在EMT之后,LUAD细胞可以产生更多的细胞外基质,这可以加速肿瘤转移,加剧免疫逃避,并诱发耐药性。基于这些发现,本研究结合缺氧、免疫和EMT相关的基因特征,构建了LUAD风险的预后模型。
今天的分享就到这里啦,对上述分析方法感兴趣或者没有研究思路的小伙伴,欢迎扫下方二维码前来咨询哦!
微信公众号
中科生信
提供“一站式”
科研服务

