今天和大家分享一篇发表在BMC Oral Health(IF:3.747)杂志的文章Identification of key module and hub genes in pulpitis using weighted gene co-expression network analysis。
背景
牙髓炎是一种主要由细菌引起的常见病。传统诊断牙髓状态的方法主要基于临床症状,存在不足之处。牙髓炎的准确和快速诊断对于选择合适的治疗方法很重要。该研究旨在通过整合微阵列数据分析和基于系统生物学网络的方法(例如加权基因共表达网络分析(WGCNA))来识别牙髓炎相关的关键基因。
方法
1.从 Gene Expression Omnibus (GEO) 获得了 13 个发炎牙髓和 11 个正常牙髓的微阵列数据。
2.WGCNA 用于建立遗传网络并将基因分类为不同的模块。使用高模块组成员 (MM) 方法筛选出与牙髓炎最相关模块中的hub基因。
3.构建大鼠牙髓炎模型,RT-qPCR用于验证hub基因。
研究结果
1、牙髓炎和正常对照之间的数据集的整合和DEG的鉴定
箱线图(图 1A-B) 显示了标准化之前和之后收集的数据集的表达谱。

DEGs 的火山图和热图(图2A-B)。

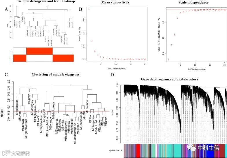
2、构建共表达模块
加权共表达网络的建立(图3)。A.聚类分析结果。颜色代表牙髓状态(正常和发炎)。B.软阈值筛选过程。C.特征基因树状图确定相关模块组,其中 0.25 定义为切割高度的阈值。D每种颜色代表一个特定的共表达模块。

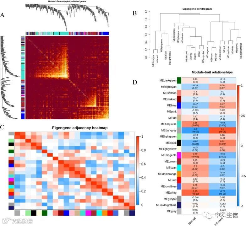
3、牙髓炎中的模块特征相关性
然后我们分析了这些模块之间的交互关联(图4)。A.网络热图表明簇之间具有相对较高的独立性水平。B-C.特征基因树状图和热图确定了相关模块组。D.通过将模块样本特征基因与临床特征相关联,分析模块特征之间的关系以确定显著关系。

4、darkgray 模块中的功能富集分析
darkgrey模块的功能富集分析(图5)。A.来自 GO 富集分析的前 15 个术语。B Circos 图表明 GO术语和基因之间的关系。

5、hub基因的模块可视化
从深灰色模块中鉴定出的热图和hub基因(图6)。A深灰色模块中DEG的热图。B牙髓炎深灰色模块中的前30个hub基因。

6、hub基因的验证及其对牙髓炎大鼠模型盖髓hub基因表达的影响
使用iRoot BP plus 验证 hub 基因及其对盖髓 hub 基因表达的影响(图7)。

结论:
RT-PCR证实了与健康牙髓相比,发炎牙髓中HMOX1、LOX、ACTG1、STAT3、GNB5的表达水平存在差异。盖髓逆转了HMOX1、LOX、ACTG1的表达水平。


