摘要
本次小编分享一篇2021年3月11日发表于J Inflamm Res的文献,影响因子6.922。本研究通过对GEO数据进行分析,利用共表达分析、差异基因分析、富集分析、单样本基因集富集分析、PPIN分析、STEM分析、甲基化分析等生物信息学分析手段,筛选出脓毒症和感染性休克的关键基因
背景&方法
背景:败血症是一种与高死亡率相关的疾病。作者进行生物信息学分析,以确定与败血症和感染性休克相关的关键生物标志物。
方法:通过共表达网络分析筛选了GSE13904数据集(儿童)中脓毒症与对照组之间差异最大的前20%的基因。通过分析GSE13904(儿童)和GSE154918(成人)数据集中脓毒症患者与对照组的差异基因表达,确定差异表达基因(DEGs)。通过模块基因与DEGs的交叉分析,确定常见的DEGs,进行富集分析、蛋白-蛋白相互作用网络(PPIN)分析和短时间序列表达Miner (Short Time-series Expression Miner)分析。通过连接度对PPI网络基因进行排序,并根据受试者工作特征曲线(AUC)下的面积识别出前100个与脓毒症相关的基因。此外,我们评估了儿童(GSE13904, GSE25504)和成人(GSE9960, GSE154918)败血症患者和对照组之间免疫细胞浸润的差异。最后,我们分析了GSE138074(成人)败血症患者和对照组DNA甲基化水平的差异。
结果
败血症相关基因的共表达网络
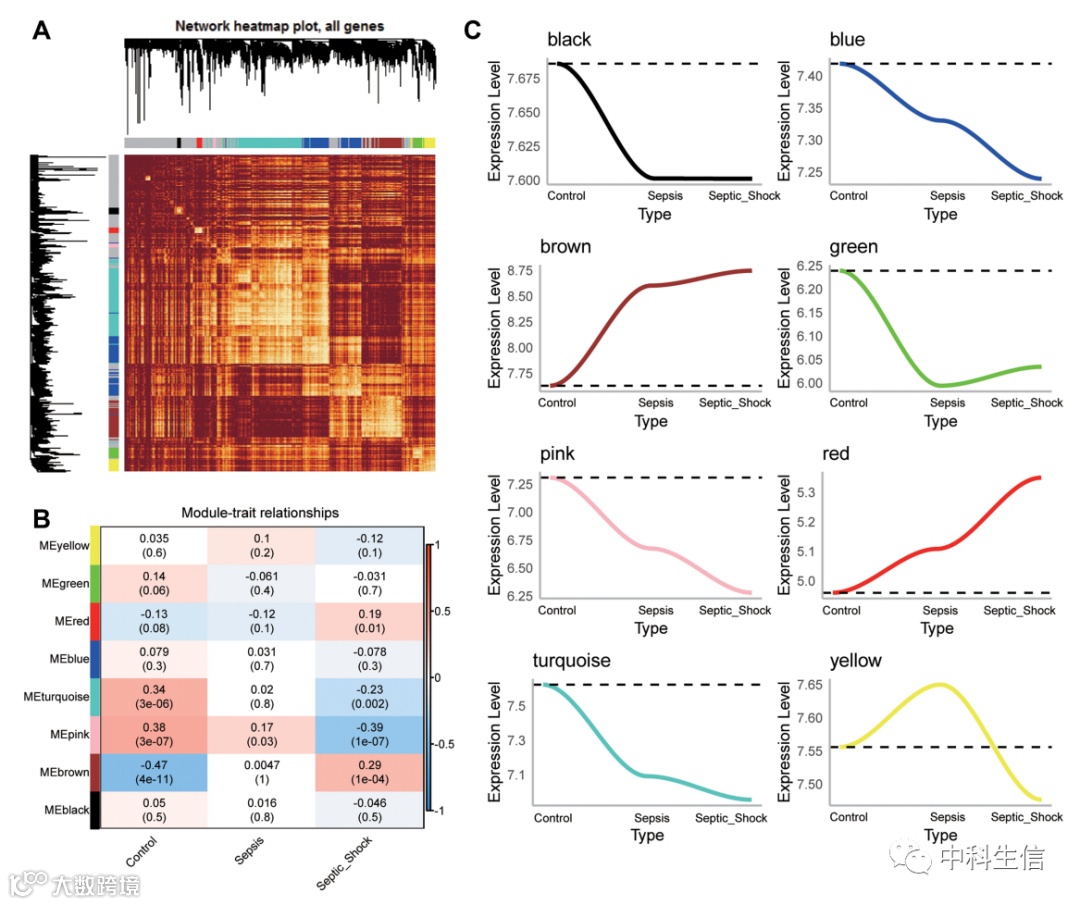
本研究的流程图如图1所示。我们计算了GSE13904(儿童)基因表达的方差,然后筛选出了最大方差前20%的4093个基因,以确定共表达模式。WGCNA识别出一个包含2550个基因的共表达网络(图2A)。这些基因聚集成8个共表达模块:棕色模块与败血症休克的正相关最强,而粉色模块与败血症休克的负相关最强(图2B)。通过计算不同临床样本中各模块的表达谱,我们确定了脓毒症发展过程中各模块的表达趋势(图2C)。棕色模块逐渐上调,而粉色模块逐渐下调,其顺序为:对照组<脓毒症患者<脓毒症休克患者。
在我们获得的四组脓毒症数据中,GSE13904(儿童)和GSE154918(成人)样本量最大(图3A)。在GSE13904(儿童)中,我们在败血症和对照组样本中获得了7850个DEGs(图3B)。在GSE154918(成人)中,我们在败血症和对照样本中获得12496个DEGs(图3B)。通过比较成人和儿童脓毒症的DEGs,我们发现5638个基因是两者共同的,2212个基因可能是儿童特有的,6857个基因可能是成人特有的(图3C)。交叉部位的基因可能与成人和儿童的败血症密切相关。此外,我们在GSE13904(儿童)和GSE154918(成人)中筛选了5143个同时上调或下调的基因。这些基因与模块基因的交叉分析得到1274个共同基因,用于后续分析(图3D)。
上一步选中的基因的生物学功能
富集分析表明,基于上述常见基因,败血症患者对细菌的防御反应、补体依赖性细胞毒性和典型糖酵解均显著上调,而白细胞介素-17的产生、B细胞活化、T细胞受体信号通路显著下调(图4A)。KEGG结果显示,缺氧诱导因子1 (Hypoxia-Inducible Factor 1, HIF-1)信号通路、肿瘤坏死因子(Tumor Necrosis Factor, TNF)信号通路、糖酵解/糖异生在脓毒症中均显著上调,而Th1、Th2细胞分化、Th17细胞分化、T细胞受体信号通路显著下调(图4B)。在GSEA中,KEGG结果同样发现代谢相关通路上调,而免疫相关通路下调(图4C)。
败血症中的免疫细胞浸润
在富集结果中,我们发现脓毒症样本中大量免疫相关生物学功能显著下调。因此,我们评估了败血症患者的免疫细胞浸润情况(图5A)。不出所料,脓毒症与大多数类型的免疫细胞的浸润显著减少有关,除了巨噬细胞、肥大细胞和中性粒细胞的浸润增加。根据基因标记定义细胞毒性T细胞类型,CD8+ T细胞作为T细胞的一个亚型,与其他亚型不同的基因标记这些不同亚型的ssGSEA评分用于生成免疫细胞相互作用网络。我们将差异浸润的免疫细胞分成四组(图5B)。
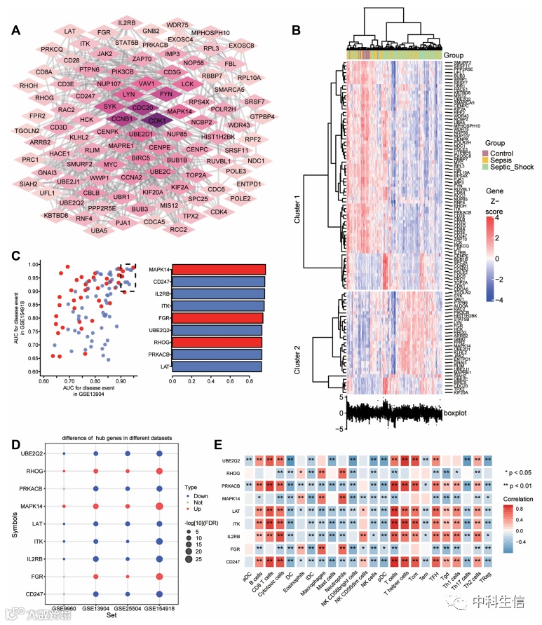
常见基因PPI网络
此外,我们对共同基因进行PPI网络分析,并对网络中基因之间的连通性进行排序(图6A)。我们筛选了连接度最高的前100个基因(图6B)。通过计算这些基因在GSE13904(儿童)和GSE154918(成人)中的AUC值,我们在两组数据中都识别出AUC值大于0.9的基因,我们将其定义为关键基因(图6C)。其中MAPK14、FGR、RHOG在脓毒症中上调,LAT、PRKACB、UBE2Q2、ITK、IL2RB、CD247下调(图6D)。重要的是,这些关键基因在GSE13904、GSE154918、GSE25504和GSE9960中的差异表达模式是一致的。相关分析发现,上调基因与免疫细胞呈更强的负相关,而下调基因与免疫细胞尤其是T细胞呈更强的正相关(图6E)。
与败血症发展过程中相关的基因
为了识别从败血症到感染性休克发展过程中基因表达的变化,我们利用STEM软件识别了712个在败血症发展过程中表现出进行性失调的常见基因。这些基因分为五个重要的集群(图7A)。有趣的是,我们上述发现的所有关键基因都在这些集群中被检测到(图7B)。从对照组到脓毒症再到脓毒症休克,MAPK14、FGR、RHOG的表达逐渐上调,而LAT、PRKACB、UBE2Q2、ITK、IL2RB、CD247的表达逐渐下调(图7C)。通过GSEA算法构建的通路热图显示,在脓毒症发展过程中,淀粉和蔗糖代谢、补体和凝血级联以及军团菌病逐渐上调,而Th1和Th2细胞分化,肠道免疫网络中IgA的产生,以及抗原处理和呈递逐渐下调(图7D)。
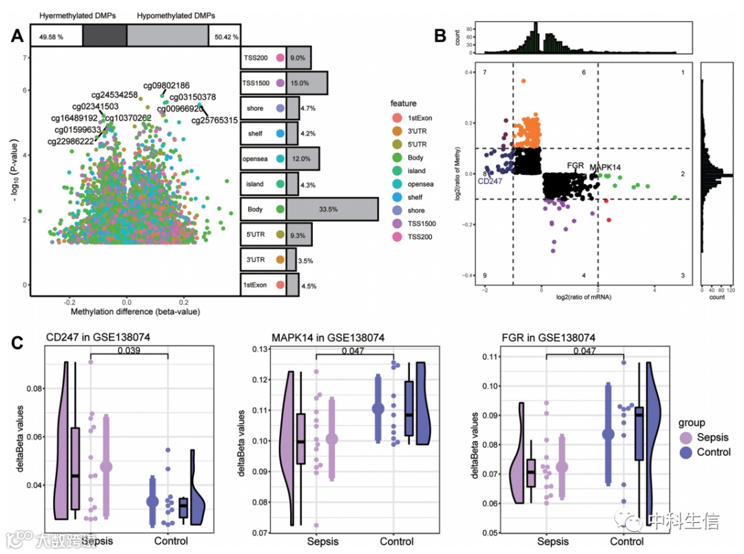
败血症中的甲基化标记
为了确定在疾病中甲基化可能被修改的败血症关键基因,我们首先分析了GSE138074(成人)败血症样本和对照组之间的差异甲基化位置(DMPs)(图8A)。与常见DEGs表达值方向相反的DMPs被过滤鉴定为甲基化标记。共鉴定出1313个甲基化标记(图8B)。其中包括MAPK14、FGR和CD247。MAPK14 (cg18213931)和FGR (cg16922167)的甲基化水平在脓毒症中低于对照组,CD247 (cg21161394)的甲基化水平在脓毒症中高于对照组(图8C)。
写在最后
以上就是小编对于这篇文章的介绍,中科生信致力于生信个性化分析新模式,专注于服务医学科研用户,按需定制对应服务,如果您对这篇文章感兴趣或是想了解其他方向的生信内容的话,欢迎长按下方二维码联系我们!
微信公众号
中科生信
新浪微博
@中科生信

