早!今天小编和大家分析一篇2023年3月发表在《Frontiers in Immunology》(IF:8.786)期刊上的文章《Machine learning-based identification of tumor-infiltrating immune cell-associated model with appealing implications in improving prognosis and immunotherapy response in bladder cancer patients》。作者基于TCGA和GEO数据库,使用机器学习和共识性聚类等生物信息学方法,鉴定膀胱癌中与免疫相关的特征基因,并分析他们的预后能力及对免疫疗法和化学疗法的反应等,结果表明这些特征基因应用前景广阔。该思路同样适用于其他肿瘤的研究,有相关需求的老师欢迎联系我们。
背景:
膀胱癌(BCa)是世界上最常见的泌尿系统癌症之一,其患病率和死亡率不断上升。在过去的几十年里,BCa的治疗模式已经从传统手术转变为包括手术、化学疗法、放射疗法和免疫疗法在内的多学科方法。然而,并非所有BCa患者都对这些治疗表现出满意的反应,尤其是化学疗法和免疫疗法。肿瘤异质性导致对化疗和免疫检查点抑制剂(ICI)治疗的不同反应率。因此,迫切需要一种稳健的生物标志物来解决这一问题。在这项研究中,我们鉴定了BCa中与免疫相关的特征基因,并在多个公共数据集中进行了验证。以期有助于在早期识别高危BCa 患者,并进一步帮助BCa患者从生存中获益。
方法:
1,TCGA和 GEO公共数据库获取BCa数据;从GeneCard数据库获得坏死性凋亡相关基因;
2,利用GSVA计算每个样本的富集分数;用TIMER、xCell、MCPcounter、ESTIMATE、EPIC 和 quanTIseq 六种方法来评估样本中免疫细胞浸润丰度;
3,利用 R 包 ConsensusClusterPlus 进行共识性聚类分析;
4,利用加权基因共表达网络分析(WGCNA)筛选模块基因;
5,利用单变量Cox回归筛选预后基因;
6,利用stepwise Cox、random survival forest、elastic network等机器学习方法筛选免疫浸润相关特征(IRS)。
7,利用Pearson 进行相关性分析。
8,利用ROC 曲线分析预测性能,Kaplan-Meier 曲线和对数秩检验以比较生存差异。
研究结果:
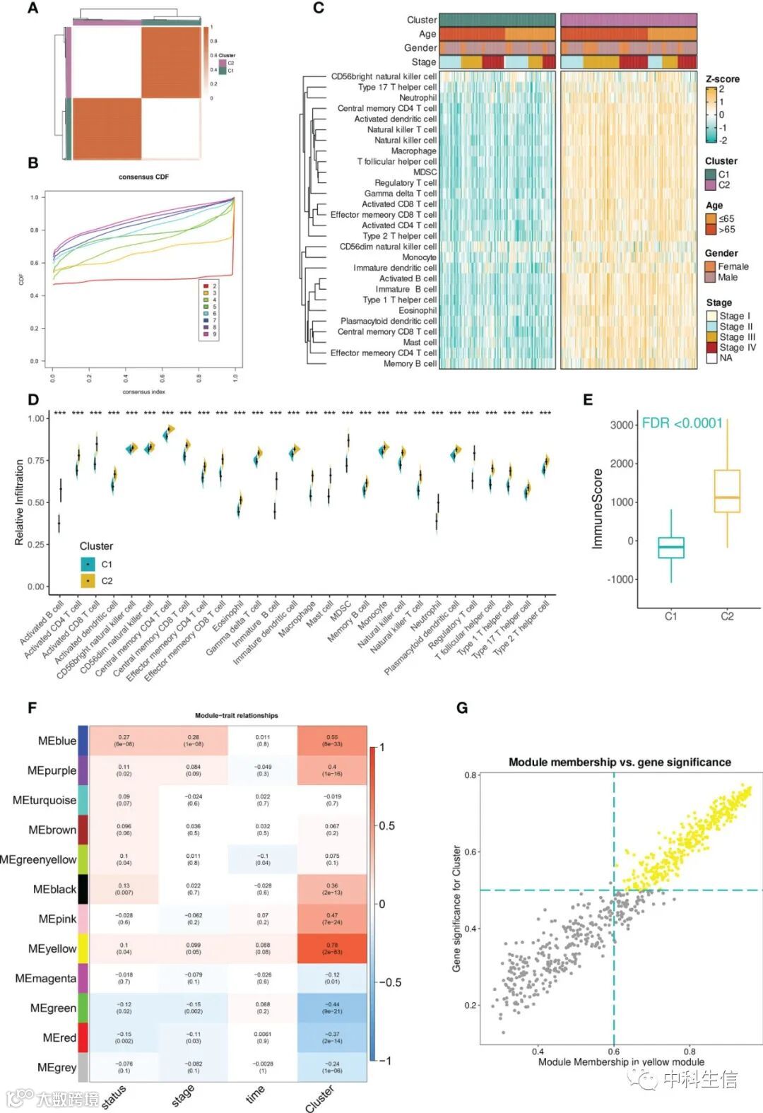
(一)共识聚类分析及免疫浸润相关基因的鉴定
在TCGA-BLCA数据集中,进行了共识聚类分析,将BCa TME分为两个簇(图 1A)。CDF 曲线和 PAC 分数用于确定聚类的最佳数量(k = 2,图 1B)。与簇1相比,28个免疫细胞在簇2的TME中浸润程度更高(图 1C、D))。为了验证聚类的稳定性和免疫表型的差异,使用五种方法进一步分析,图 1E显示,与簇1相比,簇2的免疫评分更高。
接下来,通过 WGCNA 识别免疫浸润相关基因。热图显示了每个模块与临床特征之间的相关性,包括免疫浸润、存活时间和状态等。黄色模块与免疫浸润的相关性最强(r = 0.78,图 1F)。共鉴定出256个中枢mRNA(图 1G)。

(二)IRS的构建与评估
首先进行单变量Cox分析,从256个中枢mRNA中鉴定出26个预后相关基因。随后对26个mRNA 进行机器学习以筛选IRS,最终筛选出14个IRS(图 2 A-B)。BCa患者根据中位IRS评分分为高IRS组和低IRS组。在所有数据集中,高IRS的BCa患者的生存时间都有所减少(图 2C)。总体结果表明IRS在多个数据集上具有稳定的性能(图 2D-E)。

接着进行多变量Cox分析,以确定IRS作为独立预后因素的可能性。结果表明,IRS和肿瘤分期是独立预后因素。为了进一步评估 IRS 相对于其他临床病理特征的优越性,综合比较了IRS与每个特征之间的一致性指数,发现 IRS 表现优于其他特征(图 3)。将IRS和分期结合起来,发现与IRS或单独的分期相比,集成模型具有更高的一致性指数(图 3)。

(三)基于IRS的生存分析
分析表明高 IRS 的总生存期(OS,图 4A)和无复发生存期(RFS,图 4C)有所缩短。多变量Cox分析表明,IRS为OS和RFS的独立预后因素(图 4B、D)。ROC分析显示1年、3年和5年OS的AUC分别为 0.82、0.74和0.9(图 4E)。这些表明IRS在多种数据集中表现良好且稳定(图 4F)。

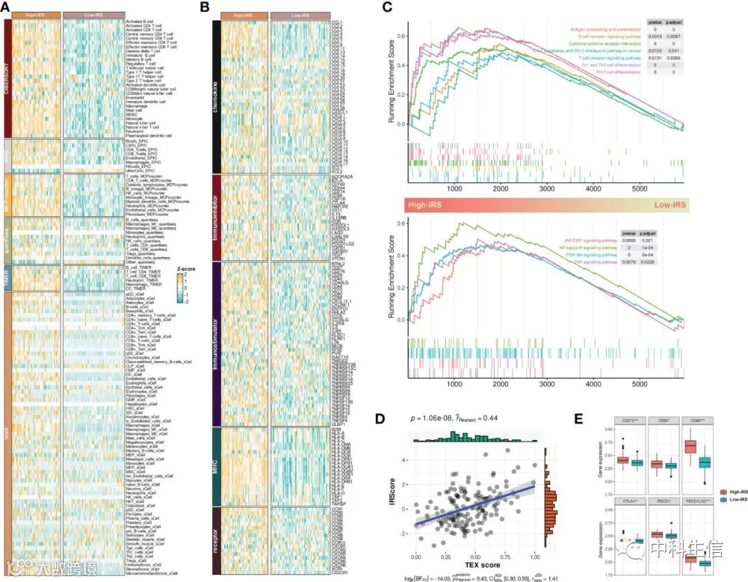
(四)免疫浸润分析
与低IRS组相比,高IRS组BCa的免疫细胞浸润水平更高(图 5A)。此外,免疫调节因子的表达谱显示出相同的趋势(图 5B)。通过 GSEA 分析两组之间的免疫相关生物学过程和通路。结果表明,抗原加工和呈递、T/B 细胞受体信号通路、PD-1/PD-L1 检查点通路、细胞因子-细胞因子受体相互作用和 T 辅助细胞分化主要在高 IRS 组中上调(图5C)。
此外,分析发现IRS与T耗竭细胞呈正相关(r = 0.44,图 5D)。高IRS组也有过表达的抑制性受体,包括 CD274、CD80、CD86、CTLA4、PDCD1 和 PDCD1LG2(图 5E)。

(五)免疫治疗分析
首先分析高IRS组和低IRS组之间的几种免疫治疗预测途径和癌症免疫循环的富集分数。大多数途径在高IRS组中过度激活(图 6A),并且癌症免疫周期显示出相同的趋势(图 6B)。
卡方检验表明,与低IRS组相比,高IRS 组的反应者更多(图 6C)。SubMap分析表明,高IRS与抗CTLA-4和抗 PD-1 免疫治疗反应相关(图 6D)。Pearson 相关分析表明IRS与 CD8A(r = 0.48,图 6F)和 PD-L1(r = 0.4,图 6I)之间呈正相关。总的来说,高 IRS 组的 BCa 患者比低 IRS 组的患者更能从免疫治疗中获益(图 6G-K)。
此外,分析表明高IRS对常用化疗药物更敏感(图 6E)。

为了进一步探索 IRS 在 ICI 反应方面的预测性能,将13个 ICI RNA-Seq队列归一化为一个 GEO-meta 队列。GEO-meta 队列中的高IRS患者存活时间更长(图 7A)。与无反应者相比,反应者的IRS更高(图 7E)。ROC分析表明IRS的预测性能良好(图 7F)。
然后,评估了IRS在独立队列中的表现,并在所有队列中都观察到了一致的结果(图 7B–D)。具有高IRS的患者在总生存期和无进展生存期方面具有良好的预后(图 7B-D)。


