早!今天小编和大家分享一篇23年3月发表在BMC Bioinformatics杂志(IF: 4.34)的文章《Constructing ferroptosis-related competing endogenous RNA networks and exploring potential biomarkers correlated with immune infiltration cells in asthma using combinative bioinformatics strategy》。在这篇文章中,作者首先构建了ceRNA网络,再基于此筛选的生物标志物,让我们一起来看看!
背景
ceRNA网络用于分子机制探索的优越性以及相关研究解释了铁死亡对哮喘的重要影响。
方法
1.从GEO公共数据库下载了哮喘lncNA-seq数据集,基于DE-lncRNA构建ceRNA网络;
2.基于与铁死亡相关的DE-mRNAs,机器学习获得生物标志物;
3.免疫浸润分析及生物标志物与浸润免疫细胞的相关性。
结果
1.LUCAT1和MIR222HG具有相应的miRNA,基于LUCAT1和MIR222HG构建了ceRNA网络
(图1、2)


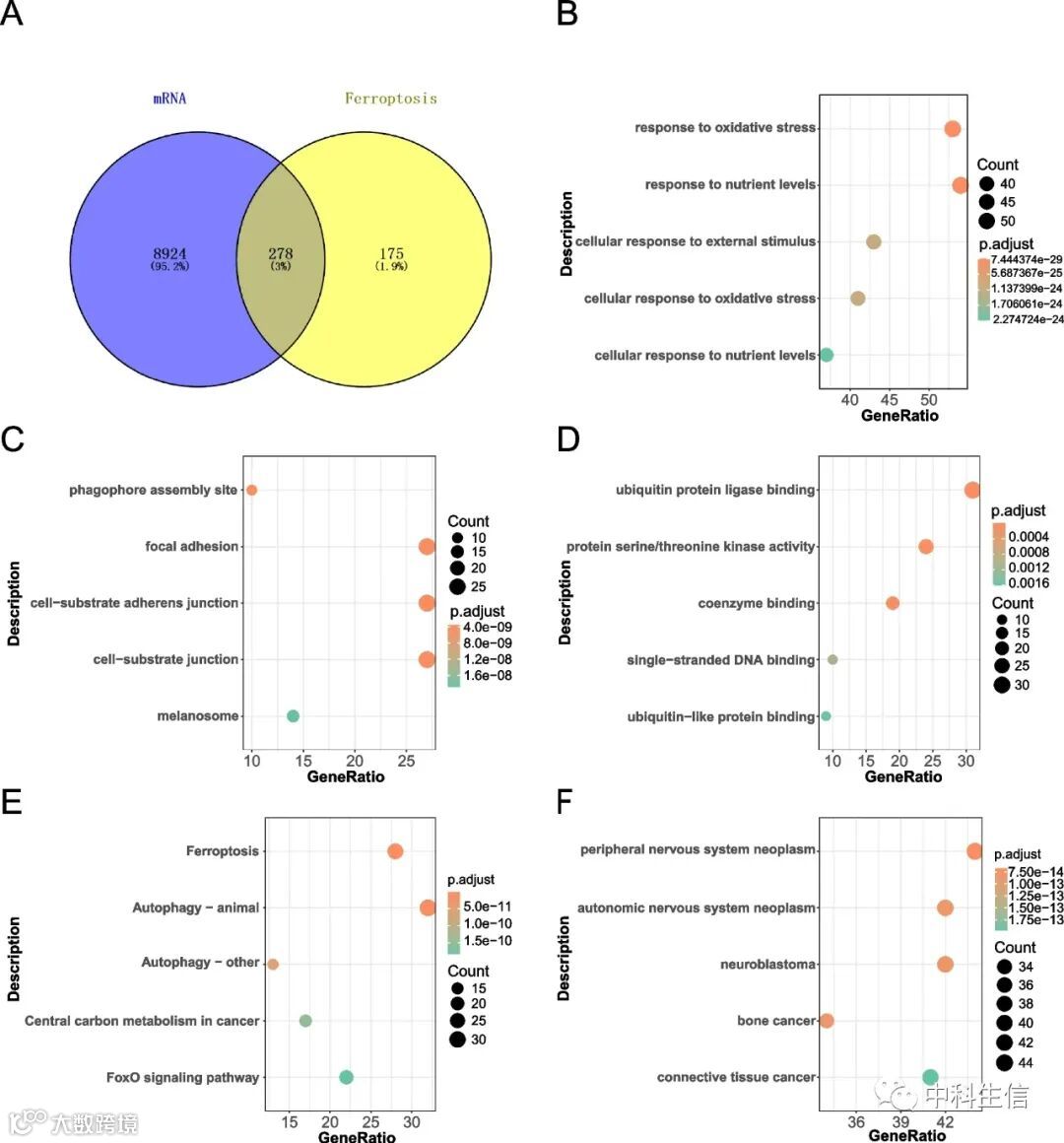
2.278个与铁死亡相关的DE-mRNAs与氧化应激、细胞粘附、铁死亡、FoxO信号通路、线粒体自噬相关(图3)

3.LASSO得到7个关键基因BCL10,CD300E,IER2,MMP13,OAF,TBC1D3和TMEM151A,其中CD2E和IER117038具有良好的诊断效果,可能作为哮喘生物标志物
(图4)

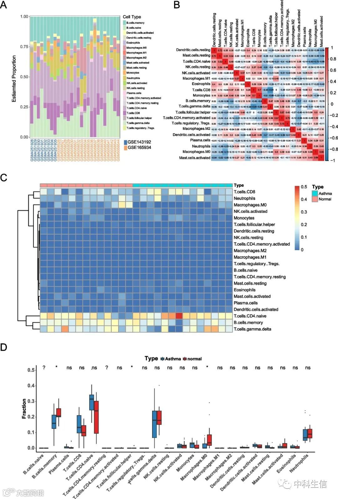
4.CD4+T细胞、B细胞、肥大细胞在哮喘免疫作用中发挥关键的作用
(图5、6)



