除夕夜 团圆宴
大家新年快乐,在虎年的第一天要给大家介绍一篇2021年6月发表在Front Immunol杂志上的文章,题目为《Investigation of a Hypoxia-Immune-Related Microenvironment Gene Signature and Prediction Model for Idiopathic Pulmonary Fibrosis》IF:7.561。该文章基于生信和实验验证结合关于特发性肺纤维化缺氧免疫相关微环境基因特征及预测模型的研究。
虎
年
SPRING FESTIVAL
Investigation of a Hypoxia-Immune-Related Microenvironment Gene Signature and Prediction Model for Idiopathic Pulmonary Fibrosis
特发性肺纤维化缺氧免疫相关微环境基因特征及预测模型的研究
虎
摘要
年
背景
越来越多的证据发现缺氧和免疫状态在特发性肺纤维化(IPF)中的作用。然而,关于肺环境中缺氧和免疫状态在IPF预后中的作用的研究很少。本研究旨在建立一种缺氧免疫相关的 IPF 预后预测模型。
方法
分别使用 UMAP 和 ESTIMATE 算法,利用来自 GEO 数据库的发现队列的微阵列数据估计缺氧和免疫状态。采用 LASSO -Cox 回归模型用于识别预后基因和开发缺氧免疫相关基因。Cibersort用于评估22种免疫细胞浸润的差异。来自 GEO 数据库的三个独立验证队列用于外部验证。收集22 个临床样本,其中包括 13 名健康对照、6 名非纤维化肺炎患者和三名肺纤维化患者的外周血单核细胞 (PBMC) 和支气管肺泡灌洗液 (BALF) 进行qRT-PCR和流式细胞术检测。
结果
缺氧和免疫状态与IPF患者的预后显着相关。高缺氧和高免疫状态被确定为总体生存的危险因素。CD8+ T细胞、活化CD4+记忆T细胞、NK细胞、活化肥大细胞、M1和M0巨噬细胞被确定为缺氧免疫相关微环境中的关键免疫细胞。基于缺氧免疫相关的1个保护性和9个风险性DEGs建立IPF预后预测模型。在独立验证队列中,预后预测模型在 IPF 患者的外周全血、外周血单个核细胞和肺组织中具有显着的适用性。初步临床标本验证表明大多数结论的可靠性。
结论
基于缺氧免疫的IPF预后预测模型为预后和治疗提供了新思路。
虎
结果
年
1. IPF 中的缺氧状态和缺氧相关的 DEG
发现队列包含来自 GEO 数据库的 176 名 IPF 患者。sva包消除了批处理效应( 图 2A、B )。以MSigDB中的200个缺氧标记基因构建表达矩阵,采用非线性降维算法UMAP确定两个聚类,将每个患者分配到最近的聚类( 图 2C )。集群 1 和集群 2 分别包含 95 和 81 名患者。比较两个簇之间的表达谱,获得了239个与缺氧相关的DEG。富集分析显示,Cluster 2 中的过表达基因富集“氧转运(GO:0015671)”和“缺氧反应(GO:0001666)”(图 2D)。这表明Cluster2中的缺氧水平处于高状态。从而将Cluster1和Cluster2的患者确定为低缺氧组和高缺氧组。此外进一步分析不同组患者的生存状况( 图 2E )。两组间生存率存在显着差异,缺氧水平高的患者预后更差。在 239 个 DEGs 中,232 个 DEGs 在高缺氧簇中过表达,被认为是缺氧相关的风险 DEGs。其他7个基因在低缺氧簇中过表达,被认为是缺氧相关的保护性DEG。总之,大部分缺氧相关的DEGs都被视为危险因素。
图2
2、IPF 中的免疫状态和免疫相关的 DEG
通过ESTIMATE计算免疫评分以识别免疫细胞的浸润程度(图 2F,G )。再分为免疫高组和免疫低组,分别为108例和68例。进一步的生存分析显示两组之间存在显着差异,免疫浸润水平高的患者生存更差(图 2I )。因此,高免疫浸润也是预后不良的危险因素。这一结论也得到了预后不良的高缺氧组中高度富集的免疫相关通路的支持。比较两组之间的表达谱,获得了与免疫状态相关的 196 个 DEG。(图 2H)。其中,191个基因在高免疫簇中过表达,被认为是免疫相关风险DEGs。其他五个基因在低免疫簇中过表达,被认为是免疫相关的保护性DEG。
图2
3、IPF 中缺氧免疫相关的 DEG
根据上述缺氧和免疫分组,我们进一步组合形成三组:高缺氧/高免疫、低缺氧/低免疫、混合组。进一步分析不同组患者的生存状况(图 3A )。三组之间的生存率存在显着差异。混合组的存活率处于中等水平。正如我们预期的那样,高水平的缺氧和高免疫活性是最危险的因素,而低氧/低免疫组患者的预后最好。高缺氧/高免疫和低缺氧/低免疫组之间的差异基因表达谱在热图中可视化(图 3B )。我们进一步交叉缺氧相关的 DEG 和免疫相关的 DEG,以识别 IPF 中的缺氧免疫相关的 DEG。我们共获得了62个DEGs,其中61个在缺氧高和免疫高组中高表达,因此被定义为缺氧-免疫相关风险DEGs。(图 3C)。相应地,剩余的 DEG 被定义为缺氧免疫相关的保护性 DEG(图 3D )。GO富集分析表明,“免疫反应”、“炎症反应”和“ERK1/2级联正调控”是主要的生物学过程(图 3E)。
图3
4、基于缺氧免疫相关DEGs的IPF预后预测模型
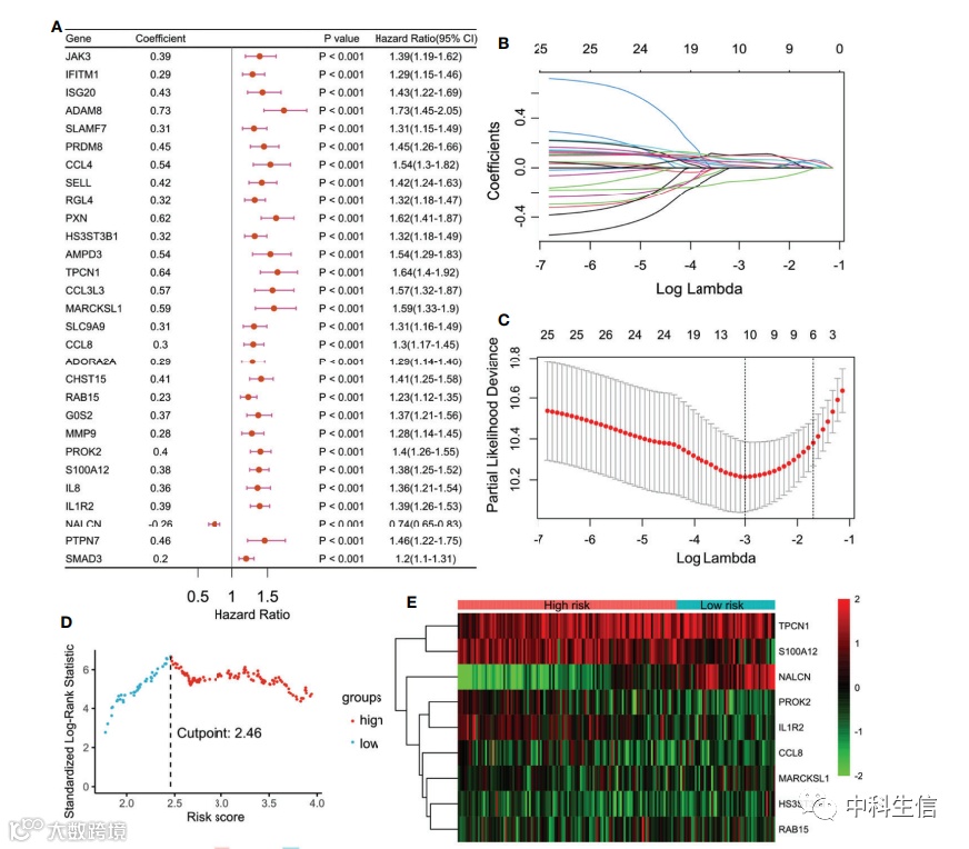
为了进一步确定与预后显着相关的 DEG,我们使用单变量 Cox 分析进行筛选,保留了29个p <0.001的 DEG(图 4A )。其中,包括1个保护性和28个风险性DEG。使用 lasso 回归方法,从上述29个缺氧-免疫-预后相关的 DEG 中获得了9个最优变量(图 4B、C)。通过计算每位患者的风险评分,我们通过最大选择秩法将患者分为两组:高危组和低危组(图 4D)。高风险和低风险组之间的九个最佳 DEG 表达谱在热图中可视化(图 4E)。生存分析表明,两组之间存在显着差异。与低危组相比,高危组的预后明显较差(图 4F-H)。
图4
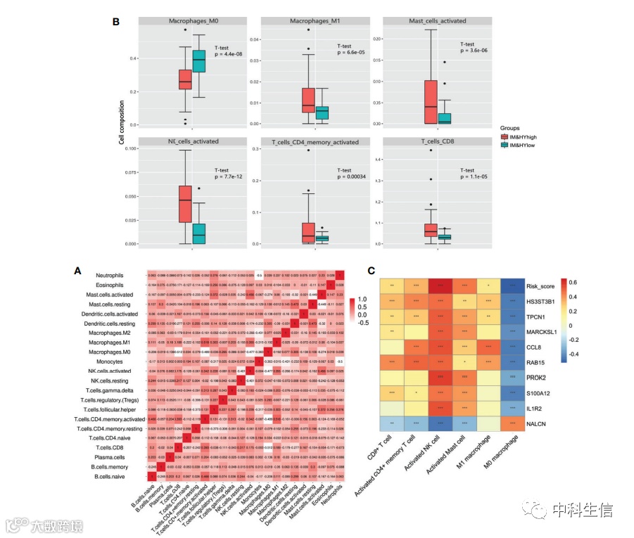
5、缺氧-免疫相关免疫细胞浸润模式
此外,CIBERSORT 用于估计样本中 22 种免疫细胞的浸润情况。相关性分析显示不同免疫细胞存在普遍关联(图 5A)。其中,6种特异性免疫细胞浸润在高缺氧/高免疫和低缺氧/低免疫组有显着差异,即CD8+ T细胞、活化CD4+记忆T细胞、活化自然杀伤(NK)细胞、活化肥大细胞、M0 巨噬细胞、M1 巨噬细胞 (图 5B)。进一步的相关性分析显示了六种特定免疫细胞与风险评分之间的关系。其中,大部分浸润程度与风险DEGs表达和风险评分呈正相关,而M0细胞浸润与风险DEGs表达和风险评分呈负相关。图 5C)。其中,M0 巨噬细胞和 NK 细胞与关键 DEGs 和风险评分的相关性最为显着。
图5
6、外部独立队列中预后预测模型的验证
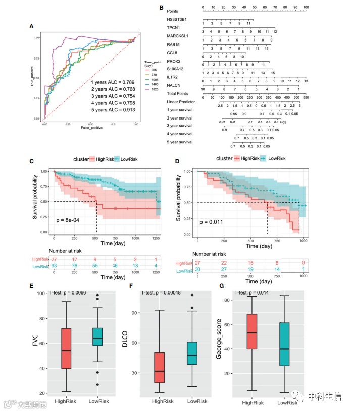
ROC 曲线显示发现队列中 1-5 年内的 AUC 均大于 0.75(图 6A )。这表明该评价模型对IPF患者的预后具有较好的预测价值。我们还开发了基于 Cox 模型的 1-5 年总生存期预测列线图(图 6B )。(图 6C)GSE28221验证队列中高风险和低风险组之间总生存期的 Kaplan-Meier 图。(图 6D)GSE93606验证队列 中高风险和低风险组之间总生存期的 Kaplan-Meier 图。(图 6E-G)箱线图显示了GSE32537验证队列中低风险组和高风险组之间 FVC、DLCO 和 George 评分的差异。
图6
7、临床标本的初步验证
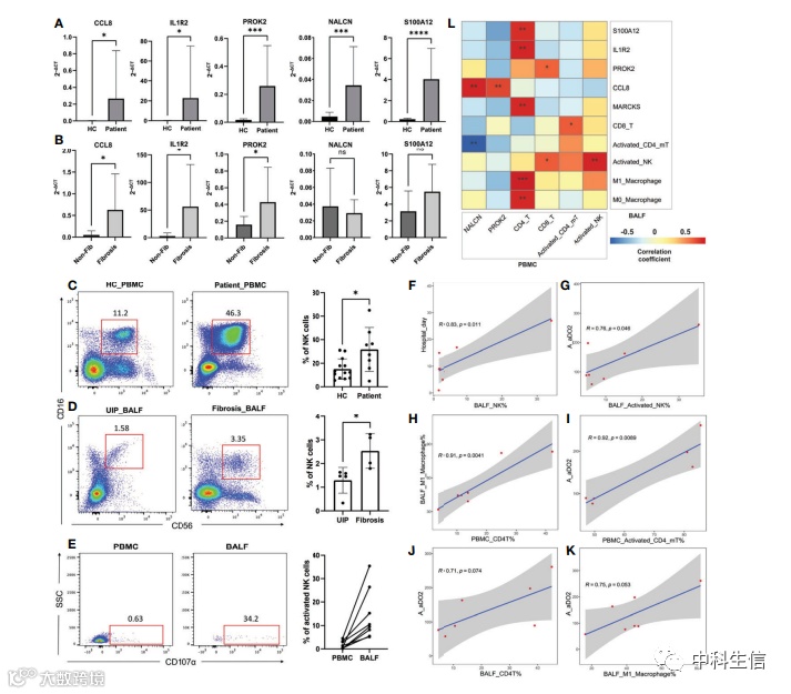
PBMC qRT-PCR 的结果表明 CCL8、IL1R2、NALCN、S100A12 和 PROK2在患者和健康对照之间存在显着差异。(图 7A)。在这些患者中,CCL8、IL1R2 和 PROK2 在纤维化样本中的表达显着高于非纤维化样本。(图 7B)。流式细胞仪的PBMC结果显示,患者NK细胞比例明显高于健康对照组。(图 7C),并且在患者的BALF 中,纤维化样本中 NK 细胞的比例也显着高于非纤维化样本( 图 7D )。BALF样本中活化的NK细胞比例显着高于PBMC样本,并具有以下特点:外周血向肺支气管呈上升趋势(图 7E )。BALF中NK或活化NK细胞浸润的比例与患者A-aDO2和住院天数呈正相关,提示高NK浸润是预后不良的危险因素。(图 7F,G)。此外,流式细胞仪显示,外周血CD4+T细胞增多可能促进肺支气管巨噬细胞浸润,促进其极化为M1样表型。(图 7H)。BALF或PBMC中CD4+ T、活化的CD4+记忆T细胞和M1样巨噬细胞浸润的比例与患者的A-aDO2呈正相关。(图 7I-K)。
图7
虎
结论
年
肺泡分子环境中的免疫缺氧状态与IPF患者的预后相关。基于几个特征基因的预后模型提出了一种预测 IPF 进展和预后的新方法。
20
22
团圆闹除夕
新年更红火
扫描二维码
关注我们

