上午好!今天小编和大家一起分享一篇今年1月发表在Frontiers in Immunology杂志(IF: 6.786)的文章《Application of an angiogenesis-related genes risk model in lung adenocarcinoma prognosis and immunotherapy》。这项工作使用TCGA的综合全基因组基因表达谱来识别与肺癌预后密切相关的血管生成相关基因(AGR)。构建并验证了肺腺癌的诊断、预后和复发模型以及相应的列线图。来自GEO的相应数据进一步验证了这些结果。该研究的流程图如图1所示。

背景&方法
肺癌是一个全球性的健康问题,也是癌症患者发病和死亡的首要原因之一,对公众健康构成严重威胁。肺癌有多种组织学亚型,其中肺腺癌(LUAD)最为常见,约占所有肺部恶性肿瘤的40%。LUAD存活率仅为4%–17%。然而,耐药性和高复发率仍然是治疗失败的主要原因,导致5年生存率不尽如人意。病理性血管生成的存在对于肿瘤的发展和进展至关重要。一方面,这些新血管提供氧气和营养以维持肿瘤的快速生长和增殖,同时帮助肿瘤细胞排出代谢废物。另一方面,它们为肿瘤细胞进入血流并进行远处转移提供了途径。然而,目前的研究主要集中在个体血管生成基因对肺腺癌发展和预后的影响,作为药物开发的潜在目标。很少有研究通过高通量生物标志物测序整合多个血管生成相关基因,并综合这些基因与肺腺癌预后和生存的关系。
方法
1.在GeneCards网站上选择了相关系数大于5的ARG。然后GSEA下载了36个额外的肿瘤血管生成基因。通过消除重叠基因,共发现了137个血管生成相关基因。
2.TCGA数据库用于获取mRNA、突变和临床数据。mRNA中有594个样本(535个LUAD样本和59个非肿瘤样本)。GSE68465、GSE50081和GSEGSE31210是来自基因表达综合数据库(GEO)的验证数据集。
3.使用limma包来识别差异表达基因(DEGs)。
4.使用clusterProfiler包,进行KEGG(京都基因和基因组百科全书)和GO(基因本体论)分析,以确定血管生成相关基因富集的途径和功能。
5.基于血管生成相关基因构建并验证预后模型。
6.使用ESTIMATE算法、GSEABase和GSVA包以及TIMER数据库进行免疫微环境的分析。
7.使用limma包比较两组的人类白细胞抗原表达水平。
8.基于DNA甲基化的干性评分(DNAss)和RNA的干性评分(RNAss)进行肿瘤干细胞浸润分析。
9.进行基因集富集分析(GSEA)和药物预测。
10.在数据库中进行基因表达量的验证,并进行实时定量PCR(qPCR)分析。
研究结果
血管生成相关差异表达基因的鉴定与探索
差异表达分析发现56个基因在539个癌症样本和59个正常样本之间存在表达差异。相对于正常样本,肿瘤样本中有25个基因上调,31个基因下调。根据GO富集分析,不同的ARGs对LUAD 血管生成和血管生长至关重要。KEGG通路富集分析表明,差异表达的ARGs主要涉及肿瘤血管生成通路,如PI3K-Akt、MAPK和Rap1(图2-3)。


建立血管生成相关基因的RS预测模型
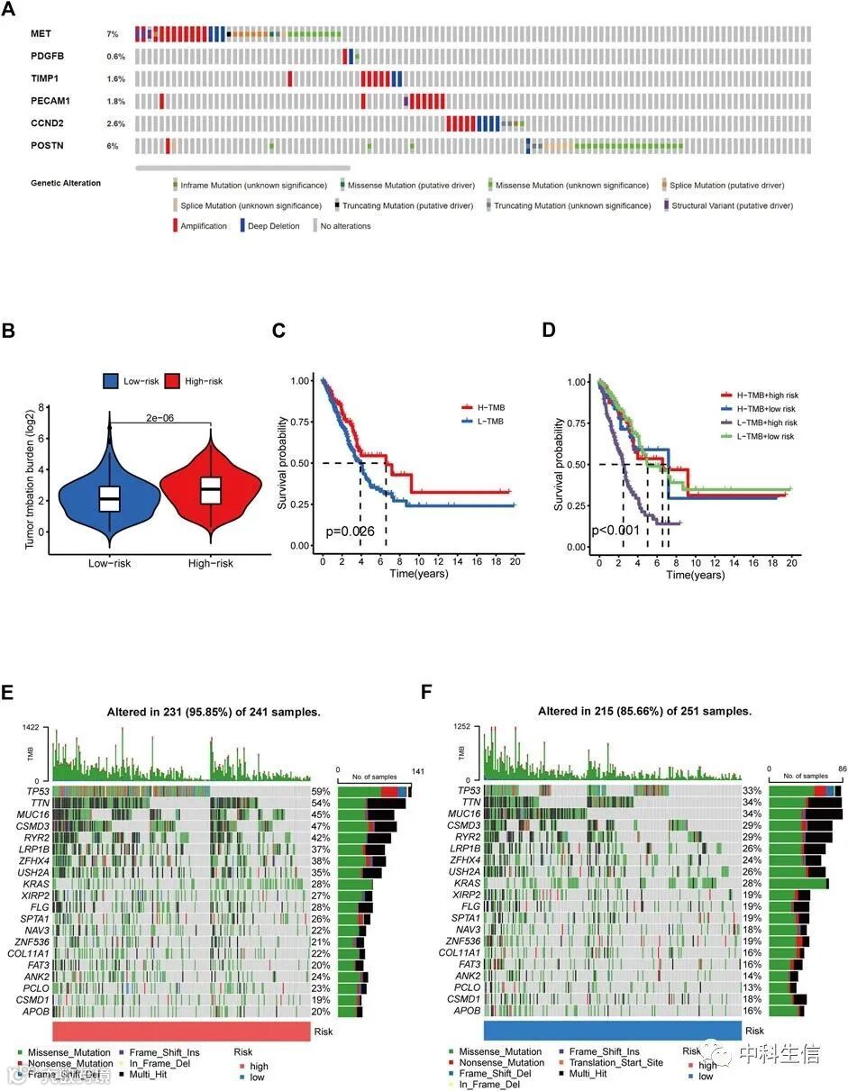
首先,将总TCGA队列与GSE68465相交,以获得共同基因。随后,对两个队列进行差异表达基因的交叉,得到51个基因用于后续分析。然后通过Lasso回归最终筛选出10个基因。最后,多变量cox回归揭示了这10个血管生成相关基因中的六个(MET、PDGFB、TIMP1、PECAM1、CCND2、POSTN)作为独立的风险变量来构建风险模型,即血管生成相关基因(ARGs)风险模型。分别计算了四个患者队列的风险评分,然后根据每个队列的中位风险评分将患者分为高风险组和低风险组。在探索队列、验证队列、总TCGA队列和GSE68465队列、GSE31210队列、GSE50081队列中,高风险类别的患者预后较差。高低风险组之间在RS的分布、患者的健康状况和九个ARG的表达谱热图方面存在显着差异。此外,ARGs的风险评分被证明是所有四个队列中LUAD患者的独立预后因素。为了预测LUAD患者的总生存期,我们根据患者年龄、TNM分期和ARGs风险评分创建了列线图。OS的ROC曲线表明我们的模型具有很高的预测能力。校准曲线显示了预测结果和观察结果之间的显着一致性。为了证明我们模型的预测性能,我们将其与基于TCGA-LUAD数据库的其他模型进行了比较,与先前发表的肺癌模型相比,我们的模型具有最大的列线图C指数。这些结果表明,我们的方法在预测患者预后方面优于其他模型(图4-7)。




肿瘤突变负荷(TMB)及基因突变分析
TMB在高风险组中比在低风险组中显着。然而,TMB升高的患者具有更高的生存率。Kaplan-Meier分析表明低风险评分和高TMB与更长的生存期相关。研究分析了高低风险组之间的突变率。结果显示,高风险组中的突变频率更高。高风险组中TP53和TTN突变频率也比低风险组中的更频繁。其他6个LUAD突变基因(MUC16、CSMD3、RYR2、LRP1B、ZFHX4、USH2A)也有不同程度的增加趋势。接着分析了六个血管生成基因(MET、PDGFB、TIMP1、PECAM1、CCND2、POSTN)在诊断、预后和复发模型开发中的价值。研究发现,19.6%(566个LUAD 样本)表现出基因改变,其中7% 发生在MET,其主要改变是扩增,6%的突变发生在POSTN(图8)。

免疫特征分析
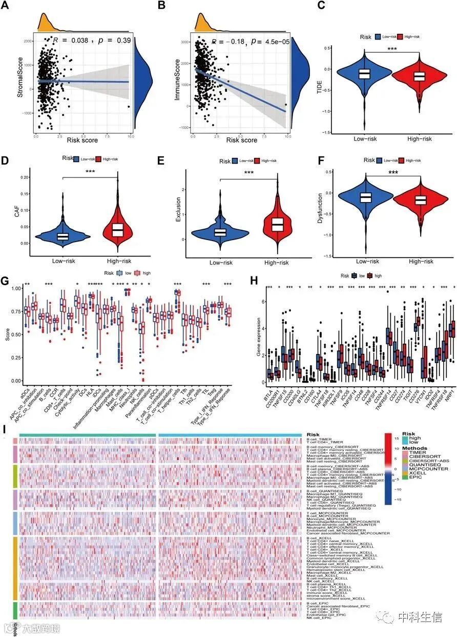
免疫分析显示低风险组具有更好的免疫状态。虽然免疫细胞的ESTIMATE评分与风险评分之间存在负相关,但基质细胞的ESTIMATE评分与风险评分之间存在正相关。接下来,比较了两个患者组的免疫细胞评分。总的TCGA队列显示,低风险组的大多数免疫细胞浸润评分高于高风险组。免疫检查点抑制剂分析显示了CTLA4、CD28、ID02和CD27在两组间存在显着差异。接下来使用TIDE评估了免疫疗法在两个患者组中的潜在治疗效果。结果高风险组患者的TIDE评分低于低风险组患者,这表明高风险患者可能对免疫检查点抑制剂治疗反应更好。此外,我们发现高风险组的CAF和T细胞排除评分更出色,而低风险组的T细胞功能障碍评分更高(图9)。
与二倍体/正常组相比,基因拷贝数变异可能影响免疫细胞浸润。由于数据库中没 PECAM1,我们分析了其余5种细胞类型的免疫细胞拷贝数变异。MET拷贝数变异与三种免疫细胞类型(B细胞、中性粒细胞和巨噬细胞)水平降低显着相关,POSTN拷贝数变异与三种免疫细胞类型(B细胞、CD4 + T细胞和巨噬细胞相关),TIMP1 拷贝数变异与六种免疫细胞类型(B细胞、CD4 + T细胞、CD8 + T细胞、中性粒细胞、CD4 + T细胞、CD8 +T细胞、中性粒细胞、巨噬细胞和树突状细胞相关),PDGFB拷贝数变异与三种免疫细胞(B细胞、CD4 + T细胞和巨噬细胞)水平下降显着相关,CCND2拷贝数变异与五种免疫细胞(B细胞、CD4 + T细胞、中性粒细胞、巨噬细胞和树突状细胞)水平下降显着相关。这些结果表明模型基因拷贝数的变化可以显着调节免疫细胞浸润(图10)。


肿瘤干细胞浸润分析、基因集富集分析及抗原呈递分析
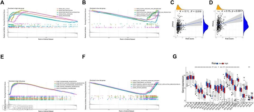
使用DNAs和RNAs来比较不同风险模式中的肿瘤干性。结果表明风险评分与DNAs(r = 0.11,p = 0.019)和RNAs(r = 0.15,p = 0.0017)值之间呈正相关。根据KEGG,高风险组富集的通路包括细胞周期、DNA复制、蛋白酶体和粘着斑,而低风险组富集的通路包括哮喘、亚油酸代谢、系统性红斑狼疮和α-亚麻酸代谢。此外,GO显示低风险组中的基因参与补体激活、抗原结合、免疫球蛋白复合物和其他过程,而高风险组中的基因富集于染色体分离、浓缩染色体和核染色体分离。高风险和低风险组之间与抗原呈递相关的HLA表达存在显着差异。在整个TCGA队列中,低风险组中许多HLA I类和II类的表达比高风险组更显着(图11)。

药敏分析
TCIA结果表明,高风险组比低风险组更可能对CTLA4阳性/PD-L标志物阳性治疗产生反应。高风险组患者对多西紫杉醇、厄洛替尼、依托泊苷、吉西他滨和顺铂的反应更灵敏,与低风险组患者相比,其较低的IC50证明了这一点。高风险组中ABT.888、axitinib和ATRA的IC50高于低风险组。研究检查了NCI-60细胞系中六个特征基因与药物有效性之间的关联。PECAM1对苯达莫司汀和甲泼尼龙以及扎西他滨敏感,MET对金诺芬、洛莫司汀和三氧化二砷敏感,CCND2对胺碘酮盐酸盐敏感。POSTN对唑来膦酸和咖啡酸敏感(图12)。

特征基因验证
肿瘤组织中CCND2和PDGFB的表达增加。同时,PECAM1和POSTN水平可能在肿瘤组织中降低。MET和TIMP1表达水平没有明显变化。在几种 LUAD细胞系中,相同基因的表达方式不同。采用定量实时PCR结果表明,MET、PDGFB、PECAM1、POSTN和TIMP1表达在人体组织中存在差异,并且与TCGA数据库一致(图13)。


结论
总之,该研究开发了一种血管生成相关基因风险模型来预测LUAD患者的预后,这可能有助于LUAD患者的分类和为LUAD患者选择药物。

