背景
免疫疗法已在各种肿瘤中显示出有希望的治疗效果,但在胰腺癌(PAAD)中,免疫疗法并没有显示出预期的效果。为了进一步改善PAAD的管理并确定可受益于免疫治疗的患者亚组,免疫相关潜在预测因子和治疗靶点的研究至关重要。本研究旨在为预测胰腺癌预后和确定未来免疫治疗的患者亚组提供辅助依据。
方法
1、从TCGA和 GEO数据库收集和预处理数据
2、免疫细胞浸润和 TME 评分
3、免疫细胞相关性分析
4、免疫分型和生存分析
5、差异表达基因(DEGs)分型和生存分析
6、免疫评分分型和生存分析
7、免疫细胞比例和存活分析
8、获得荧光癌细胞
9、肿瘤单细胞悬液的获得
10、肿瘤中Panc02细胞与M0巨噬细胞的比例
11、M0 巨噬细胞的获得
12、体内研究
13、免疫组织化学和免疫荧光
14、统计分析
结果
1、PDAC 中的免疫细胞浸润情况
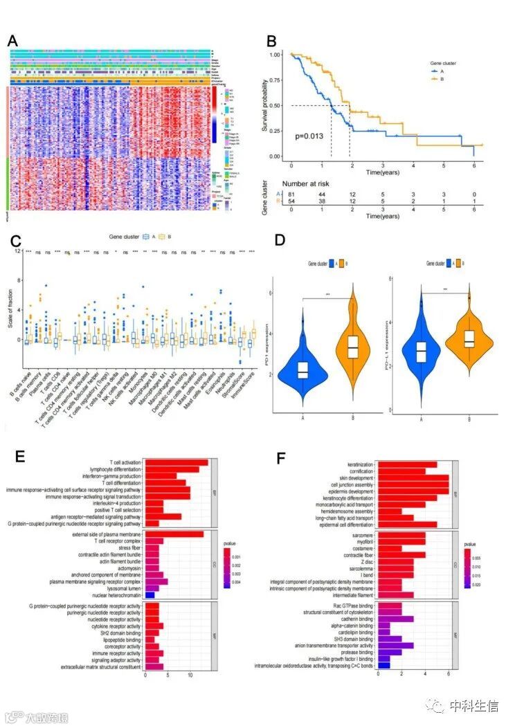
本研究共纳入135名PAAD患者的临床信息和转录。使用CIBERSORT和ESTIMATE算法评估PAAD组织中的肿瘤微环境评分和免疫细胞富集水平。图1A 说明了 PAAD肿瘤微环境中免疫细胞之间相关性的分析。M0巨噬细胞与免疫评分、CD8 + T 细胞和活化的树突状细胞之间存在负相关。CD8 + T 细胞与免疫评分之间的关系是有利的。“ConesusClusterPlus R”程序用于查找两个不同的 ICI 集群。两组的中位生存期不同(ICI 簇 A 和 ICI 簇 B,分别为 432 天和 557 天;p = 0.019)(图 1B)。我们分析了 PAAD 中的免疫细胞组成,以进一步阐明导致各种 ICI 簇的潜在生物学变异(图 1C)。具有高水平的 M0 巨噬细胞和活跃的肥大细胞,ICI 簇 A 与不良预后相关;相比之下,ICI 簇 B 与更高水平的 CD8 + T 细胞、CD4 + 记忆 T 细胞、单核细胞相关。评估了每个 ICI 亚型的免疫检查点 PD1 和 PD-L1 表达水平。与 ICI 簇 A 亚型相比,ICI 簇 B 亚型显示出更高的 PD1 和 PD-L1 表达(图 1D)。

2、具有预后的免疫基因簇
为了找到上述 ICI 子类型之间的 DEG,我们使用了 R 软件中的“limma”包。ICI 簇之间有 184 个 DEG。使用无监督聚类方法发现了两个免疫基因簇。ICI基因特征A是指与基因簇呈正相关的106个基因特征,ICI基因特征B是指其余106个基因特征。热图显示了由各种基因分组发现的 184 个 DEG 的转录组图谱(图 2A)。根据 Kaplan-Meier 分析,基因簇 B 中的患者预后优于基因簇 A 中的患者(中位 OS:468 天与 571 天;p = 0.013)(图 2B).在基因簇A中,有大量的肥大细胞、M0巨噬细胞和活化的NK细胞;在基因簇 B 中,有大量的幼稚 B 细胞、CD8 + T 细胞、活化的 CD4 + 记忆 T 细胞、γδ T 细胞、单核细胞和静息肥大细胞(图 2C)。与基因簇 A 亚型相比,基因簇 B 亚型显示出更高的 PD1 和 PD-L1 表达(图 2D). 根据 GO 功能富集研究,细胞连接组装、角质化和角质化是 A 特征基因集中的主要区域。虽然 B 特征基因的主要关注领域是 T 细胞激活、淋巴细胞分化和免疫反应的激活细胞表面受体信号通路(图 2E, F)。

3、具有预后的免疫评分构建
我们使用 PCA 来确定 PAAD 患者的免疫评分。使用从 X-tile 程序获得的最佳截止值,将患者分为免疫评级高或低的两组。大于 3.3 的分数表示免疫分数高,而小于 3.3 的分数表示免疫分数差。使用 R 软件的“survival”和“survminer”包绘制生存曲线(图 3A)。PDAC 患者的高免疫学评级与更好的预后相关(中位 OS:1351 与 474 天;p = 0.003)。高水平的幼稚 B 细胞、CD8 + T 细胞、活化的 CD4 + 记忆 T 细胞、γ-δ T 细胞、单核细胞和静息肥大细胞存在于具有高免疫学评分的组中。在免疫学评分较差的组中发现大量活化的 NK 细胞、M0 巨噬细胞和 M2 巨噬细胞(图 3B)。 然后,我们对比了高分和低分组之间的 T 细胞活性和耐受指数。研究结果表明,与低分组相比,高分组的 T 细胞活化和耐受基因表达水平显着更高(图 3C)。根据基因集富集分析(GSEA),高免疫评分组具有最高浓度的细胞因子途径和免疫系统激活(图 3D)。 根据这一发现,具有高免疫学评级的 PAAD 患者预后较好。

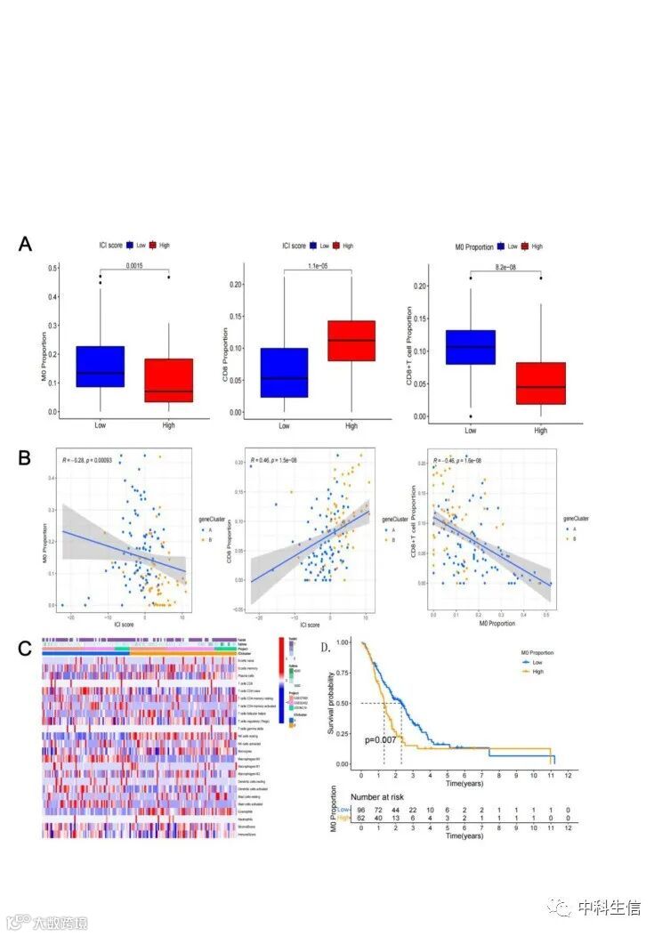
4、M0巨噬细胞和CD8+T细胞在预后预测中的作用
我们将患者肿瘤中免疫细胞的比例与总生存期 (OS) 相关联,并使用 X-tile 确定最佳截止值。结果显示M0型巨噬细胞占免疫细胞的9.8%以上,预后较差。相比之下,T 细胞占免疫细胞的 9.2% 以上,表明预后良好(图 4A, B)。M0巨噬细胞的比例与免疫评分呈负相关,而CD8+T细胞的比例与免疫评分呈正相关(图5A, B)。为了阐明 M0 巨噬细胞的作用,我们从 GEO 数据库中筛选出三个数据集(GSE57495;GSE62452;GSE84219)并分析了免疫细胞的浸润(图 5C)。结果显示,肿瘤内 M0 巨噬细胞比例高的 PAAD 患者预后较差(图 5D)


5、M0巨噬细胞促进体内胰腺癌生长
为了证实 M0 巨噬细胞对胰腺癌的影响,创建了小鼠皮下异种移植物。研究结果显示,Panc02 细胞和 M0 巨噬细胞之间的比例大约为 3:1。超过 97% 的细胞是荧光表达的 Panc02 细胞和分离的 M0 巨噬细胞(图 6A)。肿瘤接种后 24 天后,M0 巨噬细胞加 Panc02 组的肿瘤体积和重量显着增加(p<0.05)(图 6B)。免疫组织化学和免疫荧光分析的结果显示,与Panc02 组混合的 M0 巨噬细胞显着增加了 Ki-67 的表达和 M0 巨噬细胞的比例(图 6C)。这些结果表明,体内胰腺癌的生长受到 M0 巨噬细胞的刺激。



