小伙伴们早!今天为大家分享一篇5月最新发表在Annals of Medicine杂志(IF = 4.1912)的一篇文章:The interaction between ASF1B and TLK1 promotes the malignant progression of low-grade glioma。
背景:
低级别胶质瘤(LGG)是第二常见的成人脑恶性肿瘤,严重威胁患者的健康,复发率高。而组蛋白H3/H4伴侣抗沉默功能1B(ASF1B)与肿瘤的发生和发展密切相关。本文通过GEPIA数据库预测了LGG患者中ASF1B的表达以及ASF1B与LGG患者总生存期和无病生存期的关联。利用TCGA数据库对ASF1B在LGG患者中的独立预后价值进行研究。采用RT-qPCR与蛋白质印迹一起用于评估LGG细胞系中的ASF1B。在ASF1B表达被抑制后,本文还采用CCK8和集落形成测定判断细胞增殖。同时利用流式细胞术分析和TUNEL测定评估细胞周期以及细胞凋亡。通过伤口愈合和Transwell测定来测量细胞迁移和侵入性能力。此外,本文通过STRING和GeneMania数据库预测了ASF1B与类似激酶1(TLK1)之间的关系。ChIP 测定证明了 ASF1B 与 TLK1 的亲和力。最终,本文发现,ASF1B和TLK1之间的相互作用促进了LGG的恶性进展。
方法:
1. 通过生物信息学数据库评估ASF1B在LGG中的作用及其预后价值;
2. 对LGG细胞系Res186,Res259和Hs683细胞进行细胞培养;
3. 通过细胞shRNA转染法转染细胞;
4. 采用CCK-8和TURNAL检测细胞增殖;
5. 采用流失细胞数评估细胞周期;
6. 通过Transwell测定细胞侵袭能力;
7. 基于染色质免疫沉淀法,进行ChIP测定。
结果:
1. ASF1B在LGG组织中高表达,与LGG患者的不良预后有关
基于GEPIA数据库的分析结果显示,ASF1B在LGG患者中水平较高。此外,ASF1B升高与LGG患者总生存率低。同时,本文发现,ASF1B表达增加与LGG患者的低无病生存率显著相关。因此,本文使用年龄,性别,初始治疗后发展的新肿瘤,肿瘤状态,放射治疗和ASF1B表达作为变量进行了单变量和多变量Cox回归分析,并发现,ASF1B表达与患者生存显著相关,而不能成为单变量和多变量Cox回归分析结果的独立因素。然而,由于ASF1B在组织中的显着差异表达及其与患者预后的关系,本文决定进一步探索ASF1B是否会影响LGG细胞的功能。Western blot和RT-qPCR结果显示,与NHA相比,ASF1B在LGG细胞株中的表达明显升高。选择Res186细胞进行后续实验,因为ASF1B在Res186细胞中的水平最高。

2. ASF1B干扰抑制LGG细胞的增殖能力
构建ASF1B干扰质粒,通过RT-qPCR和Western blot检测其转染效率。本文发现,Sh-ASF1B#2显著抑制ASF1B的表达,因此选择Sh-ASF1B#2进行后续实验。CCK8结果证实,相对于sh-NC组,sh-ASF1B组细胞活力明显下降。同时,克隆形成实验结果显示,干扰ASF1B后,细胞增殖能力明显减弱。最后,干扰ASF1B后PCNA和Ki67的表达明显降低。

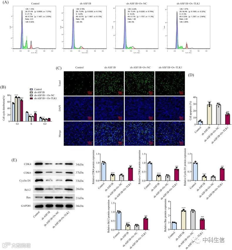
3. ASF1B干扰诱导LGG细胞周期阻滞和凋亡
流式细胞术显示ASF1B干扰后细胞周期阻滞,相对于sh-NC组,sh-ASF1B显著增强了sh-ASF1B组的凋亡。此外,与sh-NC组相比,sh-ASF1B组细胞周期相关蛋白CDK4、CDK6、Cyclin D1和抗凋亡蛋白Bcl-2的表达明显减少,促凋亡蛋白Bax的表达明显增强。

4. ASF1B干扰抑制LGG细胞的侵袭和迁移能力
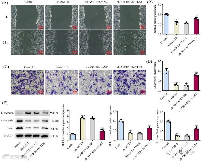
伤口愈合和Transwell检测结果证实,与sh-NC组相比,sh-ASF1B组的细胞侵袭能力和迁移能力明显减弱。ASF1B干扰后,E-cadherin表达升高,N-cadherin和Snail表达降低。

5. TLK1与ASF1B相互作用
STRING和GeneMANIA数据库揭示了ASF1B和TLK1之间的潜在相互作用。此外,Res186细胞中的TLK1表达明显增强。ChIP实验验证,ASF1B与TLK1的靶向结合。此外,本文还发现,抑制ASF1B表达显著降低了Res186细胞中TLK1的表达。

6. TLK1的上调部分逆转了ASF1B干扰对LGG细胞的影响
接下来,本文讨论了ASF1B在LGG中的调控机制,并构建TLK1过表达质粒,采用RT-qPCR和Western blot检测转导效果。CCK8结果显示,相对于sh-ASF1B + Ov-NC组,sh-ASF1B + Ov-TLK1组细胞活力明显升高。与sh-ASF1B + Ov-NC组相比,sh-ASF1B + Ov-TLK1组细胞增殖能力明显增强,伴有PCNA和Ki67表达增强。

本文发现,相对于sh-ASF1B + Ov-NC组,sh-ASF1B + Ov-TLK1组细胞周期阻滞被逆转,细胞凋亡明显减少。而与sh-ASF1B + Ov-NC组相比,sh-ASF1B + Ov-TLK1组细胞中CDK4、CDK6、Cyclin D1和Bcl-2表达增加,而Bax表达降低。

最后,划痕愈合和Transwell结果显示,相对于sh-ASF1B + Ov-NC组,sh-ASF1B + Ov-TLK1组的细胞迁移和侵袭明显增强。Western blot检测侵袭和迁移相关蛋白发现,与sh-ASF1B + Ov-NC组相比,sh-ASF1B + OV-TLK1组中E-cadherin表达下调,N-cadherin和Snail表达上调。



