今天小编和大家分析一篇2023年3月发表在《iScience.》(IF:6+)期刊上的文章《Periodontitis salivary microbiota exacerbates nonalcoholic fatty liver disease in high-fat diet-induced obese mice》。
背景:
牙周炎是由菌斑生物膜引起的慢性炎症性疾病,研究表明牙周炎不仅危害口腔健康,还与糖尿病、肥胖和非酒精性脂肪肝病(NAFLD)等代谢性疾病密切相关。多项研究提示重度牙周炎可能增加NAFLD的患病风险,并促进其病程进展。然而,牙周炎影响NAFLD的确切机制尚不完全明确。
肠道菌群及其代谢产物可能在NAFLD的发生和发展过程中发挥关键作用,肠-肝轴失衡导致肝脏持续暴露于多种肠源性因子和代谢产物中,从而造成肝脏损伤。本研究首先利用高脂饮食(HFD)构建肥胖小鼠模型,发现HFD通过下调色氨酸-芳香烃受体信号通路导致肠屏障功能受损。在此背景下,将收集的重度牙周炎患者唾液菌群灌胃小鼠,结果发现牙周炎唾液菌群进一步加重了肥胖小鼠肠道菌群紊乱和肠屏障破坏,并促进菌群易位。肠源性LPS可能易位至肝脏,激活肝脏TLR4信号通路释放促炎因子;代谢组学分析发现,肝脏色氨酸-犬尿氨酸-芳香烃受体信号轴上调,可能与肝脏脂肪变性加重相关。本研究详细流程如下图所示。

方法:
1,HFD损害肠道屏障和色氨酸代谢改变
2,牙周炎唾液微生物群加重HFD诱导的肥胖小鼠的肝功能障碍
3,牙周炎唾液微生物群加剧HFD诱导的肥胖小鼠的肠屏障功能障碍和细菌易位
4,牙周炎唾液微生物群改变HFD诱导的肥胖小鼠的肠道微生物群组成
5,牙周炎唾液微生物群诱导的肠道微生物群和色氨酸代谢物的改变与更严重的肥胖相关症状有关
6,牙周炎唾液微生物群上调肝脏中的色氨酸-犬尿氨酸-AhR轴
研究结果:
(一)HFD损害肠道屏障和色氨酸代谢改变
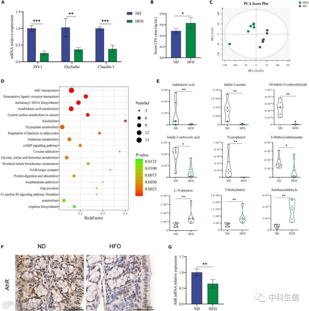
HFD消耗显著降低了结肠中紧密连接蛋白闭塞带-1(ZO-1)、闭塞素和闭塞蛋白-1的mRNA表达水平(图1A),HFD显著增加血清脂多糖(LPS)浓度(图1B),表明HFD小鼠肠道屏障的完整性受到损害。
为了进一步研究HFD诱导肠道屏障破坏的可能机制,采用液相色谱-质谱(LC-MS)策略提取和分析盲肠内容物。主成分分析(PCA)图显示HFD诱导盲肠内容物的特定代谢组学谱(图1C)。HFD和ND小鼠之间具有显着差异的前20个富集途径包括花生四烯酸代谢,色氨酸代谢和组氨酸代谢(图1D)。色氨酸代谢与肠道屏障功能密切相关。虽然HFD上调了L-色氨酸的相对浓度,但肠道微生物群衍生的色氨酸代谢物(包括吲哚乳酸、吲哚-3-乙酸酯、1H-吲哚-3-甲醛、吲哚-3-羧酸、色氨酸和5-甲氧基吲哚乙酸酯)的水平在HFD组中显着降低(图1E)。这些吲哚衍生物是芳烃受体(AhR)的配体,HFD组中AhR的mRNA和蛋白表达水平在结肠组织中显着降低(图1F和1G)。综上所述,这些数据表明HFD损害了小鼠的肠道屏障并改变了色氨酸代谢。

(二)牙周炎唾液微生物群加重HFD诱导的肥胖小鼠的肝功能障碍
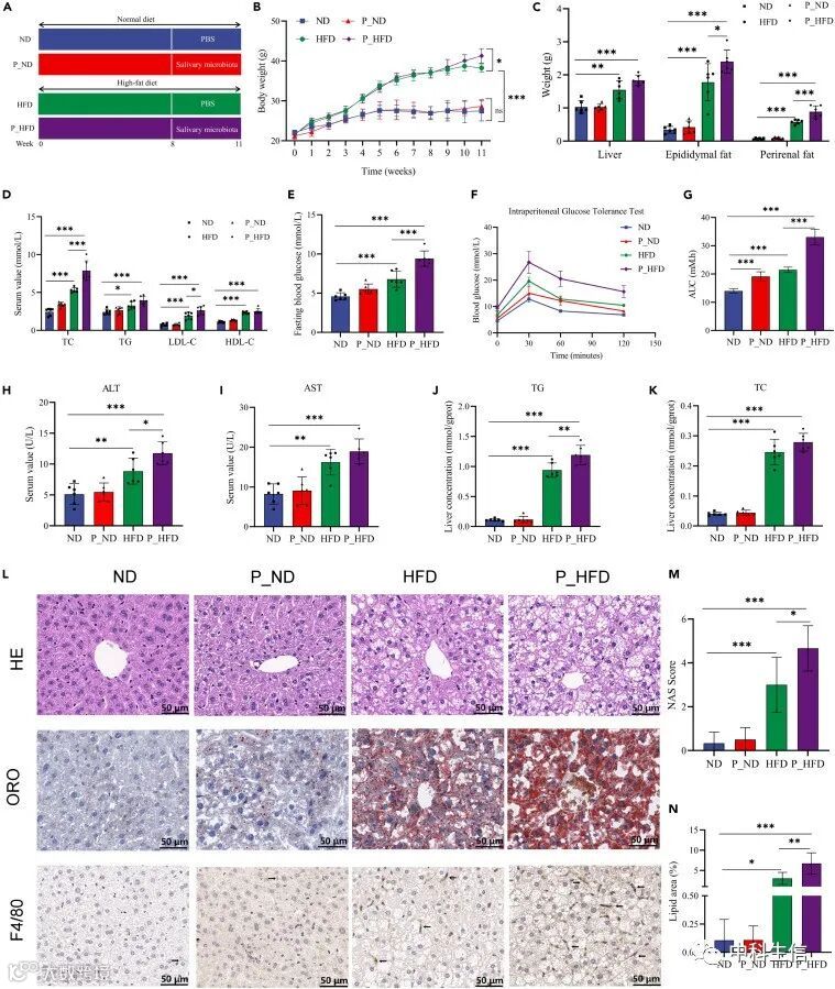
将实验小鼠喂食HFD 8个月以诱导肥胖,并在胃内施用牙周炎或PBS患者的唾液微生物群3周(图2A)。我们观察到,与ND组相比,HFD喂养的小鼠表现出肥胖症状,如体重增加所示,并且牙周炎唾液微生物群进一步加剧了HFD诱导的肥胖(图2B)。体重增加主要表现为附睾脂肪和肾周脂肪重量增加(图2C)。此外,与HFD组相比,P_HFD组的脂质代谢紊乱更严重,血清总胆固醇(TC)和低密度脂蛋白胆固醇(LDL-C)水平显着升高(图2D)。在葡萄糖代谢方面,HFD小鼠表现出空腹血糖(FBG)水平升高,腹膜内葡萄糖耐量试验(IGTT)曲线下面积增加,P_HFD组进一步增加(图2E-2G)。
肝脏作为糖脂代谢的主要器官,肝功能受损是肥胖症的又一大异常。因此,我们的研究验证了牙周炎唾液微生物群是否影响HFD诱导的肥胖小鼠的肝脏病理学。我们发现P_HFD小鼠表现出较高的血清丙氨酸氨基转移酶(ALT)水平,尽管天冬氨酸氨基转移酶(AST)水平在P_HFD和HFD小鼠之间没有显着差异,证实了P_HFD组存在肝功能障碍(图2H和2I)。有趣的是,P_HFD组的肝脏总甘油三酯(TG)水平显着升高(图2J和2K),进一步表明肝脂代谢紊乱。与HFD组相比,牙周炎唾液微生物群促进了脂滴的大量积累,HE染色中肝细胞气球变性更多,肝组织IHC染色中F4/80阳性巨噬细胞浸润更多(图2L)。根据NAS组织学系统,P_HFD组NAS分别为4.67±0.94,显著高于HFD组(3 ±0.15)(图2M)。ORO染色显示HFD组中有更多的红色脂质,并且在P_HFD组中,该数字进一步增加,同时油性红色阳性区域增加(图2N)。总之,上述结果表明,牙周炎唾液菌群加重了肝脏功能障碍,包括肝脂蓄积和糖脂代谢受损。

(三)牙周炎唾液微生物群加剧HFD诱导的肥胖小鼠的肠屏障功能障碍和细菌易位
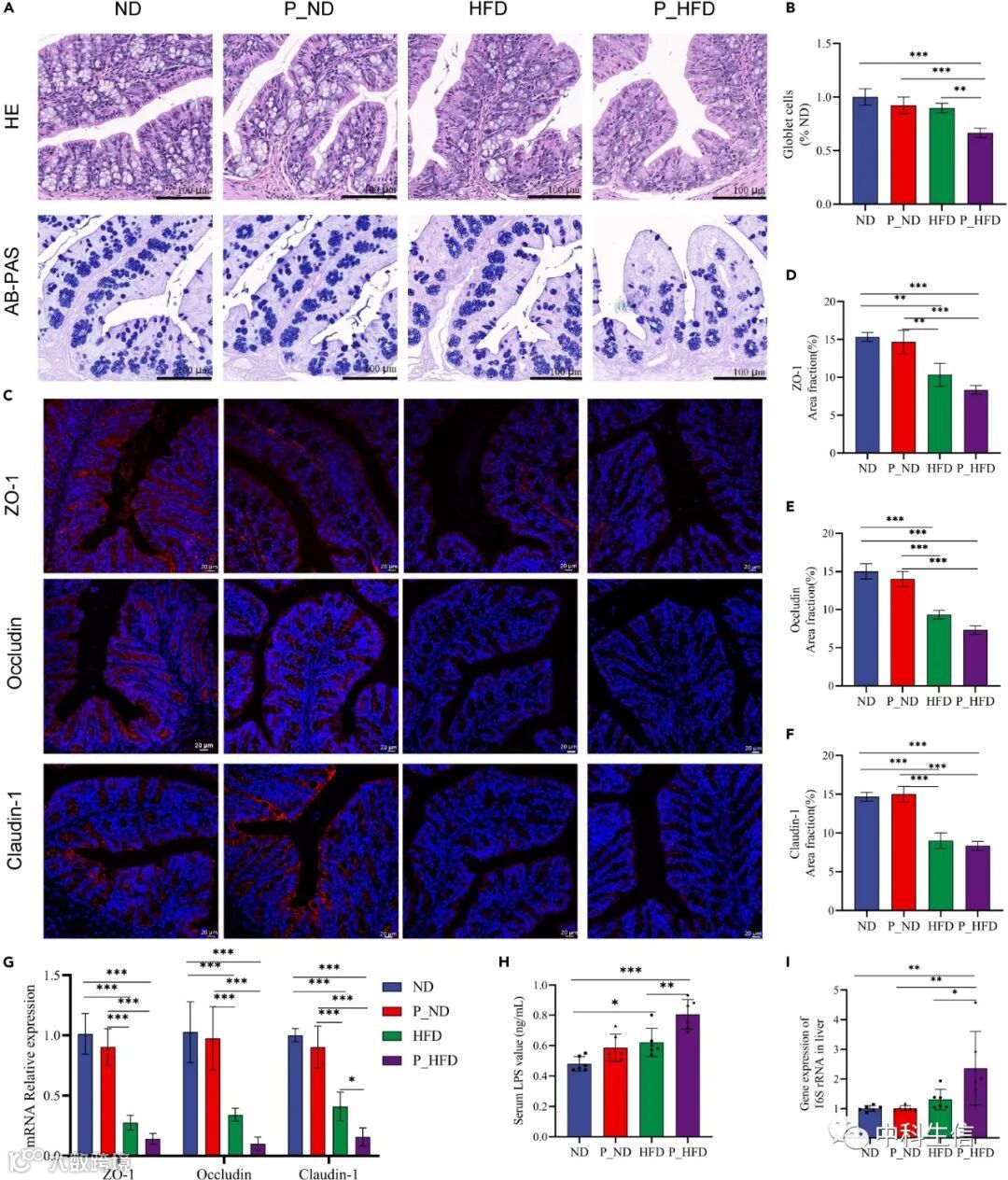
结肠组织的HE染色表明,HFD组和P_HFD组的隐窝排列趋于紊乱,一些隐窝的形态不典型(图3A)。阿尔新蓝高碘酸希夫(AB-PAS)染色显示P_HFD组中杯状细胞的数量显着减少(图3A和3B)。在肠道通透性方面,我们观察到HFD组和P_HFD组中紧密连接蛋白的蛋白质和mRNA水平显着降低;特别是,与HFD组相比,P_HFD组claudin-1 mRNA的表达进一步降低(图3C-3G)。此外,P_HFD组的血清LPS浓度显着增加(图3小时)。与内毒素血症一致,P_HFD组肝脏中细菌16S rRNA的基因表达水平显着升高(图3I),表明牙周炎唾液微生物群增加了肥胖小鼠细菌向肝脏组织的易位。同样,吲哚衍生物和AhR mRNA表达水平的相对浓度趋于降低,但HFD和P_HFD小鼠之间的差异没有统计学意义。所有这些结果都支持牙周炎唾液微生物群促进LPS渗漏到血液中,并且由于HFD诱导的肠道屏障功能破坏,细菌易位到肝脏。

(四)牙周炎唾液微生物群改变HFD诱导的肥胖小鼠的肠道微生物群组成
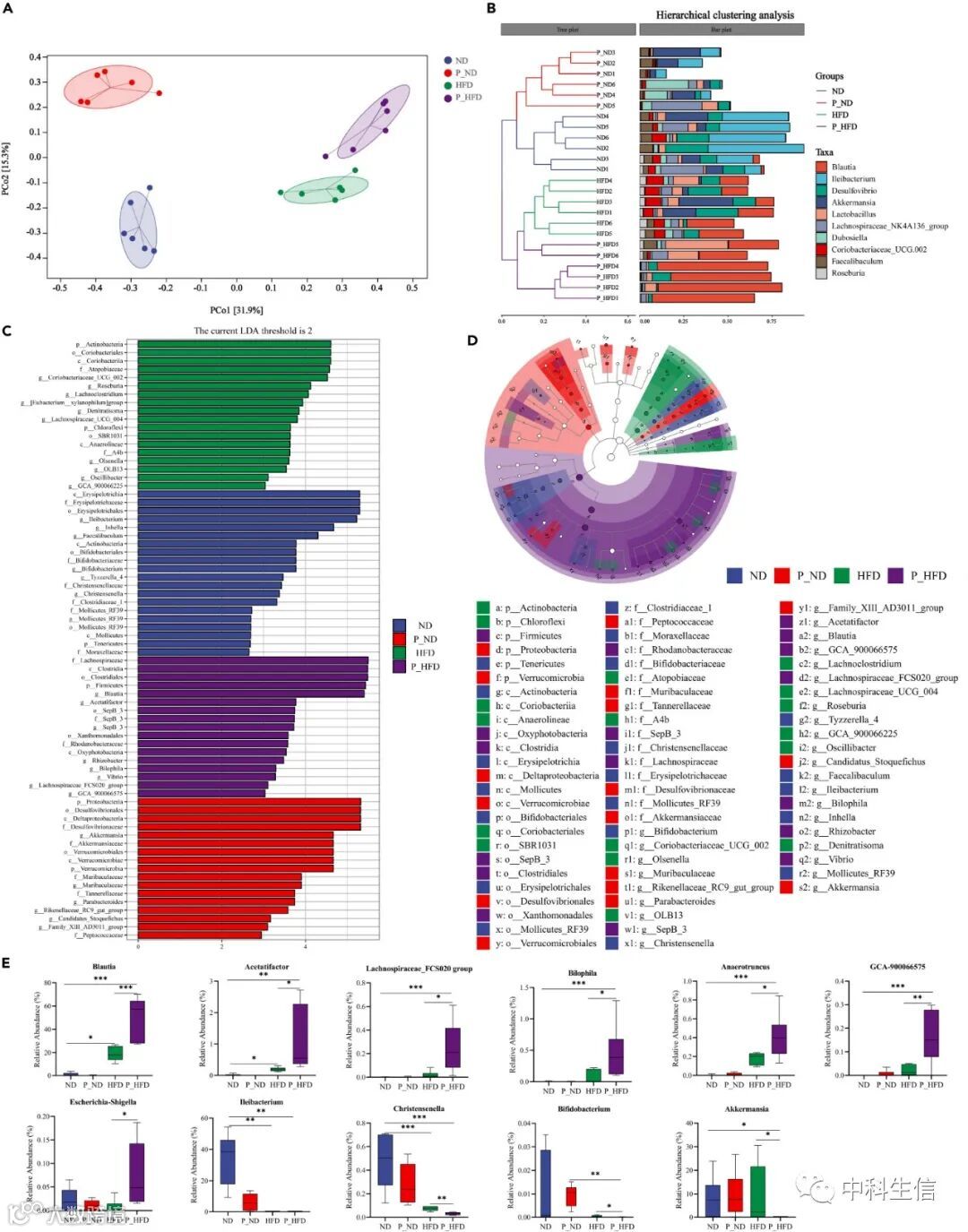
肠道微生物群可能是肥胖相关疾病的关键因素。我们使用16S rRNA基因的高通量测序来研究牙周炎唾液微生物群对肠道微生物组的影响。结果表明,HFD增加了香农指数和Chao 1指数,而牙周炎唾液微生物群不影响细菌α多样性。基于Bray-Curtis分析的主坐标分析(PCoA)表明,牙周炎唾液微生物群调节P_ND和P_HFD小鼠的β多样性(图4A)。同样,分层聚类分析显示,四个研究组的肠道细菌组成明显分为四个不同的聚类(图4B)。
为了进一步探索微生物群落的具体变化,比较了前五大门在2个群体中的相对丰度。P_ND组变形杆菌的相对丰度显着增加,而P_HFD组中厚壁菌的相对丰度显着增加。使用属水平的随机森林分析和不同水平的线性判别分析效应大小(LefSe)分析来识别实验组中富集的优势分类群(图4C和4D)。ND组丹毒科、伊莱杆菌科、双歧杆菌科、双歧杆菌、克里斯滕塞氏菌均显著富集。变形杆菌、脱磺弧菌科和阿克曼西亚在P_ND组中富集。在HFD组中,富集类群包括放线菌,皮里奥杆菌科和玫瑰花。此外,厚壁菌纲、螺旋体科、梭菌科、布劳蒂亚菌、乙酰菌和双叶菌是P_HFD组的主要分类群。
接下来,我们对LefSe分析筛选的020组差异属的相对丰度进行了统计分析。在P_HFD组中,Blautia,Acetatifactor,Lachnospiraceae_FCS900066575组,Bilophila,Anaerotruncus,GCA-4和Escherichia-Shigella的相对丰度显着增加,而Akkermansia,Christensenella和Ileibacterium几乎不存在(图4E)。有趣的是,Spearman的相关热图显示,Blautia与HFD组中的富集类群呈正相关,与ND组和P_ND组中的优势属类群呈负相关。这些数据提供了直接证据,证明牙周炎唾液微生物群可以改变HFD诱导的肥胖小鼠的肠道微生物群组成。

(五)牙周炎唾液微生物群诱导的肠道微生物群和色氨酸代谢物的改变与更严重的肥胖相关症状有关
接下来,我们探讨了肠道微生物群改变与肥胖相关症状之间的相关性。Spearman的相关性分析表明,乳腺螺旋体科和未分类梭状芽胞杆菌与肥胖相关指标呈正相关,而丹毒科和克里斯滕塞内尔科与肥胖相关指标呈负相关。在属水平上,富集P_HFD组的Blautia、Acetatifactor Lachnospiraceae_FCS020组和Anerotruncus与肥胖相关指标呈正相关;然而,Ileibacterium和Christensenella等有益细菌与肥胖相关指标呈负相关(图5A)。总之,这些结果表明,由牙周炎唾液微生物群改变的肠道微生物群可能与肥胖相关症状有关。
越来越多的证据表明,吲哚及其衍生物可以增强肠上皮屏障功能,血清LPS浓度是评估肠道通透性的重要指标。为了进一步阐明色氨酸代谢物水平改变的作用,我们对相互作用基质进行了关联网络分析,包括LefSe分析选择的四个组中的代表属,吲哚衍生物和血清LPS。结果表明,LPS位于关联网络中心,LPS与Ileibacterium、Christensenella和020种吲哚衍生物呈负相关,而Ileibacterium和Christensenella与5种吲哚衍生物呈正相关。相比之下,Blautia,Acetatifactor,Lachnospiraceae_FCS<>组和Anerotruncus与LPS呈正相关,这些属与<>种吲哚衍生物呈显著负相关(图5B)。因此,这些数据表明,HFD和牙周炎唾液菌群诱导的肠道微生物群和色氨酸代谢物的改变在肠道屏障功能的恶化和促进细菌易位中起重要作用。

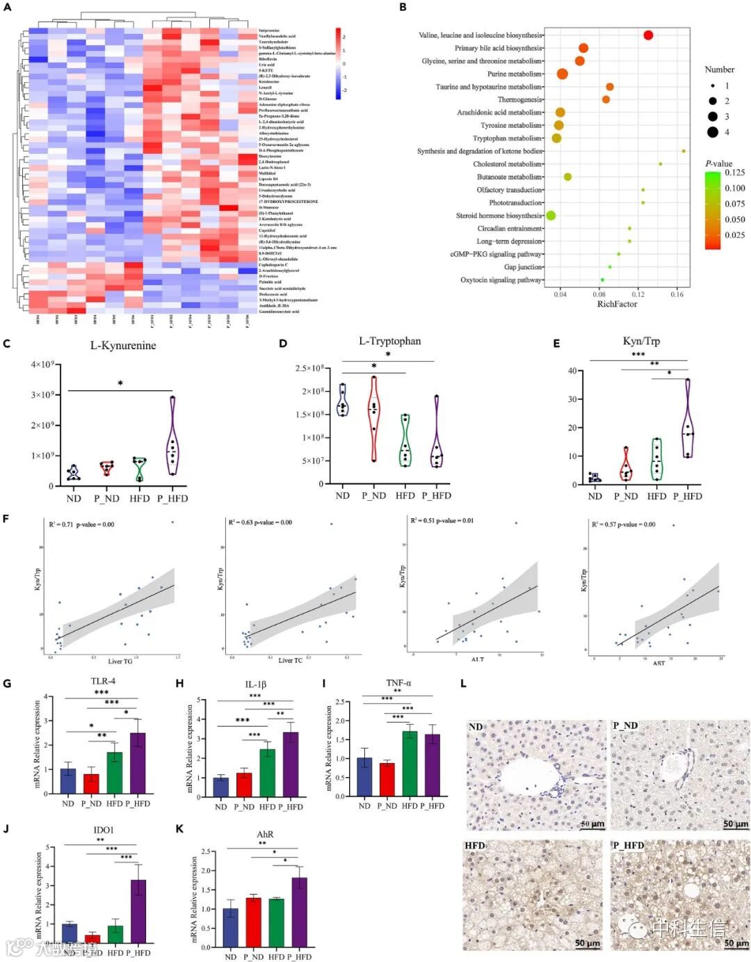
(六)牙周炎唾液微生物群上调肝脏中的色氨酸-犬尿氨酸-AhR轴
使用LC-MS测量四组肝组织的代谢谱。PLS-DA模型显示ND组和P_ND组的样品明显分离,而HFD组和P_HFD组的样品部分聚集在一起。然而,OPLS-DA模型表明P_ND,ND,P_HFD和HFD基团可以完全分离。根据VIP≥1和p ≤0.05选择研究组中差异存在的代谢物。聚类热图显示了基于VIP值的前50种差异代谢物(图6A)。随后,进行了KEGG通路分析。如图6B所示,P_HFD和HFD组中显着富集的途径包括缬氨酸,亮氨酸和异亮氨酸生物合成;原发性胆汁酸生物合成;甘氨酸、丝氨酸和苏氨酸代谢;嘌呤代谢;牛磺酸和次牛磺酸代谢;花生四烯酸代谢;和色氨酸代谢。有趣的是,所有这些途径都显着上调。此外,P_ND组和ND组中显着富集的途径主要与氨基酸代谢有关。
为了阐明牙周炎唾液微生物群对肝脏色氨酸代谢的具体影响,我们进一步分析了导致色氨酸代谢途径变化的代谢物。结果表明,P_HFD组L-犬尿氨酸与L-色氨酸(Kyn/Trp)的比例显著高于HFD组,表明色氨酸-犬尿氨酸在P_HFD组显著上调(图6C-6E)。根据Spearman相关性分析结果,Kynurenine-AhR轴的变化与肝脏指标和糖脂代谢呈正相关(图6F)。
吲哚胺2,3-双加氧酶1(IDO1)是L-色氨酸代谢为犬尿氨酸的关键酶。据报道,氧化LDL(oxLDL)刺激可以激活Toll样受体2/4(TLR2/4)途径产生炎症因子并激活IDO1。这促进了色氨酸向犬尿氨酸的转化,可以激活导致肥胖和肝脂肪变性的AhR信号通路。18因此,我们检查了LPS-TLR4信号通路相关因子的mRNA表达水平,结果显示TLR4,白细胞介素(IL)-1β,IDO1和AhR的mRNA表达水平在P_HFD组中显着更高(图6G-6K)。此外,IHC染色证实P_HFD组中AhR的蛋白质水平增加(图6L)。这些结果表明,肠道细菌来源的LPS可能激活肝脏TLR4信号通路并释放促炎因子IL-1β。另一方面,IDO1介导的色氨酸分解代谢对犬尿氨酸的促进,犬尿氨酸的增加可能通过AhR信号通路加重NAFLD病变。



