早!免疫一直是肿瘤研究中的重要部分。今天,小编和大家分享一篇今年9月发表在Oncoimmunology(IF:8.11)的文章《Characterization of immune landscape in papillary thyroid cancer reveals distinct tumor immunogenicity and implications for immunotherapy》,作者从免疫浸润的角度出发,针对肿瘤的免疫浸润玩出了一些新的花样。下面我们就来看看吧!
摘 要
尽管绝大多数甲状腺乳头状癌 (PTC) 患者在实施常规治疗后预后良好,但晚期 PTC 的局部复发和远处转移仍然阻碍了某些患者的生存和临床治疗。由于免疫检查点阻断 (ICB) 疗法在一些晚期癌症中取得了巨大成功,作者旨在研究 PTC 的免疫状况及其对预后和免疫疗法的潜在影响。在这项研究中,进行了不同的算法来估计 PTC 样本中的免疫浸润。执行了一系列生物信息学和机器学习方法来识别 PTC 特异性免疫相关基因 (IRG) 和不同的免疫簇。在不同的免疫簇之间观察到固有肿瘤免疫原性和潜在免疫治疗反应的差异。建立预后免疫相关特征(IRS)以预测无进展生存期(PFS)。与传统的临床病理特征相比,IRS 表现出更强大的预后能力和准确的生存预测。此外,还构建了综合生存决策树和评分列线图,以提高个体患者的预后分层和预测准确性。并在不同的免疫相关风险组中分析了改变的途径、突变模式和潜在的适用药物。综上,作者的研究对 PTC 的免疫环境有了一定的了解。
研究结果
一组 307 个 PTC 特异性 IRG 的鉴定
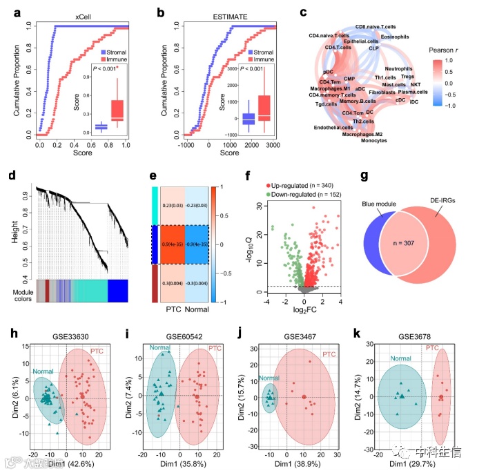
基于 49 个 PTC 样本的转录组数据,应用了两种算法 xCell 和 ESTIMATE评估参与肿瘤微环境 (TME) 的免疫细胞和基质细胞的浸润水平。随后,对94个样本的IRGs表达矩阵及其样本类别(肿瘤或正常甲状腺)进行WGCNA构建无标度共表达网络。在这些模块中,蓝色模块与样本类别的相关性最高,被认为是“PTC特定模块”。另一方面,使用limma算法在PTC和正常甲状腺样本之间共识别出492个DE-IRG,最后,“PTC 特异性模块”和“DE-IRGs”交叉处的 307 个重叠基因被认为是“PTC 特异性 IRGs”。PCA 分析表明,PTC 和正常甲状腺样本在具有 307 个 PTC 特异性 IRG 表达矩阵的发现队列中清楚地分为两个不同的组,并在不同的数据集中得到验证。
PTC 特异性 IRGs 鉴定了两个不同的免疫簇
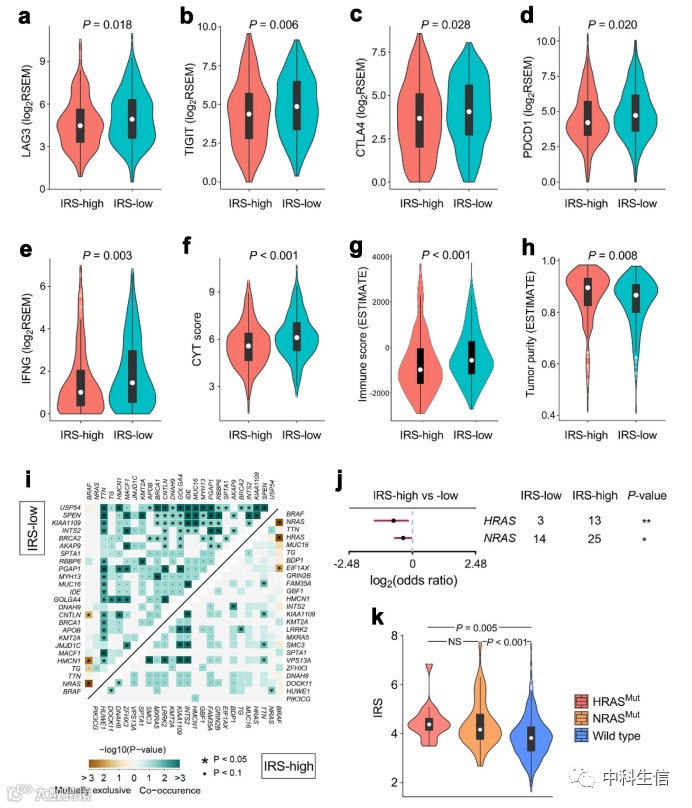
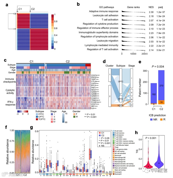
基于 307 个 PTC 特异性 IRG 的表达矩阵,TCGA PTC 队列(n = 496)被分为两个不同的免疫簇(C1 和 C2),GSEA 分析表明,与 C1 相比,C2 表现出显著更高的各种免疫过程的活性,并且在 Gene Ontology 的所有基因组中,最显著改变的途径表现为“适应性免疫反应”。综合热图说明了两个集群之间的临床病理特征、免疫检查点、细胞溶解活性特征和 IFN-γ 反应特征的差异。桑基图描绘了从两个免疫簇到不同变异和病理阶段的流动,其中流速的宽度与患者数量成正比,所有高细胞变异 PTC (TCPTC) 样本都被归类为 C2,而大多数滤泡变异 (FPTC) 样本被归类到 C1。此外,应用 TIDE 算法来评估每个 PTC 样本的潜在 ICB 响应,响应者的比例在 C2 中显著升高,堆叠条形图说明了两个免疫簇中 22 种免疫细胞类型的相对丰度的不同模式,巨噬细胞 M2 在所有免疫细胞中所占比例最高。与 C1 相比,C2 的 T 细胞浸润评分(TIS)显著升高。这些证据表明两个免疫簇之间的内在肿瘤免疫原性和潜在的免疫治疗反应存在显著差异。
PTC 变体中的突变景观和免疫特征
考虑到免疫浸润总是与实体瘤的突变密切相关,作者研究了不同 PTC 突变体中的免疫特征、突变景观及其关系。分别为 FPTC、经典型 (CPTC) 和 TCPTC 三个突变体生成 Oncoplots,并对每个变体中前 10 个频繁突变的基因进行排名。社区结构图描绘了三个突变体共享的常见频繁突变,并且观察到 BRAF 突变是唯一的重叠突变。CIBERSORT和ESTIMATE用于估计每个样本的免疫浸润,两种算法估计的免疫浸润评分随着恶性程度逐步升高。随机森林(RF)算法根据307个PTC特异性IRGs表达矩阵和变异分类筛选出最重要的候选者,9 个基因(MANF、AKT1、SEMA4B、CCL13、CRLF2、TMPRSS6、MET、CTSB、PGR)在两种排名方法中重叠。PCA 分析证明了基于 9 个 IRGs 表达矩阵的三个突变体之间的不同。 这些证据揭示了 PTC 变体中不同的突变和免疫特征。
PTC患者免疫相关风险评分(IRS)的建立与验证
使用 ssGSEA 算法和从 MSigDB 中检索到的相应基因集,量化每个样本中“先天免疫”和“适应性免疫”的表现。然后,对 TCGA PTC 队列的转录组数据进行了 WGCNA,一个与先天免疫和适应性免疫最相关的绿色模块被确定为“PTC 中的免疫相关模块”。496 名 TCGA PTC 患者队列被随机分成两部分 (7:3) 进行训练和测试。进行单变量Cox回归分析,剩余81个候选者进入LASSO Cox回归模型。使用建立的公式,计算每个样本的免疫相关风险评分(IRS)。使用最佳截止值,将训练集分为 IRS-low 和 -high 组。Kaplan-Meier 分析表明,IRS 较高的患者在训练组中表现出较差的无进展生存期 (PFS),对IRS(连续值)、年龄(连续值)、性别(男性或女性)、BRAF状态(突变或野生型)、变异(FPTC、CPTC或TCPTC)和病理分期等六个变量进行多变量Cox回归分析(I-IV),结果显示 IRS 是所有变量中唯一的独立危险因素,在测试集中观察到了类似的结果。
个体PTC患者综合预后模型的构建
接下来,通过 IRS 和其他临床病理学特征的组合提出了一个综合预后模型,以改善风险分层和个性化风险评估。首先进行递归分区分析,构建生存决策树,优化风险分层。具体而言,低IRS患者被定义为“低风险”组,而“中风险”和“高风险”组被定义为“高IRS&I/II期”和“高IRS&III/IV期”,分别。在三个风险亚组中观察到 PFS 的显著差异。为了量化个体 PTC 患者的风险评估,生成了个性化评分列线图,以使用七个参数预测 3 年和 5 年 PFS 概率。总体而言,集成的预后模型可以极大地优化风险分层并准确预测 PTC 患者的 PFS。
比较不同免疫相关风险组的基因组改变和改变的途径
为了探索与不同免疫相关风险组相关的基因组改变、改变的途径和潜在的适用药物,作者进行了进一步的生物信息学分析。考虑到 IL-6 在先天免疫和适应性免疫中都是关键调节剂,因此研究了它在正常甲状腺和不同 IRS 组中的表达谱。高 IRS 表明“DNA 修复”能力增强,因此,对基因组“对放射治疗的反应”进行了 GSEA,并观察到 IRS 高的样本与 IRS 低的样本相比对放射治疗的反应较弱。为了证实这一发现,299 名接受过放射治疗的 TCGA PTC 患者被分为两部分(IRS-低和-高),观察到 IRS 较高的患者预后更差,这表明 IRS 可能作为预测放射治疗耐药性的潜在指标。将 IRS-high 样本中前 150 个上调基因的列表提交给 CMap,以确定适用于 IRS-high 患者的潜在药物。CMap 作用模式 (MoA) 分析揭示了具有最高预测分数的 50 种化合物共有的 39 种作用机制。
该研究对 PTC 相关TME 内的免疫环境有了一些了解,并为将基于免疫的分子分类引入风险分层和指导 ICB 治疗决策提供了有用的线索。
“
扫码关注我们
微信号 中科生信
致力于提供“一站式”科研定制服务

