分享一篇2021 年 12 月 8 日发表在frontiers in Cell and Developmental Biology杂志的文章(IF:6.684) 《LncRNAs Target Ferroptosis-Related Genes and Impair Activation of CD4+ T Cell in Gastric Cancer》,分析了GC样本的转录组和铁死亡相关基因(FRGs)的预后数据。使用CIBERSORT和XCELL算法估计了GC中浸润的免疫细胞。发现枢纽FRG(MYB、PSAT1、TP53和LONP1)的高表达与GC患者的不良总生存率呈正相关。进一步的免疫细胞浸润分析显示,CD4+T细胞是GC肿瘤微环境中的主要浸润细胞。此外,中枢FRG与活化的CD4+T细胞浸润明显正相关,尤其是Th细胞。高FRG得分组的基因特征在细胞分裂、DNA修复、蛋白质折叠、T细胞受体、Wnt和NIK/NF-kappaB信号通路中富集,表明枢纽FRG可能通过这些通路介导CD4+T细胞的激活。
背景&方法
背景:在GC中,铁死亡与肿瘤细胞增殖和癌症疗效有关。铁死亡是一种程序性细胞死亡,由铁死亡的脂质过氧化诱导。此外,据报道,铁死亡的增加有助于免疫疗法的抗肿瘤疗效。因此,深入研究GC中的铁死亡将有助于澄清对肿瘤发生的理解,并开发出治疗GC的有效方法。先前研究表明,铁死亡参与调节 CD4+T细胞的稳态,在感染期间和接种疫苗后增强了滤泡辅助T细胞的功能。然而,铁死亡在GC微环境调节中的作用以及铁死亡相关基因(FRGs)的上游调节因子值得进一步探索。
结果
与铁蛋白酶有关的基因在胃癌的发生和发展中发挥关键作用
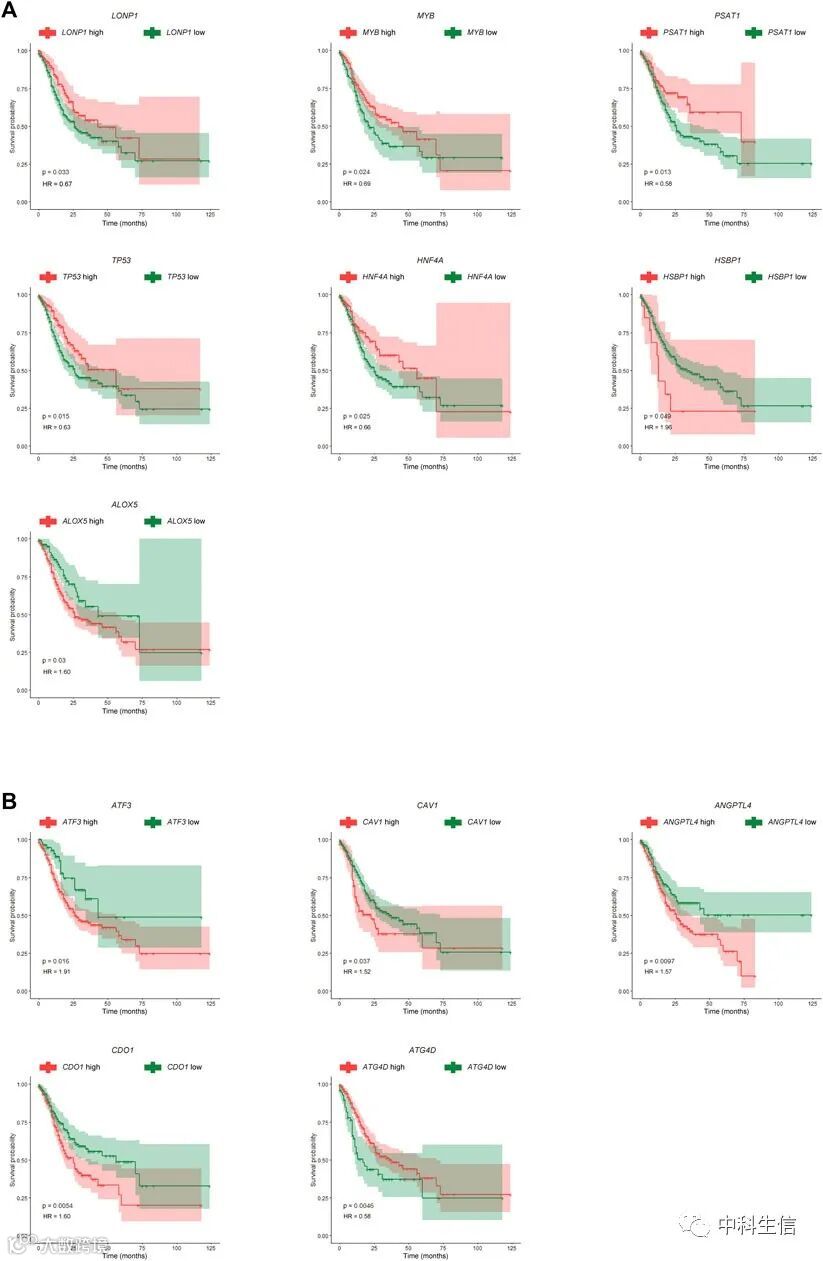
为了确定参与胃癌发生过程以及预后的关键基因,我们对TCGA-STAD数据集中375个胃癌(GC)和32个邻近正常组织的公共RNA-Seq数据进行了深入分析。根据TCGA-STAD数据集中GC样本的表达情况,与邻近的正常组织相比,分析了GC组织中9712个差异表达基因(DEGs)(fold change >1.5,P值<0.05)(图2A)。在这些DEGs中,7015个在GC中上调,2697个在GC中下调(图2A)。为了评估FRG在胃癌中的表达并确定其在胃癌发生中的作用,我们从以前的研究中获得了289个FRG。在TCGA-STAD数据集中,近65%(289个中的187个)的FRG在GC组织和相邻粘膜之间有差异表达(图2A)。其中,133个FRGs是GC上调的,54个FRGs是GC下调的(图2A)。对上述FRG的GO富集分析显示了多个与GC相关的信号通路,以及与铁蛋白生成有关的关键通路。GC上调的FRG在细胞对过氧化氢的反应和细胞铁离子平衡途径中明显富集,而GC下调的FRG在氧化-还原过程、对cAMP的反应和细胞周期停滞等GO词中富集,表明摄铁症在GC中的关键作用(图2B)。此外,7个差异表达的FRG与预后良好显著相关,5个差异表达的FRG与预后不良显著相关(图2C)。这12个基因在TCGA-STAD数据集中的表达水平见图2D,E。
根据每个基因的中位表达水平,将TCGA-STAD队列分为高组和低组,所有12个基因都与预后显著相关(P<0.05,图3A,B)。其中,7个GC上调的FRG(LONP1、MYB、PSAT1、TP53、HNF4A、HSBP1和ALOX5)和5个GC下调的FRG(ATF3、CAV1、ANGPTL4、CDO1和ATG4D)为预后相关基因(图3A,B)。为了验证这些与GC预后相关的FRG的结果,我们分析了另一个具有相应生存数据的GC的转录组数据集(GSE62254)。结果显示,这12个FRG中的10个(LONP1、MYB、PSAT1、TP53、HNF4A、ALOX5、ATF3、CAV1、ANGPTL4和CDO1)在GSE62254数据集中也与预后明显相关,表明这10个FRG可能影响铁蛋白形成和GC的进展。
四个枢纽铁蛋白相关基因可能与CD4+T细胞活化有关
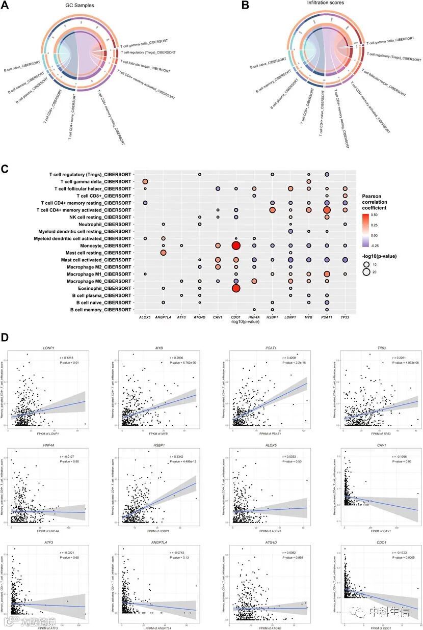
为了研究重要的FRG和GC的肿瘤微环境之间的关系,我们根据CIBERSORT计算了TCGA-STAD数据集中患者的不同免疫细胞浸润分数。我们发现,TCGA-STAD数据集中浸润的免疫细胞主要是CD4+记忆T细胞、CD8+T细胞、幼稚B细胞、Tregs等。其中,CD4+T细胞,包括Tregs、滤泡辅助T细胞、活化的记忆CD4+T细胞、静止的记忆CD4+T细胞和幼稚的CD4+T细胞,具有最高的免疫细胞浸润分数和最多的浸润患者(图4A,B)。GC患者的主要浸润免疫细胞类型可能是CD4+T细胞。其中,静止或激活的记忆型CD4+T细胞占了很大比例。随后,我们探讨了预后相关FRG的表达与不同免疫细胞浸润评分的皮尔逊相关系数。有趣的是,我们发现大多数GC预后相关的FRG与一个或多个免疫细胞浸润评分明显相关(图4C)。更有趣的是,四个GC上调的FRG(LONP1、MYB、PSAT1和TP53)与活化的CD4+T细胞浸润有明显的正相关(Pearson相关系数>0.1,P值≤0.01,图4C,D)。这表明,在胃癌发生过程中,枢纽FRG(PSAT1、LONP1、MYB、TP53)的高表达可能会促进活化的CD4+T细胞的增加。由于CD4+T细胞有助于CD8+T细胞的招募、增殖和效应功能,我们推测活化的CD4+T细胞可以促进GC中CD8+T细胞对肿瘤细胞的杀伤效率。我们的研究进一步显示,枢纽FRG的表达与静止的CD4+T细胞的浸润水平呈负相关(图4C),这表明枢纽FRG可能促进CD4+T细胞从静止到激活的转化,从而影响GC患者的预后。
枢纽铁蛋白相关基因、肿瘤微环境和临床特征的亚组分析
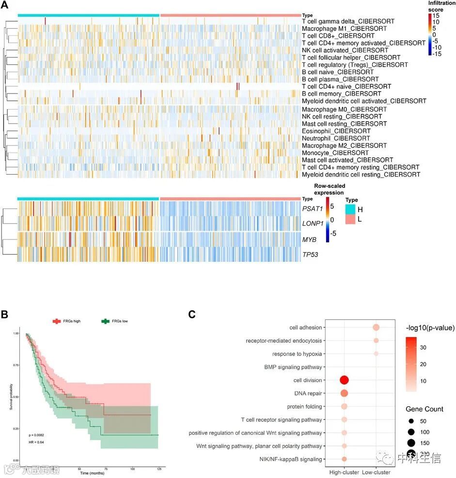
我们最初意识到,枢纽型FRG可能促进CD4+T细胞的激活,而激活的CD4+T细胞可能与GC患者的良好预后相关。为了进一步探讨枢纽FRG对GC样本分类、预后和治疗的影响,我们根据枢纽FRG基因的平均表达水平将TCGA-STAD GC患者分为高FRG评分组和低FRG评分组(图5A)。此外,为了评估FRG和肿瘤微环境之间的关系,我们使用CIBERSORT算法来检查免疫细胞的比例。计算每个病人的浸润分数,结果显示,高FRG分数组的静止CD4+T细胞浸润分数明显低于低的FRG分数组的浸润分数。高FRG组得分的活化CD4+T细胞浸润得分明显高于低FRG得分组(图5A)。此外,Kaplan-Meier曲线显示,高FRG组得分的总生存时间明显高于于低FRG组(图5B)。
长非编码RNA可以调控枢纽铁蛋白相关基因并作为潜在的干预目标
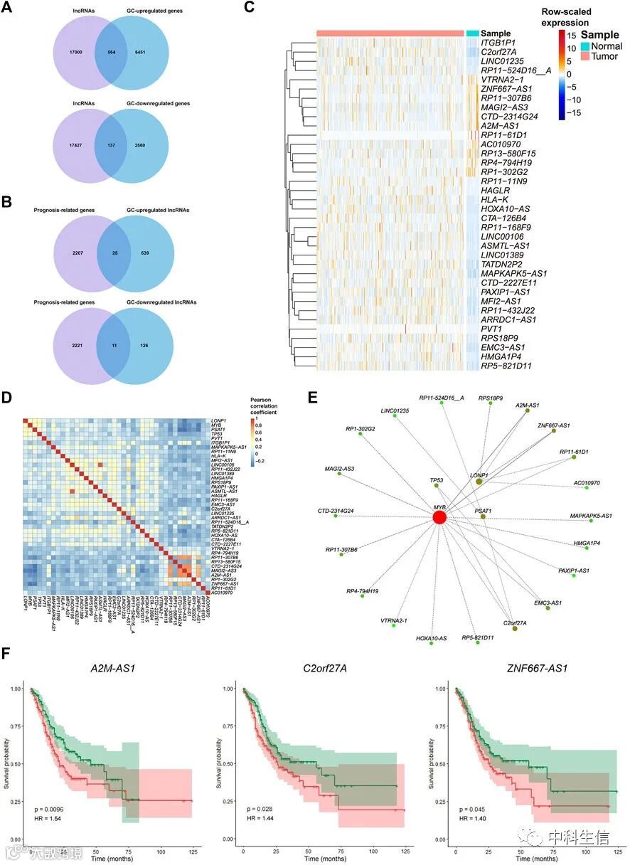
我们确定了可能通过促进CD4+T细胞的激活而对GC的良好预后做出贡献的枢纽FRG。然而,它们潜在的上游调控机制仍然是未知的。作为 "基因组的暗物质",长非编码RNA(lncRNA)已被报道通过招募调控复合物、与RNA结合蛋白相互作用、干扰转录和其他机制来调节基因表达。为了研究枢纽FRG和lncRNAs的可能调控机制,我们根据基因表达的Pearson相关系数,进一步分析了与枢纽FRG相关的lncRNAs。我们首先筛选了TCGA-STAD数据集中的17,564个lncRNAs的表达。结果显示,701个lncRNAs有差异表达(564个明显上调,137个在GC组下调)(图6A)。其中共有36个基因与GC患者的预后显著相关(25个GC上调基因和11个GC下调基因)(图6B,C)。随后,我们根据相互作用网络中基因的连接性,构建了lncRNA-FRG相互作用网络(图6D,E)。其中,与枢纽FRG调控关系最强的三个lncRNA是A2M-AS1、C2orf27A和ZNF667-AS1(图6E)。由于它们与活化的CD4+T细胞浸润也呈负相关,我们证明这三个lncRNAs可能对枢纽FRG有潜在的负调控作用,进而抑制CD4+T细胞的活化。这三个lncRNAs的高表达与GC患者的预后不良有关(图6F)。因此,lncRNAs A2M-AS1、C2orf27A和ZNF667-AS1可能作为潜在的lncRNA靶点,用于调控铁蛋白酶、CD4+T细胞活化和GC的预后。有效的干预措施有助于促进GC患者的CD4+T细胞激活,提高免疫疗法的疗效。
写在最后
以上就是小编对于这篇文章的介绍,中科生信致力于生信个性化分析新模式,专注于服务医学科研用户,按需定制对应服务,如果您对这篇文章感兴趣或是想了解其他方向的生信内容的话,欢迎长按下方二维码联系我们!
我是分割线
微信公众号
中科生信
新浪微博
@中科生信

