圣
诞
快
乐
/ 2021.12.25
哈喽,大家早上好,圣诞节快乐啊,今天是准备在家里休息还是出去玩耍呢。为了让大家轻松一下,今天就分享一篇简单的小文章吧。这是2020年发表于Mol Med Rep的文章,题目为《Screening key genes and signaling pathways in colorectal cancer by integrated bioinformatics analysis》,IF:2.952。
| Introduction
结直肠癌 (CRC) 在发病率方面排名第三,在死亡率方面排名第二。CRC 5年总生存率低的主要原因是大多数在晚期发现,即最佳治疗机会已经过去。有多种测试可用于筛查和检测CRC,然而,这些方法都有其缺点。因此,迫切需要新的CRC诊断、预后生物标志物。
近年来,高质量的微阵列和高通量测序在检测CRC的发展和进展,甚至筛查CRC诊断、治疗和预后的生物标志物方面都非常有效。
| Results
GEO和TCGA中DEGs的鉴定
对原始数据进行预处理后,用R包进行DEG的识别。从GSE113513、GSE9348、GSE22598和TCGA数据集中分别筛选出931个DEG(543个下调、388个上调)、1420个DEG(759个下调、661个上调)、1324个DEG(659个下调、665个上调)和12237个DEG(3776个下调、8461个上调)。维恩图显示有405个DEG,其中236个下调,169个上调(图1)。下调和上调的前20个DEG列于表II。
图1
GO和KEGG通路分析
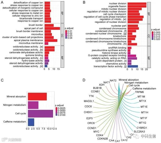
为了探索DEG的潜在生物学功能,使用ClusterProfiler软件包进行了GO和KEGG通路富集分析。在本研究中,下调的DEG主要富集于“detoxification of copper ion”(BP)、“oxidoreductase activity, acting on CH-OH group of donors, NAD or NADP as acceptor”(MF)和“brush border”(CC)。上调的DEG主要参与“nuclear division”(BP)、“snoRNA binding”(MF)和“nucleolar part”(CC)。下调和上调的DEG的GO分布如图2A和B所示,前15个GO的详细情况见表III。
根据KEGG富集分析,确定了DEG的四个重要途径,包括:“矿物质吸收”、“氮代谢”、“细胞周期”和“咖啡因代谢”(图2C)。这些通路中的重要基因如图2D所示。
图2
PPI网络和模块选择
图3A是由268个节点和1027条边构成DEG的PPI网络。采用Degree、MCC和close方法计算排名前10位的中心基因。结果显示6个基因被鉴定为hub基因,包括TOP2A、MAD2L1、CCNB1、CHEK1、CDC6、UBE2C(图3B)。利用MCODE识别出PPI网络中重要的集群模块,并选择top1模块(图3C)。经过GO注释筛选,发现模块(44个节点和462条边)与“sister chromatid segregation”(BP)、“chemokine activity”(MF)、“condensed chromosome”(CC)(表IV),KEGG通路富集分析显示,模块主要富集在“cell cycle”,“progesterone-mediated oocyte maturation”、“chemokine signaling pathway”、“IL-17 signaling pathway”、“legionellosis”和“rheumatoid arthritis”。相关信息见表 V。
图3
生存分析
基于TCGA数据,采用Kaplan-Meier方法分析hub基因的预后作用。在这些枢纽基因中,CDC6、CHEK1、MAD2L1和TOP2A低表达与CRC患者预后不良相关(图4)。
图4
今天的分享就到这里啦,这篇文献是不是很简单,对影响因子没有太高要求的小伙伴可以参考一下。对上述分析方法感兴趣或者没有研究思路的小伙伴,欢迎前来咨询哦!
微信公众号 中科生信
提供“一站式”科研服务

