早!今天小编和大家分享一篇刚刚发表在Molecular Therapy: Nucleic Acid杂志(IF:8.86)的文章《Comprehensive analysis of N6-Methylandenosine regulators and m6A-related RNAs as prognosis factors in colorectal cancer》。作者研究的方面是m6A,m6A的热度已经过去,但是仍然发到了8+。我们来看看作者做了哪些分析吧!
✦✦
摘 要
结直肠癌(Colorectal cancer, CRC)是近年来世界范围内最常见的恶性肿瘤之一,是导致癌症死亡的主要原因之一。N6-methyladenosine methylation (m6A)是各类RNA中最丰富的表观遗传修饰,在促进癌症发展中发挥着重要作用。在这里,我们从癌症基因组图谱(TCGA)中获得了CRC的SNV和转录组数据。我们发现大多数m6A甲基化调节因子在CRC患者中表达异常。m6A调节因子的异常表达是由其不同的CNV模式引起的,m6A调节因子的改变与预后和肿瘤分期有显著相关性。我们利用WGCNA识别出m6A相关的lncRNA和mRNA,然后利用LASSO Cox回归分析在TCGA数据集中构建m6A相关的lncRNA和mRNA的预后特征。此外,我们建立了具有临床病理特征、lncRNA风险评分和mRNA风险评分的nomogram CRC患者总生存预测图,在训练集和测试集中均显示出较强的预测能力。综上所述,m6A甲基化调节因子在影响CRC预后中发挥着重要作用,而m6A相关的lncRNA和mRNA揭示了CRC肿瘤发生和发展的重要机制。
✦✦
考研加油
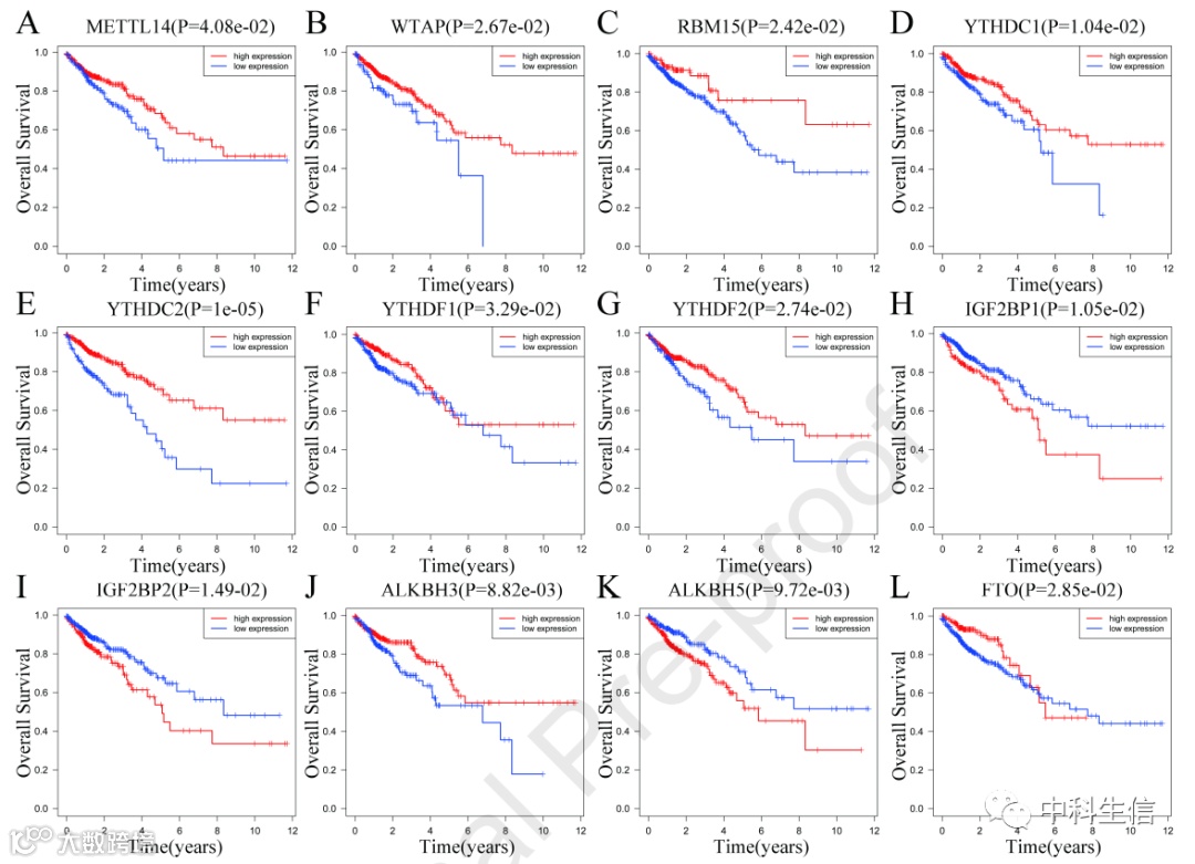
CRC中m6A RNA甲基化调控因子的表达格局
比较了TCGA数据集中19个m6A RNA甲基化调控因子在CRC中的表达,进一步评估了CNV模式与m6A RNA甲基化调控因子表达之间的关系并确定了19个m6A RNA甲基化调控因子之间的相关性。之后综合展示了m6A RNA甲基化调节因子与CRC临床特征的关系,包括性别、年龄、肿瘤分期、T期、M期、N期和生存状态。
临床病理特征和OS之间的m6A RNA甲基化调控因子表达
评估了CRC中m6A RNA甲基化调节蛋白表达水平与临床病理特征之间的关系。接下来,研究了19个m6A调节因子的CNV与CRC患者临床病理特征的关系,还探索了m6A调节因子的CNV事件与OS之间的关系,并显示了CNV事件在CRC中的预后价值。
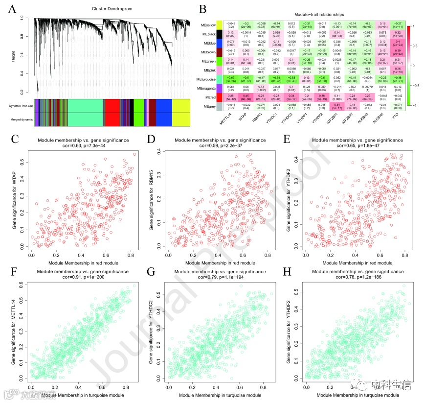
WGCNA检测m6a相关的lncRNA和mRNA
通过WGCNA,我们确认了6个lncRNA共表达模块,并评估了它们与12个os相关的m6A RNA甲基化调控因子的相关性。三个模块共涉及544个lncRNA,我们将这些与m6A调控相关的lncRNA定义为m6A相关的lncRNA。对于mRNA,鉴定出10个模块进行进一步分析。两个模块中的1292个mRNA被认为是m6a相关的mRNA。
m6A相关lncRNA和mRNA风险模型的构建和验证
单因素和LASSO回归分析分别构建lncRNA和mRNA风险模型,Kaplan–Meier生存曲线和ROC曲线对风险模型进行评估。
m6A相关的lncRNA和mRNA风险评分是CRC患者独立的预后因素
我们进行了单因素和多因素Cox回归分析,进一步确定m6A相关lncRNA和mRNA风险评分是否能准确预测CRC患者的预后。结果显示,m6A相关的lncRNA和mRNA签名与OS显著相关,多因素Cox分析显示是OS的独立预后因素。
基于m6A相关lncRNA和mRNA预后模型的Nomogram构建与验证
构建了包含年龄、性别、T分期、肿瘤分期、lncRNA风险评分和mRNA风险评分的列线图,并预测1年、3年、5年的OS概率。
✦✦
微信号 : 中科生信
致力于提供“一站式”科研定制服务

