早!今天小编和大家分析一篇23年6月发表在Investigative Ophthalmology & Visual Science(IF:4.4)杂志的文章《High-Throughput Sequencing Data Reveal an Antiangiogenic Role of HNF4A-Mediated CACNA1A/VEGFA Axis in Proliferative Diabetic Retinopathy》。作者经WGCNA分析中得到了4个增殖性糖尿病视网膜病变(Proliferative diabetic retinopathy,PDR)相关的关键基因(CACNA1A、CACNA1E、PDE1B 和 CHRM3)。CACNA1A通过调节血管内皮生长因子A(VEGFA)的表达影响PDR的血管生成。此外,HNF4A通过激活CACNA1A参与了PDR的血管生成。体外实验进一步发现,抑制 HNF4A可减少CACNA1A 的表达,增加VEGFA的表达,从而促进 PDR 的血管生成。
背景
糖尿病视网膜病变(Diabetic retinopathy,DR)是造成劳动适龄人口视力损伤的主要原因之一,它可发展到晚期阶段,称为增殖性糖尿病视网膜病变(Proliferative diabetic retinopathy,PDR)。PDR具有严重视力损伤的风险,其特征是异常的新血管生长。血管内皮生长因子(Vascular endothelial growth factor,VEGF)可诱导新血管生成,在PDR的血管生成中发挥着重要作用。因此,需要对血管生成机制有新的认识,以制定预防PDR 发生的潜在策略。
传统的基因表达分析方法,包括定量PCR、微阵列和批量RNA测序,提供的是异质群体中基因表达水平的平均值,并作为单个数据点报告。与DNA微阵列相比,高通量测序具有多种优势,因为它具有更高的准确性和更大的动态范围,且不会受到交叉杂交的影响。基因表达综合数据库(Gene Expression Omnibus,GEO)是高通量芯片和下一代序列功能基因组数据集的全球公共存储库,提供索引、交叉链接和可搜索数据。在本研究中,对高通量测序数据的分析预测,CACNA1A是PDR血管生成过程中一个重要的差异表达基因(DEG)。CACNA1A基因缺失可导致一系列疾病,如癫痫、智力缺陷和自闭症等神经认知缺陷。HNF4A是胰腺ß细胞早期发育和发挥功能的重要转录介质。HNF4A变体和多态性与不同人群中的成熟期发病的青年糖尿病、2型糖尿病、妊娠糖尿病和糖尿病相关风险因素有关。正如先前所报道的,果蝇HNF4的缺失会出现青年成熟型糖尿病1(MODY1)的主要症状,表现为高血糖和葡萄糖不耐受,以及葡萄糖刺激的胰岛素分泌。众所周知,血管内皮生长因子A(VEGFA)在PDR中起着举足轻重的作用,PDR促血管生成过程包括血管内皮生长因子A依赖性和非依赖性途径。
在本研究中使用了基于GEO数据库的高通量测序数据,并结合体外实验,以揭示HNF4A、CACNA1A和VEGFA调控PDR血管生成的关键分子机制。
方法:
1.PDR组和对照组差异基因分析
2.WGCNA分析
3.差异基因富集分析
4.血管生成相关基因GSEA分析
5.血管生成相关基因PPI网络
6.TF调控网络分析
7.体外实验验证
研究结果
PDR组和对照组的差异基因分析
为了消除来自不同平台和不同批次为了消除来自不同平台和不同批次的样本之间的差异,使用sva软件包中的ComBat函数来消除GSE94019和 GSE102485数据集之间的批次,数据预处理后,在PDR患者的视网膜组织样本中发现了5399个DEGs。包括5326个下调基因和73个上调基因。

WGCNA分析
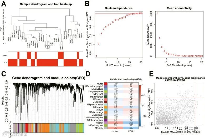
合并两个数据集GSE94019和GSE1024858共39个样本进行WGCNA分析,保留了方差最大的前25%基因进行后续分析,包括39个样本,然后对样本进行分层聚类(图 2A)。在PDR表达谱中发现了18个共表达模块,每种颜色代表一个不同的模块(图 2C)。模块特征的相关性分析表明,grey module与PDR关系最大,其次是violet one(图 2D-E)。

通过功能富集分析筛选出与PDR相关的四个关键基因
接下来,进一步筛选了参与PDR的关键基因。将DEGs与grey module中的基因交叉,得到了204个候选基因(图 3A)。接下来,对这204个候选基因进行了GO和KEGG功能富集通路分析。GO功能分析结果显示,候选基因主要富集在门控通道活性、高压门控钙通道活性、离子门控通道活性和运动活性等生物过程(BP)中。此外,候选基因主要富集在电压门控钠通道复合物、电压门控钙通道复合物、内质网出口位点和高尔基体腔等细胞组分(CC)中。候选基因主要富集在刺激性C型凝集素受体信号通路、膜去极化、蛋白质O型糖基化和O型糖加工的分子功能(MF)中(图 3B)。根据KEGG通路分析,候选基因主要富集在钙信号通路等项目中(图3C)。此外,如图3D所示,CACNA1A、CACNA1E、磷酸二酯酶1B(PDE1B)和胆碱能受体毒蕈碱3(CHRM3)主要参与了钙信号通路的调控。综合来看,CACNA1A、CACNA1E、PDE1B和CHRM3可能通过调节钙信号通路参与了PDR的发病机制。

CACNA1A可能通过调控VEGFA的表达参与PDR的血管生成
通过KEGG功能分析确定的四个关键基因和血管生成相关基因被导入 STRING数据库,得到了PPI网络(图 4A)。PPI结果表明,在KEGG识别的四个关键基因中,只有CACNA1A能与血管生成相关基因相互作用(图4B)。此外,将CACNA1A和血管生成相关基因引入Cytoscape软件,构建了CACNA1A调控PDR血管生成的PPI网络。如图4C所示,CACNA1A可能通过蛋白激酶C beta(PRKCB)和蛋白激酶C alpha(PRKCA)参与PDR的血管生成。上述结果表明,CACNA1A可能直接或间接调控VEGFA的表达,从而参与PDR的血管生成。

八种TF可能通过调控CACNA1A/VEGFA轴参与PDR的血管生成
为了构建PDR中血管生成的转录调控网络,我们提取了CACNA1A启动子序列,并通过"JASPAR2020 "软件包获得了572个靶向CACNA1A的TFs。在这些TFs中,26个TFs在PDR中差异表达,它们分别是FOXP3、FOXB1、BARX2、NOTO、HOXB8、LMX1A、HOXD13、DUX4、FOXI1、HNF4A、RORC、IRF7、DPRX、EMX1、IRF4、MEOX2、MNX1、TCF3、LBX1、VDR、RHOXF1、ELF5、POU5F1B、MYB、OVOL1)和 NKX2-8(图 5A)。此外,将 CACNA1A 构建的 PPI 网络中的26个TFs和基因导入STRING数据库,以获得PPI关系(图 5B)。如图5C和图5D所示,发现8个TFs(HNF4A、FOXP3、IRF4、VDR、TCF3、MYB、RORC和IRF7)可能通过调控CACNA1A/VEGFA轴参与了PDR的血管生成。此外,还分析了上述8个TF与CACNA1A的相关性(cor > 0.4,P < 0.05)。结果显示,在PDR样本中,只有HNF4A与其靶基因CACNA1A呈中度正相关(图 5E)。通过对PDR样本HNF4A和CACNA1A的表达进行相关性分析,进一步证实了这种中度正相关性(图 5F)。此外,还发现PDR样本中CACNA1A 和HNF4A的表达量低于健康对照样本(图 5G、5H)。同时,对GSE191210数据集的分析表明,相对于健康对照样本,PDR 样本中CACNA1A和HNF4A的表达较差,而VEGFA的表达丰富(图 5I)。

HNF4A 可通过激活 CACNA1A/VEGFA 轴抑制 PDR 中的血管生成
在接下来的实验中,重点研究了HNF4A/CACNA1A/VEGFA在PDR血管生成中的作用。qPCR和Western印迹的结果表明,在用sh-HNF4A + oe-NC + sh-NC 处理的HRMECs中,HNF4A和CACNA1A的表达下降,而VEGFA的表达上升。而用sh-HNF4A+oe-CACNA1A+sh-NC处理的HRMEC结果则相反。此外,相对于sh-HNF4A+oe-NC+sh-NC,sh-HNF4A+oe-NC+sh-VEGFA可降低VEGFA的表达,但不影响CACNA1A的表达。在sh-NC+oe-CACNA1A+sh-NC存在的情况下,HNF4A表达没有变化,CACNA1A表达升高,VEGFA表达降低。此外,用sh-NC +oe-NC+sh-VEGFA处理可导致VEGFA表达下调,而不改变HNF4A和 CACNA1A的表达(图 6A、6B)。这些结果表明,敲除HNF4A可降低CACNA1A 的表达,并通过CACNA1A正向调节VEGFA的表达。此外,还发现沉默HNF4A 会促进管形成能力,而进一步过表达CACNA1A或沉默VEGFA则会逆转这种能力。此外,CACNA1A过表达或VEGFA沉默会降低管形成能力,而在CACNA1A 过表达和VEGFA沉默的双重处理下,血管形成能力的降低更为明显(图 6C)。总之,抑制HNF4A可通过减少CACNA1A表达和增加VEGFA表达促进PDR中的血管生成。



