今天小编分享一篇2021年11月30日发表于Front. Cell Dev. Biol的文献,题目为《Single-Cell RNA Sequencing Analysis of the Heterogeneity in Gene Regulatory Networks in Colorectal Cancer》,影响因子6.684。
结直肠癌(CRC)表现为胃肠道肿瘤,具有高度的瘤内异质性。最近的研究表明,CRC可能由具有不同共识分子亚型(consensus molecular subtypes )(CMS)的肿瘤细胞组成。单细胞RNA测序技术的进步促进了基因调控网络的发展,以解码特定细胞类型的关键调控因子。在此,我们通过使用单细胞RNA测序数据全面分析了CRC患者的CMS。使用CMScaller对所有恶性细胞的CMS进行了分配。基因组变异分析显示了与以往研究报告一致的通路活性差异。细胞-细胞通讯分析证实,CMS1与免疫细胞的关系更为密切,单核细胞和巨噬细胞在CRC肿瘤微环境中起主导作用。根据每个亚型构建的基因调控网络(GRNs),我们发现,与正常细胞相比,关键的转录因子ERG在所有CMS中普遍被激活和上调,并且通过调控不同下游基因的表达发挥不同的作用。总之,结直肠癌的单细胞RNA测序数据的分子亚型可以阐明基因调控网络的异质性,并确定CRC的关键调节因子。
简介
单细胞RNA测序(scRNA-seq)可以帮助在单细胞分辨率下量化肿瘤组织的转录组状态,促进对遗传异质性的评估。例如,采用scRNA-seq揭示了肿瘤微环境(TME)中独特的上皮细胞亚群,这可能与三阴性乳腺癌(TNBC)患者的长期生存有关。对来自CRC患者的基质和免疫人群进行了scRNA-seq分析,发现特定的常规树突状细胞(cDCs)和巨噬细胞亚群是肿瘤微环境中细胞串联的关键媒介。利用scRNA-seq数据,用全局调控模型构建了基因调控网络(GRNs),这可能有助于阐明基因调控网络的异质性和识别关键调控者。
在这项研究中,我们通过使用单细胞RNA-seq数据全面分析了CRC患者的CMS。恶性细胞通过推断的拷贝数变异(CNV)来识别,并使用CMScaller为所有恶性细胞分配CMS。基因组变异分析(GSVA)显示了以往研究中亚型之间一致的通路活性差异。基于配体-受体相互作用的细胞-细胞通讯分析证实,CMS1与免疫细胞的关系更为密切,而单核细胞和巨噬细胞在CRC肿瘤微环境中发挥着主导作用。在为每个亚型构建的GRN的基础上,我们发现,与正常细胞相比,关键的转录因子(TF)ERG在所有CMS中普遍被激活和上调了。ERG的失调通过调控不同下游基因的表达而产生不同的影响,这可能与CRC的基因调控网络异质性和肿瘤进展有关。对The Cancer Genome Atlas(TCGA)数据集的进一步分析证实了CMS4较差的预后表型和CMS1的免疫浸润状态,并揭示了大量肿瘤样本的高度异质性。
结果
癌症患者的共识分子亚型
我们从GEO数据集(https://www.ncbi.nlm.nih.gov/geo/)下载了9名CRC患者(P0825、P1212、P1228、P0104、P0305、P0411、P0413、P0720和P0728)的scRNA-seq数据,登录号为GSE146771(Zhang等人,2020)。然后根据Sun等人提到的流程图对数据进行归一化。TCGA CRC患者的基因表达谱和临床信息从UCSC Xena Browser(https://xenabrowser.net/datapages/)下载。CRC患者的蛋白质组数据从CPTAC数据集(https://cptac-data-portal.georgetown.edu/)中下载。
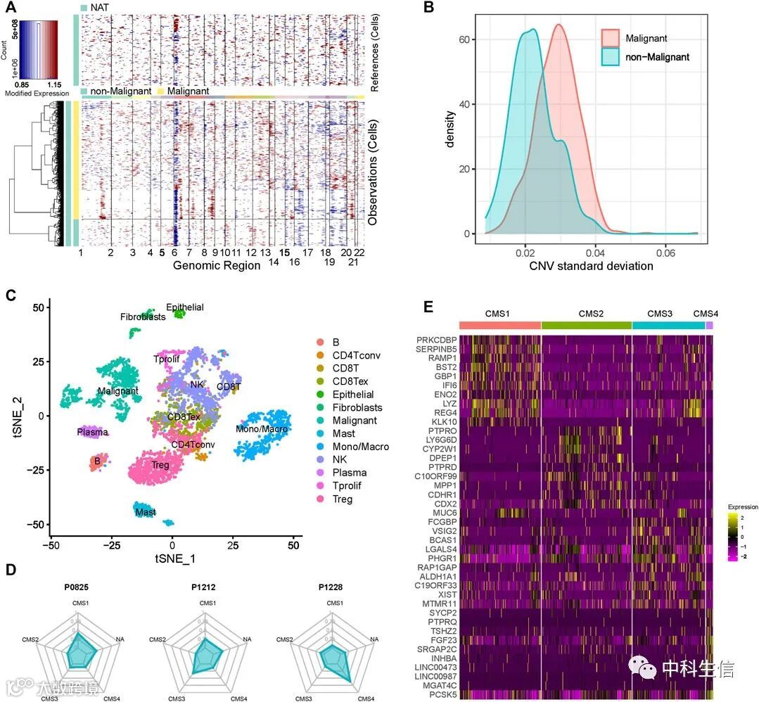
利用scRNA-seq数据集的基因表达谱数据和元数据,我们推断出1123个上皮细胞的CNVs。然后将这些上皮细胞分为913个恶性细胞和211个非恶性细胞。如图1A,B所示,恶性细胞显示的CNV的标准差相对高于非恶性细胞。接下来,我们应用t-分布式随机邻接嵌入(t-SNE)对来自这些患者的所有细胞进行降维处理,免疫细胞和基质细胞的注释来自以前的研究(Zhang等人)。恶性细胞与其他细胞显示出明显的界限(图1C)。正如预期的那样,B细胞高度表达MS4A1和CD79A等标志物;T细胞表现出CD3E、CD4、CD3G和CD8A等标志物的显著上调;CD33和CD14在单核细胞和巨噬细胞中显著升高。然后我们使用CMScaller为所有恶性细胞分配CMS。恶性细胞被划分为四个著名的分子亚型。CMS1、CMS2、CMS3和CMS4。共有659个细胞被分配到不同的亚组,254个细胞不属于任何亚组。我们发现,在不同亚型中表现出明显不同表达水平的基因有一定程度的共性,但许多基因也属于不同的亚型(图1D)。将细胞映射到患者身上后,我们发现几乎没有一个患者只包含一种亚型的细胞(图1E)。如图所示,P0825和P0413表现出相对较多的CMS1细胞,而P0411和P0728表现出更多的CMS2细胞。这些结果证实,CRC是一种高度异质性的肿瘤,一个病人的样本可能由多种亚型的细胞组成。
图1
Python CellPhoneDB软件包被用来研究CRC肿瘤微环境中的细胞-细胞串扰(图2A)。图2B和补充图S3中呈现的配体-受体对的数量表明,单核细胞和巨噬细胞在CRC肿瘤微环境中起主导作用。与其他亚型相比,CMS1亚型与免疫细胞的关系更为密切(Chi-square test p-value,CMS1:CMS2 = 1.40e-20;CMS1:CMS3 = 1.54e-13;CMS1:CMS4 = 7.38e-25),与CMS1显示高免疫浸润和激活水平的定义一致。为了揭示细胞在标志和京都基因和基因组百科全书(KEGG)基因组中的活动,我们对每个细胞进行了GSVA分析,以评估途径的活动。如图2C所示,CMS1由微卫星不稳定性(MSI-H)状态定义,CMS1亚组细胞显示出明显较高的DNA修复途径活性。CMS2由WNT和MYC通路激活定义,瘤内免疫细胞浸润较差,而且CMS2亚组的WNT信号活性升高。CMS4显示出最高的基质浸润,EMT途径的激活使其对化疗有抵抗力,EMT途径的活性得分明显高于其他亚组(图2D)
图2
细胞-细胞相互作用和通路活性分析(A)不同类型的细胞-细胞相互作用网络。节点的大小代表相互作用的数量。边缘的宽度代表2种细胞类型中重要的配体-受体相互作用的数量(B)CMS和其他细胞的细胞-细胞相互作用网络(C)5种分子亚型的通路富集程度的差异(D)4种分子亚型的EMT通路的GSVA富集分数的小提琴图。
为每个亚组构建全局调控模型的基因调控网络
TF-靶点调控网络可以帮助研究人员澄清癌症中潜在的功能失调的调节器。为了确定在CRC中起关键作用的关键调节因子,我们为正常上皮细胞和四种CMS构建了亚型特异的GRN。我们根据基因表达谱确定了显著共表达的TF-靶点对,并删除了在每个TF-靶点对的相应TF的结合主题中不富集的基因。为了尽量减少错误发现率,我们只使用剩余的富集分数(ES)>1的TF-目标对(。每个亚型的TFs发生率和构建的GRNs。我们发现,不同的亚型共享一些相同的靶基因和TF-靶对;它们也有自己特定的调控关系。每个亚型的关键调节因子也是特定的和共享的。如图3A所示,结果发现CMS1、CMS2、CMS3和CMS4亚组分别有29、38、30和42个特异性调节因子,28个调节因子被所有亚型共享。为了确定CRC中的关键调节因子,我们采用了五种方法来计算每个亚型和正常细胞的GRNs中基因的重要性。四个亚型的综合值和GRNs显示在图3B,C。许多知名的调节器被排在前10位。ELK3提升了HIF-1α的表达,促进了肝癌干细胞的迁移。构成性NF-κB信号通路已经被证明在一些癌症中作为免疫反应的调节器。
ERG在四种亚型中排名最高,它在正常细胞中不占优势,表明它在CRC中具有潜在的致癌功能。ERG在一些组织中显示出核和细胞质的表达,这已被确定为前列腺癌的一个关键因素。我们发现,ERG在不同的亚型中调节不同的基因。KEGG通路富集分析显示,不同亚型中ERG的靶点参与了不同的作用(图3D)。基于scRNA-seq数据集,我们发现正常细胞的表达水平和调节子的活性被明显下调(图3E)。此外,我们根据临床蛋白质组肿瘤分析联盟(CPTAC)中的CRC蛋白质组图谱评估了ERG基因的表达,发现肿瘤样本的表达水平明显高于正常样本(图3E)。在TCGA数据集中的临床信息和基因表达数据的基础上,我们进行了生存分析,显示ERG的高表达与较差的预后相关(图3F)。总之,ERG的失调在不同的CRC亚型中影响着不同的目标,这可能是造成CRC瘤内异质性的原因。此外,ERG基因表达与患者的预后呈负相关,表明ERG可能是CRC的一个潜在药物靶点。
图3
ERG的功能多样性(A)四种CMS的功能TFs的Venn图(B)TFs在所有四种亚型中的重要性(C)CRC样本的基因调控网络(D)各亚型中ERG调控基因的KEGG注释(E)正常样本和肿瘤样本中ERG的表达水平和活性(F)基于ERG表达的CRC患者的生存期分析。ERG的低表达与较好的临床结果有关。
CMS指数作为CRC的生物标志物的功能
利用scRNA-seq数据计算出的每个亚型的标记物,我们进行了GSVA分析以确定每个CMS在TCGA样本中的相对丰度,我们将其命名为CMS指数。根据相对CMS指数,我们将TCGA样本分为CMS1、CMS2、CMS3和CMS4亚组。如图4A所示,CMS4亚组的总生存期最差,这与以往研究的结果一致。CMS1由微卫星不稳定性(MSI-H)状态定义,我们发现CMS1亚组的肿瘤突变负担(TMB)明显更高(图4B)。然后我们通过使用CIBERSORT软件估计TCGA样本的相对免疫细胞丰度。CMS1亚组显示出明显较高的CD8+T细胞、自然杀伤细胞和M1巨噬细胞的浸润,而CMS4显示出较高水平的M2巨噬细胞(图4C和补充图S7)。以前的研究表明,CMS1是免疫激活的,CMS4是免疫炎症的,有多种免疫检查点抑制剂的表达,而CMS2显示免疫沙漠状态,CMS3排除免疫细胞。在ESTIMATE算法的基础上,我们量化了基质浸润和免疫浸润的分数(图4-F)。CMS4表现出较高的基质细胞浸润水平,而CMS1表现出较高的免疫细胞浸润水平。我们进一步评估了CMS指数在CRC预后中的功能作用。如图5所示,在相应确定的CMS中,CMS得分明显较高,CMS4得分较高与较差的临床结果有关。这些结果进一步证实了CMS4的预后不良表型和CMS1的免疫浸润状态,并阐明了大宗肿瘤样本的高度异质性。
图4
图5
小结
在本研究中,我们利用单细胞 RNA 测序数据全面分析了 CRC 患者的 共识分子亚型。根据 CNV 状态提取恶性细胞,然后使用 CMScaller 分配到不同的 共识分子亚型。几乎没有患者仅显示一种细胞亚型这一事实表明 CRC 是一种高度异质性的肿瘤,并且患者样本可能由具有多种亚型的细胞组成。GSVA 分析显示先前研究中亚型之间的通路活性差异一致。在本研究中,基于配体 - 受体相互作用的细胞 - 细胞通讯分析证实 CMS1 亚型与免疫细胞更密切相关,并且单核细胞和巨噬细胞在 CRC 肿瘤微环境中起主导作用。在构建的每个亚型 GRN 的基础上,我们确定了关键 TF与正常细胞相比,ERG在所有 共识分子亚型中普遍被激活和上调。ERG 的失调通过调节不同下游基因的表达发挥多种作用,这可能与基因调控网络的异质性和 CRC 的进展有关。TCGA 数据集的进一步分析证实了 CMS4 的不良预后表型和 CMS1 的免疫浸润状态,并揭示了大量肿瘤样品的高度异质性。
扫描二维码
关注我们

