大家晚上好!今天小编和大家分享一篇23年发表在Journal of Ethnopharmacol(IF:5.4)杂志的文章《Mechanism of Sijunzi Decoction in the treatment of colorectal cancer based on network pharmacology and experimental validation》。作者通过网络药理学探索四君子汤(SJZD)治疗结直肠癌(CCR)的分子机制,利用分子对接、细胞实验和动物实验进一步验证SJZD治疗CCR的核心药理机制。
结直肠癌(CRC)是一种常见的消化系统恶性肿瘤。根据国际癌症研究机构2018年的数据显示,CRC在全球恶性疾病发病率排名第三,死亡率排名第二。在美国,结直肠癌在癌症死亡人数中排名第二。根据美国肿瘤学会的数据,到2020年,美国将有147950人新诊断为结直肠癌,其中53200人将死于该疾病。在过去的三十年中,中国的CRC发病率一直在增加,并有持续上升的趋势。2020年,中国官方统计得出CRC发病率在恶性肿瘤中排名第二,死亡率排名第四。尽管在治疗结直肠癌方面取得了一些进展,临床试验数据仍然大量缺失,迫切需要验证相关效果和开发更个性化的治疗方法。
中医药在结直肠癌的治疗中有着丰富的经验和独特的优势。四君子汤(SJZD)是治疗胃肠肿瘤的经典中药方剂。该处方由四种草药组成:人参,c.a.m y;(任珅),苍术;(白朱)、茯苓(雪)狼;(傅玲)、甘草(glycyrhiza uralensis Fisch);(或glycyrhiza inflata Bat)甘草(glycyrhiza glabra L.)(甘草),其比例为2:2:2:1。现代药理研究发现,SJZD具有调节消化系统、保护胃肠道、抗氧化、增强免疫功能、促进代谢、抑制肿瘤(主要是消化道肿瘤)等的作用。SJZD作为结直肠癌辅助治疗的处方,可以改善患者的临床症状、生活质量和生存率,减少肿瘤的复发和转移。在国内,多项随机对照临床试验表明,与单纯化疗相比,SJZD联合化疗可显著改善患者的症状和免疫功能。Meta分析显示,SJZD不仅可以降低结直肠癌患者腹泻、呕吐等化疗不良反应的发生率,还可以提高患者的生活质量。杨宇飞等对222例根治性结直肠癌患者进行了前瞻性队列研究。患者给予常规治疗或中药与SJZD等中药联合治疗。经过5年的随访,他们发现联合治疗组的复发和转移率明显低于常规治疗组(21.38%比38.18%)。结果发现,联合治疗组的平均复发转移时间长于单纯治疗组(26.5个月vs. 16.0个月)。复发到转移的中位时间延迟10.5个月,联合治疗组未发现肝转移患者。然而,SJZD治疗结直肠癌的确切机制目前研究较少,特别是在分子水平上。
网络药理学是一门系统生物学和网络信息学相结合的综合性学科。近年来在新药开发中得到了广泛的应用,系统生物学认为,癌症等复杂疾病不是由单个靶基因突变引起的,而是由多个基因突变导致生物网络系统的平衡被破坏。网络药理学旨在研究生物网络的平衡。它可以在系统水平上分析多组分药物对人体的影响,帮助我们找到药物有效成分的治疗靶点,提高药物的疗效,减少副作用。分子对接是一种计算机模拟技术,可以在原子水平上模拟分子与蛋白质之间的相互作用,预测配体和受体的构象,并计算一些参数,如亲和力,用于评估结合情况。该技术准确、低成本,目前主要用于药物设计和阐明生化途径。我们采用网络药理学、分子对接和实验相结合的方法,分析了SJZD治疗结直肠癌的有效成分、潜在靶点和分子机制,并通过细胞和动物实验进行了初步验证。
1.采用VennDiagram包获得疾病相关靶点基因;
2.Cytoscape软件构建活性化合物-靶点网络关系图;
3.R包“clusterProfiler”进行GO和KEGG功能富集分析;
4.Cytoscape软件构建关键靶点基因-疾病通路网络关系图;
在TCMSP数据库中,基于OB≥30%和DL≥0.8%共筛选出SJZD有效活性化合物133种,其中仁参22种、白珠7种、茯苓15种、甘草90种。此外,根据文献补充了SJZD的主要成分,其中仁参2种、白珠6种、茯苓1种、甘草2种。因此,我们得到了SJZD的144种有效成分。山奈酚在仁参和甘草中均有存在。在PubChem数据库中检索了143种化合物的典型smile,并将其导入Swiss Target Prediction。剔除23个信度为0且重复的靶点后,共得到SJZD有效成分的897个潜在靶点。
在Cytoscape3.7中输入SJZD有效成分和潜在靶点后,完成SJZD有效成分-靶点网络图。网络中有1021个节点和8109条边。网络分析工具显示,网络集中度为0.09。网络异质性为1.53,平均CC为0.31,说明网络中部分节点集中度较高,贡献较大。网络平均度为15.88,高于该值的组成节点111个,目标节点179个。山奈酚节点度值最高,连接202个目标节点,目标AR连接46个组件节点。这些成分与靶点的相互作用说明了SJZD与多成分、多靶点的协同治疗效果。展示TOP10信息。

根据以下5个数据库:DisGeNET, GeneCards、OMIM、TTD和Drugbank,确认潜在的CRC靶点分别为28592个、9834个、526个、63个和26个。用Uniprot对所有靶标进行筛选和标准化,去除重复,得到2584个靶标。

有效成分与疾病靶点的交集用维恩图表示。将图中414个交叉目标输入到STING11.0中,设置所需的最小交互得分>0.9. 我们得到365个靶点,并通过Cytoscape将它们制作成CRC-SJZD的PPI网络图。网络中有365个节点和2519条边。通过对网络进行分析,得出节点度平均值为13.80,超过平均值的目标有136个。其中,TOP5的基因有:PIK3CA、MAPK1、SRC、MAPK3、AKT1。

我们使用metscape对PPI网络中的基因进行GO分析。结果显示,根据P<0.05,TOP5的CCs结果显示基因富集于膜区、膜筏、膜微域、受体复合体、细胞体,因此与细胞膜高度相关。TOP5的MF分别是蛋白激酶活性、磷酸转移酶活性、醇基受体、激酶活性、蛋白酪氨酸激酶活性、蛋白丝氨酸/苏氨酸激酶活性。TOP5的BP分别是激酶活性正调控、转移酶活性正调控、细胞对脂质反应、跨膜受体蛋白酪氨酸激酶信号通路和MAPK级联调控。经KEGG Pathway分析,我们得到186条信号通路(P<0.05)。TOP5的信号通路分别是:癌症中的信号通路、PI3K-Akt信号通路、癌症中的蛋白聚糖信号通路、EGFR酪氨酸激酶抑制剂耐药性信号通路、糖尿病并发症中的AGE-RAGE信号通路。

我们使用Cytoscape 3.7.1将P值最小的前20个信号通路及其对应的靶点基因可视化,得到了一个包含216个节点和865条边的网络图。使用network Analysis工具对网络进行分析后,发现信号通路节点的平均度为12.20,有4个节点超过了这个值。其中,通路在癌症中的度值为101。

加入文献中已知的2个CRC靶基因(EGFR和BRAF)。在PDB数据库中获得了9个与靶点对应的蛋白质晶体结构。我们使用BDSV来预测蛋白质结合口袋的位置和网格盒大小。将90组目标蛋白和复合分子导入AutoDock Vina后,计算最佳结合的亲和值,90组亲和值平均值为−8.27 kcal/mol,共12组亲和力≤-9.00 kcal/mol。因此,从分子对接水平验证了SJZD对结直肠癌的治疗作用。亲和绝对值前6位的DFV-4MNF、Cerevisterol- 6G6W、DFV-5UUT、(E)-1-(2,4-二羟基苯基)-3-(2,2-二甲基氯门-6-基)pro- 2-en-1- 1- 5uut、(E)-1-(2,4-二羟基苯基)-3-(2,2-二羟基苯基)methylchromen-6-yl) prop-2-en-1-one-3OS5 、glyasperinB-5UUT。

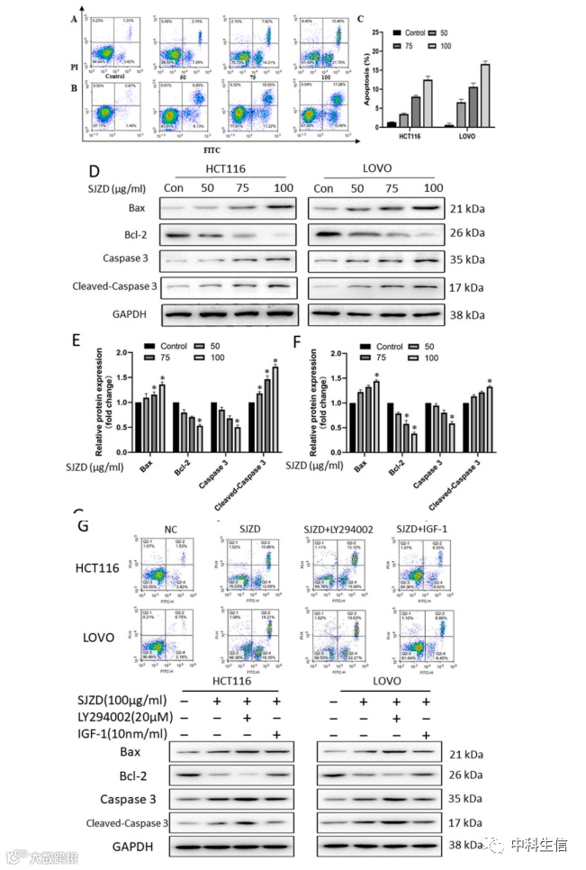
为了确定大黄素对结肠癌细胞的影响,采用细胞计数试剂盒-8 (CCK-8)检测不同浓度大黄素处理HCT116和LOVO细胞的细胞活力。结果显示,细胞存活率为75%。当SJZD浓度为75μg/mL时,选择高浓度100μg/mL,中浓度75μg/mL,低浓度50 μg/mL。添加PI3K/AKT/mTOR通路抑制剂可抑制结肠癌细胞的增殖;相反,途径激动剂的加入促进了细胞增殖。

9.SJZD抑制PI3K/Akt/mTOR信号通路的激活
分别以SJZD 0、50、75和100 μg/mL处理结肠癌细胞HCT116和LOVO 24 h,采用Western blot方法检测细胞中PI3K/AKT/mTOR的表达水平。本分析显示,SJZD抑制HCT116和LOVO细胞中p-PI3K、p-Akt和p-mTOR的表达呈剂量依赖性。加入PI3K抑制剂可降低p-mTOR、p-PI3K和p-Akt的表达,PI3K激动剂可恢复SJZD对该通路的抑制作用。这些结果表明,PI3K/Akt/mTOR信号通路是参与SJZD诱导的细胞自噬和凋亡的重要通路。

Annexin V-FITC/PI双染色结果显示,50、70和100 μml−1的SJZD可诱导HCT116细胞凋亡。Western blot检测凋亡相关蛋白Bax、Bal-2、caspase 3、cleaved caspase 3的表达。Bax、caspase 3、cleaved-caspase 3表达升高,Bal-2表达降低。添加PI3K抑制剂后,与SJZD高浓度组相比,凋亡相关蛋白Bax、bal2、caspase 3、cleaved caspase 3表达升高,Bal-2表达降低。提示SJZD能促进结肠癌细胞凋亡。这表明SJZD能促进结肠癌细胞凋亡(图9D- G)。

为检测SJZD对结肠癌细胞自噬的影响,采用Western blot和qPCR检测自噬标记蛋白LC3-II/ I、Beclin-1和P62的蛋白和mRNA表达。结果显示,LC3-II/I和Beclin-1蛋白表达随着药物浓度的升高而升高,P62蛋白表达降低(图10A-C)。qPCR结果的表达趋势与上述相同。与SJZD高浓度组相比,SJZD加PI3K抑制剂高浓度组LC3-II/I和Beclin-1蛋白表达升高,P62蛋白表达降低。提示SJZD能促进结肠癌细胞自噬的发生。(图10 d-f)。

在体内实验中,我们发现皮下肿瘤在对照裸鼠背部逐渐形成。肿瘤随着时间的推移而增大。然而,肿瘤体积和重量较小治疗组明显高于对照组。这一发现进一步证实 SJZD能有效抑制肿瘤细胞的生长。

