文献分享
早上好呀,今天给大家分享一篇发表在Front Immunol上的文章,题目为《Identification of Inflammation-Related Biomarker Lp-PLA2 for Patients With COPD by Comprehensive Analysis》影响因子为7.561。
在这项研究中,通过组合差异表达基因 (DEG) 分析、加权共表达网络分析 (WGCNA) ,在单独数据集中的验证筛选出中心基因PLA2G7。Lp-PLA2(由PLA2G7基因编码)的水平被评估为在临床实践中预测COPD患者运动耐量差的潜在生物标志物。
Introduction
慢性阻塞性肺病 (COPD) 是一种复杂且持续的肺部疾病,在全球每年超过300万人死亡。尽管过去几十年在综合治疗和预防急性加重方面取得了进展,但在改善疾病进展或降低死亡率方面的治疗进展仍然很少。因此,需要更好地了解其复杂的疾病机制,探索更好的生物标志物来评估和监测疾病的风险和预后。运动耐量受损是COPD的临床特征之一,会导致疾病进展并增加患者死亡率。因此,需要有效地评估和监测运动耐量。6分钟步行测试 (6MWT) 是一种可靠且广泛使用的运动能力测量方法。
Results
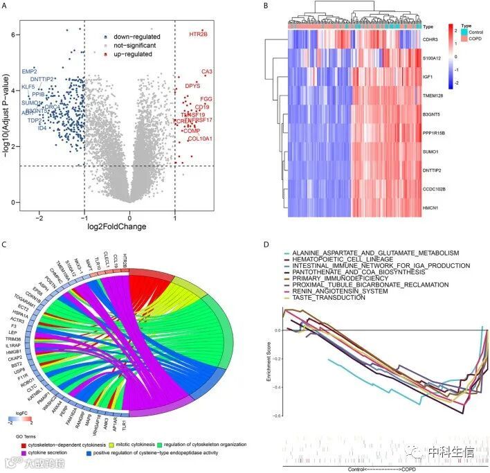
COPD患者和正常吸烟者样本中DEG的鉴定和富集分析
使用“Limma”包分析来自COPD患者和正常吸烟者的肺组织样本之间的DEG。如图1A、B所示,鉴定出39个显着上调基因和313个显着下调基因。对352个DEG的GO分析表明,基因主要参与与细胞骨架和细胞因子相关的生物过程 (BP)(图1C)。GSEA分析的结果表明,“ALANINE ASPARTATE AND GLUTAMATE METABOLISM”,“HEMATOPOIETIC CELL LINEAGE”,“INTESTINAL IMMUNE NETWORK FOR IGA PRODUCTION”,“KEGG PANTOTHENATE AND COA BIOSYNTHESIS”,“PRIMARY IMMUNODEFICIENCY”,“PROXIMAL TUBULE BICARBONATE RECLAMATION”,“RENIN ANGIOTENSIN SYSTEM”和“TASTE TRANSDUCTION”途径在COPD组中富集(图1D)。总之,这些结果确定了参与COPD进展的潜在生物标志物和异常信号通路。
图1
与COPD患者特征相关的免疫图谱
功能富集分析显示,与正常吸烟者组相比,COPD组的免疫相关通路富集。为了探索COPD患者和正常吸烟者的免疫差异,我们使用CIBERSORTx估计GSE76925样本中22种免疫细胞的比例。22种免疫细胞的分布如图2A所示。COPD患者肺组织中T cells CD8、T cells follicular helper、T cells gamma delta和 macrophages M0上调,而T cells CD4 memory activated、monocytes和 eosinophils 下调(图2B)。接下来,我们分析了免疫浸润与临床特征之间的关系。如图2C所示,neutrophils、 monocytes、T cells CD4 memory resting、eosinophils和T cells CD4 memory activated 与 FEV1/FVC 呈正相关;T cells follicular helper、T cells CD8 和macrophages M0的浸润水平与FEV1/FVC呈负相关。此外,eosinophils和T cells CD4 memory resting与预测的FVC%呈正相关;T cells gamma delta、macrophages M0和T cells CD8的浸润水平与FVC1%负相关。
图2
通过WGCNA识别关键模块
为了识别与COPD患者临床特征相关的关键基因,通过WGCNA进行共表达网络分析。从GSE76925数据集中获得临床特征(年龄、性别、BMI、FEV1/FVC和FVC1%预测值)。软阈值为3(无标度R2=0.906),height为0.25,确定了8个模块(图3A-C)。图3D-G中的结果表明,棕色模块与COPD、FEV1/FVC和FVC1%相关性较大。
图3
Hub基因的选择和验证
为了准确筛选稳定的hub基因,选择了棕色模块和DEGs共有的DEG(图4A),包括 HTR2B、CLECL1、FGG、CORIN、PLA2G7、BHLHE22、SPP1、TIMP4、TM4SF19和MMP9。这10个基因的表达水平首先在GSE38974中得到验证。如图4B所示,COPD肺组织中HTR2B和CORIN的表达水平显着低于对照组;COPD肺组织中PLA2G7、SPP1、TM4SF19和MMP9的表达水平显着高于对照组。接下来,在GSE69818中验证了这10个基因与GOLD分期之间的关系。如图4C所示,PLA2G7和BHLHE22的表达水平随着GOLD阶段的进展显着增加。因为PLA2G7在两个独立的数据集中显示出显着差异,所以选择PLA2G7进行后续分析。
图4
PLA2G7的功能分析和验证
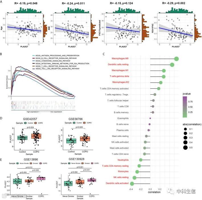
分析PLA2G7与COPD患者临床特征的关系。如图5A 所示,年龄、BMI和FEV1/FVC与PLA2G7表达呈负相关。为了阐明PLA2G7在COPD中的潜在调控机制,使用GSE76925数据集进行GSEA分析。如图5B所示,免疫相关通路 “ANTIGEN PROCESSING AND PRESENTATION”, “B CELL RECEPTOR SIGNALING PATHWAY”, “CHEMOKINE SIGNALING PATHWAY”, “INTESTINAL IMMUNE NETWORK FOR IGA PRODUCTION”, “T CELL RECEPTOR SIGNALING PATHWAY” 和“TOLL LIKE RECEPTOR SIGNALING PATHWAY” 在PLA2G7高表达组中富集。因此,我们分析了免疫浸润与PLA2G7表达之间的关系。如图5C所示,macrophages M0、 dendritic cells resting 、macrophages M1、T cells gamma delta和macrophages M2与PLA2G7表达呈正相关;neutrophils、T cells CD4 memory resting、Monocytes、NK cells resting和dendritic cells activated与PLA2G7表达呈负相关。
图5
为了研究PLA2G7是否在与COPD相关的其他组织中差异表达,我们分析了一系列数据集。如图5D所示,COPD患者血液中PLA2G7的表达明显高于非COPD对照。如图5E所示,不吸烟和正常吸烟者之间巨噬细胞中PLA2G 的表达没有显着差异。此外,不吸烟和正常吸烟者中PLA2G7的表达水平显着低于COPD患者。
临床样本中PLA2G7编码蛋白Lp-PLA2的验证
为了验证PLA2G7基因的临床应用潜力,使用ELISA检测临床样本中PLA2G7基因编码的蛋白质 Lp-PLA2的水平。不吸烟和正常吸烟者的血清Lp-PLA2浓度无显着差异。不吸烟和正常吸烟者的血清Lp-PLA2浓度显着低于COPD患者(图6A)。Lp-PLA2的表达与Gold阶段相关(图6B)。Lp-PLA2水平与FEV1/FVC呈负相关(图6C)。
图6
我们分析了Lp-PLA2水平与CAT和mMRC评分之间的关系。如图6D 所示,Lp-PLA2水平与mMRC评分和CAT评分呈正相关。如图6E所示,Lp-PLA2水平与BMI和FFMI呈负相关。总的来说,这些发现表明Lp-PLA2显着增加与疾病进展相关,并且是COPD患者的重要生物标志物。
Lp-PLA2 水平有效评估运动耐受性
运动耐量降低是COPD的主要临床特征之一。如图6F所示 ,Lp-PLA2水平与6MWD呈负相关。接着,我们探讨了Lp-PLA2水平是否可以预测较差的 6MWD。坐站测试 (STST) 广泛用于间接评估运动耐量。因此,我们比较了STST和Lp-PLA2水平预测较差6MWD的功效。如图6G所示,5STS评分预测不良6MWD(6MWD<350m)的AUC为0.728,30STS评分的AUC为0.750,Lp-PLA2水平的AUC为 0.796。Lp-PLA2水平、5STS和30STS评分的临界值分别为133.7ng/mL、23.5和6.42。基于Lp-PLA2水平的临界值预测6MWD不良的敏感性和特异性分别为88.57%和61.40%。根据5STS评分的临界值预测6MWD不良的敏感性和特异性分别为71.43%和65.38%。基于30STS评分的临界值预测6MWD不良的敏感性和特异性分别为82.14%和55.56%。这些结果表明,Lp-PLA2水平的预测能力高于STST模式,表明其在研究和临床实践中的具有应用潜力。
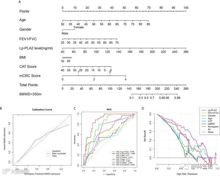
构建一个列线图来预测受损的运动耐受性
我们将年龄、分级、FEV1/FVC、BMI、CAT评分和mMRC评分等传统临床特征与Lp-PLA2水平相结合,构建了预测COPD患者运动耐量受损(6MWD<350 m)的列线图模型(图7A)。校准图证实了我们模型的性能(图7B)。为了证明列线图模型的临床优势,我们将单个变量的ROC曲线与列线图曲线进行了比较。列线图模型具有最高的AUC值(图7C)。最后,使用决策曲线分析(DCA)来确认调查结果。与单个临床变量相比,组合列线图模型显示了6MWD<350m预测的最高功效(图7D)。这些方法证实了我们的列线图模型的临床实用性。
图7

