分享一篇2021 年 12 月 16 日发表在frontiers in Cell and Developmental Biology杂志的文章(IF:6.684) 《Identification of HCC Subtypes With Different Prognosis and Metabolic Patterns Based on Mitophagy》,文章亮点基于线粒体自噬与肿瘤的发生和恶性肿瘤的发展相关,基于生物信息学分析分析肝细胞癌 鉴定了三种不同的HCC亚型,具有不同的线粒体自噬积累(低、高和中等线粒体自噬亚型)
背景:
自噬的一种特殊形式,线粒体自噬是一种线粒体质量控制机制。损坏的、有缺陷的或无功能的线粒体被自噬机制识别,随后在溶酶体中降解。PINK1/Parkin途径是有丝分裂中被研究最多的途径之一。通常情况下,丝氨酸/苏氨酸PTEN诱导的推定激酶1(PINK1)被外膜易位酶(TOM)和内膜易位酶(TIM)复合物运输到线粒体内膜。Presenilin-associated rhomboid-like(PARL)蛋白裂解PINK1蛋白,并将其定位于线粒体蛋白酶的降解。因此,PINK1的细胞内水平相对较低。线粒体去极化会阻止PINK1的转移。PARL被PDK2磷酸化后,失去了裂解PINK1的能力。PINK1的积累通过Parkin泛素样结构域的丝氨酸65残基的磷酸化促进Parkin的E3泛素连接酶的活性。当关键的线粒体蛋白,如MFN1、MFN2和Miro1,被Parkin泛素化时,受损的线粒体被分离出来。此外,PINK1对泛素链的磷酸化进一步增强了Parkin的招募和激活。随后,p62和OPTN(自噬货物适配器)识别线粒体蛋白的多泛素化,最终自噬机制降解由线粒体蛋白和LC3相互作用形成的复合物。
肝细胞每个含有约1000个线粒体,按体积计算约占细胞的18%.以前的研究报道,线粒体是产生活性氧(ROS)的主要来源。同时,过量的ROS会导致DNA、蛋白质和脂质的损伤,与癌症的发病机制密切相关。超过90%的HCCs与肝脏损伤和炎症密切相关。线粒体功能失调使ROS和线粒体DNA(mtDNA)释放到细胞膜中。这种情况可以激活主要的先天免疫反应,并导致HCC的启动和进展。因此,线粒体吞噬在防止HCC肿瘤发生方面起着至关重要的作用,它通过清除受损的线粒体来缓解细胞内的氧化应激,这是极其重要的。然而,肿瘤细胞不受控制的增殖需要线粒体吞噬来保证正常的线粒体平衡,线粒体的功能障碍会破坏新陈代谢,增加氧化应激,诱发肿瘤细胞凋亡。此外,通过PINK1介导的有丝分裂导致线粒体中肿瘤抑制因子p53失活,这被认为是维持HCC干细胞(CSCs)数量的重要作用。总之,丝裂吞噬通过抑制功能失调的线粒体积累、细胞氧化应激、基因组不稳定和炎症来防止HCC肿瘤的发生。反之,当肿瘤块形成时,有丝分裂吞噬作用被过度激活,以满足癌细胞的代谢需求,促进HCC的进展。
结果:
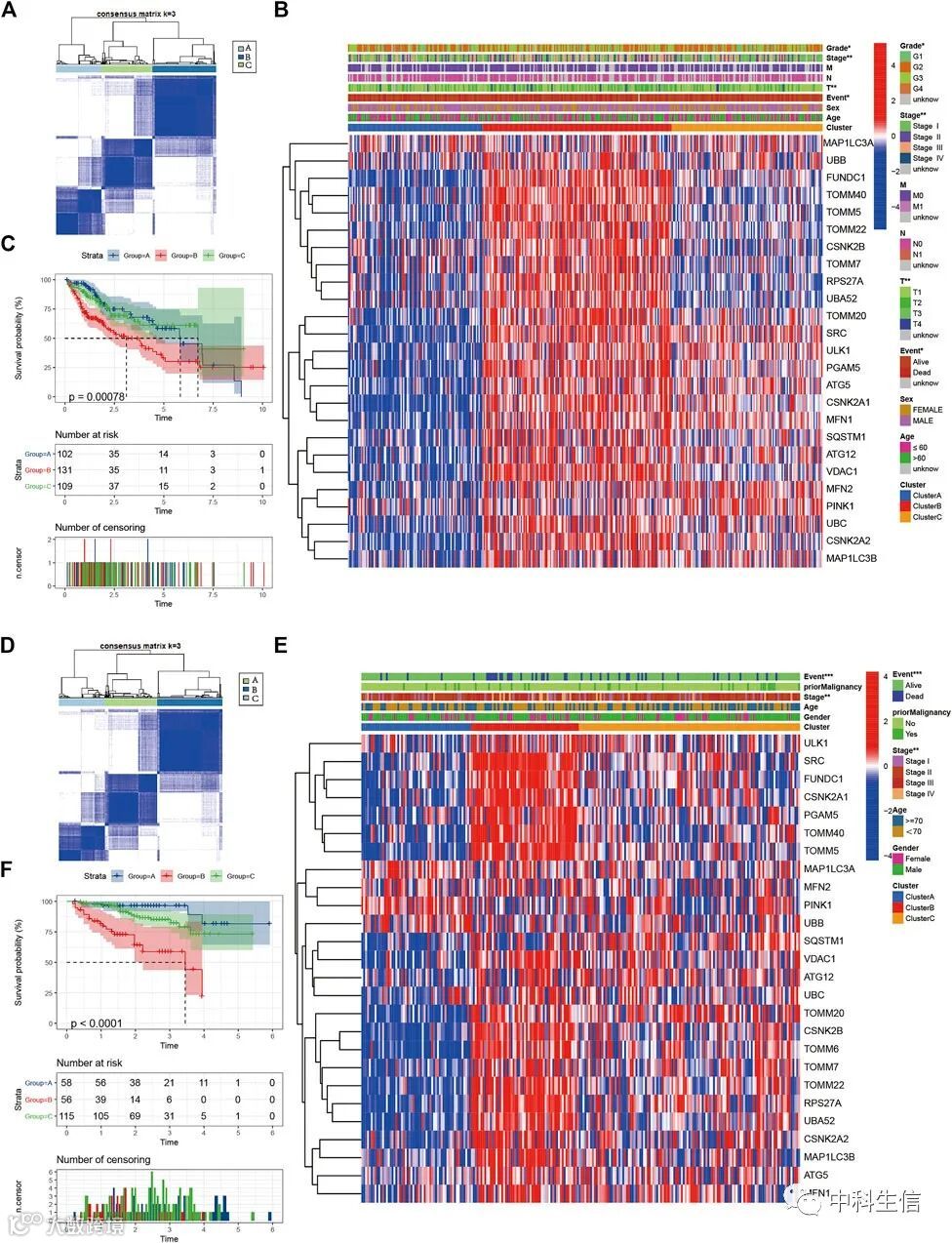
使用Reactome数据库获得三个与线粒体自噬相关的信号通路的数据,包括线粒体自噬 (R-HSA-5205647),pink1 prkn介导的有丝分裂(R-HSA-5205685)和受体介导的有丝分裂(R-HSA-8934903)。根据这些基因组的联合,确定了28个有丝分裂的调节因子。另外两个基因组,即胆固醇生物合成(R-HSA-191273)和糖酵解(R-HSA-70171),也从Reactome数据库下载。分别研究了 TCGA-LIHC 和 ICGC-LIRI-JP 队列中线粒体自噬调节剂的表达水平(图 1A、B),在少于两个队列中检测到的基因被排除,我们在本研究中共获得了26个丝裂吞噬调节因子。然而,在TCGA队列中90%以上的样本中TOMM6的表达量为零。因此,TOMM6不包括在TCGA队列的进一步分析中。在26个基因中,与正常样本相比,只有PINK1、MAPILC3A和UBB在肿瘤样本中明显下调,其他基因在肿瘤样本中明显上调。有丝分裂调节因子的CNV改变在染色体上的位置见图1C。与正常肝组织相比,PINK1和MFN2的拷贝数改变比例明显较高,13个线粒体自噬相关调节因子在CNVs中表现出较高的增益比例(如TOMM20和MLN1)(图1D)。有丝分裂调节器很少发生突变;其频率为5.77%。结果表明,VDAC1和UBC的突变频率最高。
图1
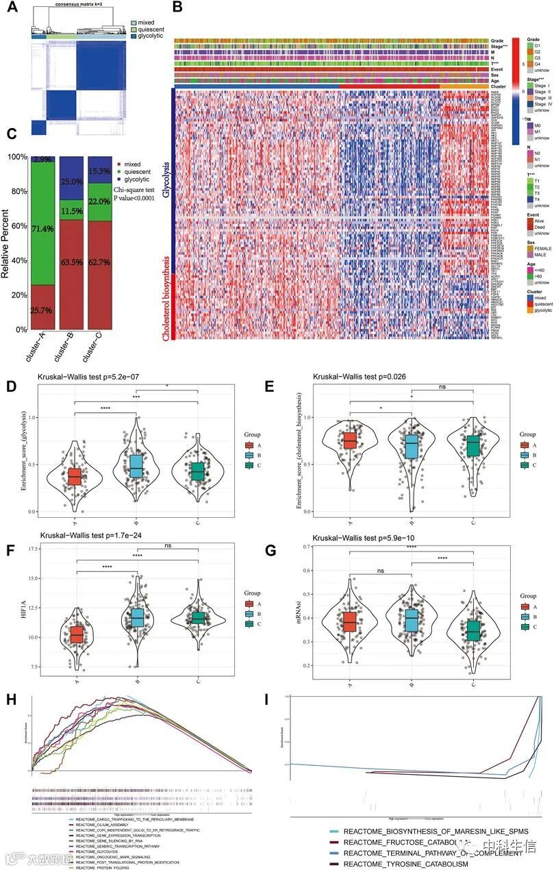
肝 HCC 线粒体自噬亚型的描述
使用R语言中的 "ConsensusClusterPlus "包建立了26个线粒体自噬调节因子的一致聚类,所有肿瘤样本分为三个亚型(聚类A、聚类B和聚类C)(图2A)。线粒体自噬的基因表达模式用层次聚类的热图显示(图2B)。对这三个聚类进行了Kaplan-Meier生存分析(图2C)。对TCGA-CIHC和ICGC-LIRI-JP队列的分析程序是相同的(图2D-F)。
图2
在TCGA-CIHC和ICGC-LIRI-JP队列中,绝大多数线粒体自噬调节因子的表达水平在簇B中最高,在簇A中最低(图3A,B)。ssGSEA被用来计算线粒体自噬相关途径的富集分数。
图3
然后我们将样本定义为低度线粒体自噬(A组)、高度线粒体自噬(B组)和中度线粒体自噬(C组)亚型。高线粒体自噬亚型的病人的预后最差。
来自胆固醇生物合成和糖酵解基因组的总共97个基因被用于无监督的层次聚类,在TCGA-CIHC队列中得到了三种代谢分类(混合型、静止型和糖酵解型;图4A)。TCGA-CIHC队列中胆固醇生物合成和糖酵解基因的基因表达模式见图4B。聚类A,低有丝分裂亚型,在静止代谢分类中显示出特别突出的优势(71.4%),在糖酵解分类中逊色(2.9%)。相反,与群组A相比,群组B和群组C的混合代谢分类比例明显较大,静止分类比例较小(Chi-square test p值<0.0001;图4C);与群组C相比,群组B的混合代谢分类比例较小,静止分类比例较大(Chi-square test p值 = 0.023;图4C)。
Kruskal-Wallis检验显示,有丝分裂亚型之间的胆固醇生物合成和糖酵解基因的富集分数有显著差异。聚类A对糖酵解基因的富集分数中值最低,对胆固醇生物合成基因的富集分数最高,而聚类B对糖酵解基因的富集分数中值最高(图4D,E)。这表明,有丝分裂亚型与肝脏HCC的代谢差异密切相关。我们比较了不同的有丝分裂亚型之间HIF1A(一种缺氧标志物)的基因表达,并观察到集群A的基因表达明显下调(图4F)。群集C的mRNAsi评分中值最高,群集A和B之间没有明显的mRNAsi评分差异(图4G)。为了研究线粒体自噬积累增加后生物功能的变化,我们对群集A和B进行了GSEA,群集B中富集度最高的十个词见图4H;另外四个词在群集A中富集(图4I),包括补体系统的末端途径、马氏类SPM的生物合成、果糖分解和酪氨酸分解途径。线粒体自噬调节因子在HCC中的预后作用
图4
线粒体自噬在 HCC 中的预后作用
采用单变量Cox分析来区分与预后相关的米特吞噬调节因子。在TCGA-CIHC和ICGC-LIRI-JP队列中选择重叠的预后线粒体自噬调节因子(P < 0.05)进行进一步分析。进行主成分分析(PCA),以建立线粒体自噬相关基因特征。主成分1和2的总和给出了有丝分裂调节器的签名分数(mitophagyscore)。该方法侧重于具有最大的相关(或反相关)基因区块的签名分数,同时降低了与其他成员没有关联的基因的贡献。通过执行类似于GGI的方法来确定mitophagyscore。我们计算每个患者的mitophagyscore,并根据各自队列的中位数将其分为高危组和低危组。采用K-M分析和log-rank检验来评估mitophagyscore的预后价值。基于肿瘤分期和mitophagyscore,我们使用R中的 "rms "包绘制了预测生存结果的。绘制校准图以比较提名图对1年、3年和5年的OS概率的预测功效(图6)。
图5
图6
从之前的研究中,我们整理了 21 种药物,并通过实验验证了其对 HCC 的治疗潜力。“pRRophetic”算法用于预测高风险或低风险人群对上述21种药物的敏感性。与高风险组相比,低风险组获得了更高的 IC50 估计值,该结果表明更高的 mitophagyscore 可以预测 HCC 患者对这些治疗药物的敏感性增加(图 7)。
图7
扫描二维码
关注我们

