大家好!今天小编和大家分享一篇23年4月发表在Arthritis Res Ther 杂志(IF: 4.7433)的文章《Identification of key biomarkers associated with immune cells infiltration for myocardial injury in dermatomyositis by integrated bioinformatics analysis》。皮肌炎(DM)是一种获得性自身免疫性疾病,可引起各种器官的损伤,包括心肌。然而,对DM的心肌损伤的机制还没有完全了解。
背景:皮肌炎(DM)是一种获得性自身免疫性疾病,骨骼肌是免疫系统的目标,是特发性炎症性肌病(IIM)的一个分支[1]。DM的主要特征是肌肉炎症、近端肌肉无力和皮肤受累。此外,该病还可能出现肌肉以外的症状,影响各种器官,包括心脏、关节、肺和胃肠道。一些研究发现,DM的心血管受累是对预后的一个可怕的威胁,也是一些研究中经常出现的死亡原因。由于骨骼肌和心肌在结构和功能上的相似性,人们认为影响骨骼肌的因素可能与心肌的损害有关。在尸检研究中,心肌炎是最常见的病理特征,以前的影像学研究也表明炎症是一种潜在的病理现象。在IIM的不同动物模型中,心肌表现出与骨骼肌形态相似的炎症。
方法:
1.采用加权基因共表达网络分析(WGCNA)。
2.差异表达分析。
3.蛋白质-蛋白质相互作用(PPI)。
4.和基因本体论(GO)富集分析。
5.利用CIBERSORT进行免疫细胞浸润。
6.相关分析以研究关键基因和浸润的免疫细胞之间的关系。
7.通过miRNet预测了枢纽基因的调节性miRNA。
结果:
1.生物信息学分析工作流程
工作流程如图1所示。首先,我们利用WGCNA找到与DM相关的关键模块,并通过PPI和GO/KEGG对关键模块中的核心基因进行富集分析,发现与免疫系统过程相关的枢纽基因。其次,我们搜索了心肌炎和正常心肌之间的DEGs,同样通过PPI和GO/KEGG富集分析,筛选出心肌炎中与免疫系统过程相关的枢纽基因。通过对上述两组枢纽基因的交叉分析,得到了与DM和心肌炎的免疫过程有关的共同枢纽基因。然后研究了这些共同枢纽基因的功能及其与免疫浸润细胞的关系。最后,我们用miRNet预测了共同枢纽基因的调节性miRNAs,并验证了它们在在线数据集和临床样本中的表达。

2.用WGCNA鉴定和分析DM的关键模块
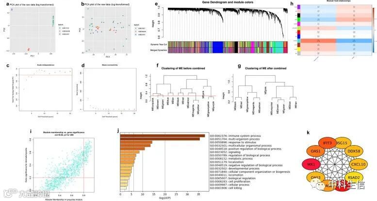
为了构建基因共表达网络,我们从GEO数据库中下载了三个系列矩阵文件的数据。进行主成分分析,以可视化读数的分组并识别批处理效应。然后,我们将这三个数据集合并为一个数据集,并使用SVA软件包对批次进行校正。图2b2b显示,数据归一化后,批次间的变化被有效地去除。最后,得到了一个包含42个样本(23个DM,19个健康人)的规范化基因表达矩阵文件。我们计算每个基因的绝对偏差中值,将数值从大到小排序,然后选择前5000个基因进行WGCNA。利用R软件中的WGCNA包,将这5000个基因的表达数据图谱构建为基因共表达网络。通过设置软阈值功率为6(无标度R2=0.92,斜率=-2.15;图2c,d),切割高度为0.25,我们获得了12个模块(图2e-g),不能包含在任何模块中的基因被添加到灰色模块中,在后续分析中被拒绝。
从模块-性状相关性的热图中,我们发现绿松石模块与DM的相关性最强(相关系数=0.61,p=2e - 05;图2h)。我们分析了绿松石模块中模块成员与基因意义之间的相关性。结果显示,绿松石模块中的模块成员资格(r = 0.84,p = 1e - 200)与DM的基因意义明显相关。绿松石模块包含954个基因;120个基因被确定为核心基因,具有较高的MM(>0.8)和GS(>0.2)值(图2i)。我们通过metascape网站的GO和KEGG富集分析发现,核心基因在免疫系统过程中的富集程度最高(图2j)。通过cytoHubba软件对120个枢纽基因中的前10个枢纽基因进行主要PPI网络分析,节点颜色的深浅反映了连接程度(图2k);10个枢纽基因都在免疫系统过程中富集。

3.心肌炎数据库中DEGs的鉴定和分析
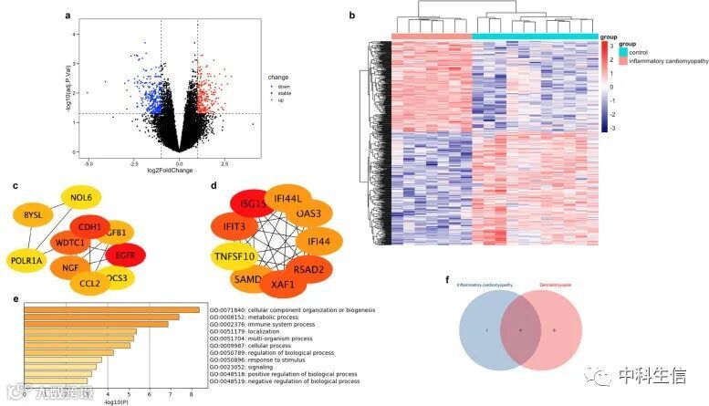
我们通过使用limma软件包确定了570个由253个上调基因和317个下调基因组成的DEGs。火山图(图3a)显示了炎症性心肌病和正常对照之间的DEGs。我们将253个上调基因和317个下调基因分别导入STRING数据库以构建PPI网络复合体;然后我们在cytoscape中使用cytoHubba应用,根据 "程度 "算法来检查枢纽基因。其中ISG15、IFIT3、XAF1、RSAD2、IGF1、OAS3、IFI44、SAMD9L、IFI44L和TLR3等基因为前十大上调基因(图3d),EGFR、CDH1、WDTC1、NGF、BYSL、CCL2、TGFB1、SOCS3、POLR1A和NOL6为前十大下调基因(图3c)。使用metascape对上述20个枢纽基因进行了GO和KEGG富集分析(图3e)。其中,IFIT3、OAS2、ISG15、XAF1和RSAD2在免疫系统过程中富集。随后,使用VennDiagram软件包将炎症性心肌病中与免疫系统过程相关的枢纽基因与DM中的枢纽基因进行交叉,得到4个共同的DEGs:IFIT3、OAS3、ISG15和RSAD2(图3f)。

4.评价免疫细胞浸润和免疫细胞相关分析
CIBERSORT分析工具分别计算了心肌组织和骨骼肌样本中22种白细胞亚群的比例,包括幼稚B细胞、记忆B细胞、血浆B细胞、CD8+T细胞、CD4+幼稚T细胞、CD4+记忆静止T细胞、CD4+记忆活化T细胞、 滤泡辅助T细胞、调节性T细胞(Tregs)、γ-δT细胞、静止的自然杀伤(NK)细胞、激活的NK细胞、单核细胞、M0、M1和M2巨噬细胞、静止和激活的骨髓树突细胞、静止和激活的肥大细胞、嗜酸性粒细胞和中性粒细胞。免疫细胞浸润差异的小提琴图显示,DM组的M1巨噬细胞高于对照组,而DM组和炎症性心肌病组的M2巨噬细胞都高于对照组(图4)。然后,计算枢纽基因与免疫细胞浸润水平之间的spearman相关系数。结果,M2巨噬细胞分别与炎症性心肌病和皮肌炎患者的IFIT3、OAS3、ISG15和RSAD2的表达呈正相关(图4c,f)。

5.用GEO数据库验证枢纽基因
为了进一步验证IFIT3、OAS3、ISG15和RSAD2在心肌组织和骨骼肌组织中的表达,我们选择GSE128470和GSE35182作为测试数据集。如图5a所示,IFIT3、OAS3、ISG15和RSAD2在心肌炎小鼠和正常对照组的心肌组织中的表达水平得到了验证。然后,IFIT3、OAS3、ISG15和RSAD2的表达水平在DM骨骼肌组织中也明显高于正常对照组(图5b)。

6.IFIT3、OAS3、ISG15和RSAD2的功能富集分析
为了进一步探索共同枢纽基因的潜在功能,我们进行了GO/KEGG富集分析。我们根据共同枢纽基因表达水平的中位数,将GSE128470数据集的样本分为高表达组和低表达组,并在两组之间确定DEGs。如图5c、d所示,DEGs主要富集在I型干扰素信号通路、细胞对I型干扰素的反应和对I型干扰素的反应。
7.预测和验证潜在的针对枢纽基因的miRNAs
我们应用miRNet数据库来筛选ISG15、IFIT3、RSAD2和OAS3的靶向miRNAs。如图6a所示,共预测了122个miRNAs,其中23个与三个或更多的基因有关联,其中六个被证实在心肌炎患者的血清外泌体中比正常对照组上调(图6b)。

8.血清样本中miRNA的验证
为了验证miR-27b-3p、miR-130a-3p、miR-1-3p、miR-133a-3p、miR-16-5p和miR-146a-5p的临床应用潜力,我们对这6种microRNAs在有心肌损伤的DM和没有心肌损伤的DM之间进行了比较分析。miR-146a-5p的表达水平在有心肌损伤的DM组明显高于其他组(P = 0.0009)(图6c)。



