背景
-
胶质瘤相关M5C调节因子的获取及表达情况分析 -
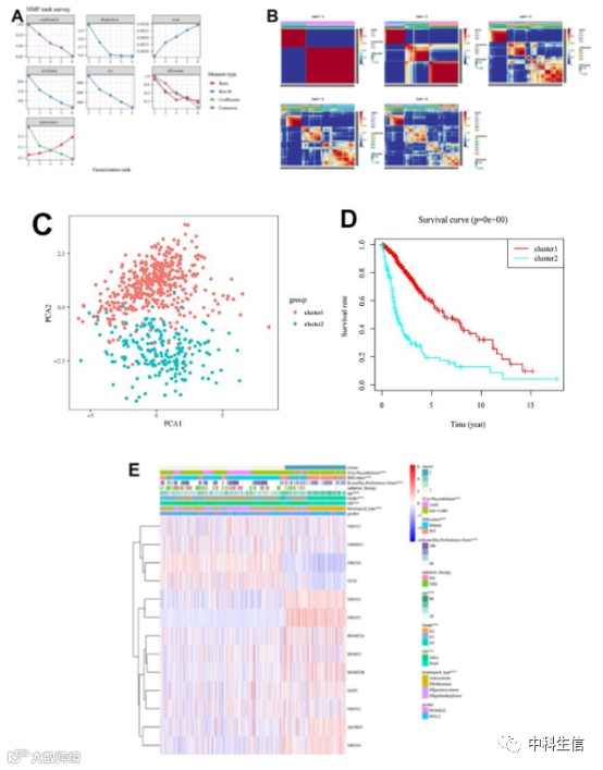
M5C调节因子共识聚类法识别两种亚群的胶质瘤 -
ssGSEA分析M5C亚群与免疫浸润之间的关系 -
WGCNA分析鉴定出M5C相关模块 -
M5C相关高低风险组构建和验证 -
脑胶质瘤中M5C相关基因表达的单细胞分析 -
研究结果
胶质瘤相关M5C调节因子的获取及表达情况分析
M5C调节因子共识聚类法识别两种亚群的胶质瘤
ssGSEA分析M5C亚群与免疫浸润之间的关系
WGCNA分析鉴定出M5C相关模块
高低风险组构建和验证
脑胶质瘤中M5C相关基因表达的单细胞分析


