本次小编分享一篇2021年1月19日发表于J Transl Med的文献,题目为《Identification of key biomarkers and immune infiltration in systemic lupus erythematosus by integrated bioinformatics analysis》,影响因子5.531。本研究基于综合生物信息学分析,识别了SLE患者与正常样本在生物学功能上的差异,并探讨了IFI27在SLE进展中的综合作用。发现IFI27与免疫功能呈正相关,据了解,这是第一次证明IFI27在SLE中起正向调节作用。因此,靶向IFI27可能有治疗SLE的前景。此外,本研究还发现单核细胞浸润增加,而NK细胞浸润较少可能与SLE的发病机制有关。
★
研究背景
★
系统性红斑狼疮(Systemic lupus erythematossus, SLE)是一种以损害全身器官为特征的多系统性慢性炎症性疾病,可导致机体功能减退、发病率和死亡率升高。以往的研究表明,SLE的特征是自身免疫、炎症过程和组织破坏。一些重病患者可能发展成狼疮肾炎。然而,SLE的病因和潜在分子事件仍有待进一步研究。
★
研究方法
★
从GEO(Gene expression Omnibus)数据库下载GSE144390、GSE4588、GSE50772和GSE81622的表达谱,获得SLE与健康样本之间的差异表达基因(DEGs)。通过meta-scape等在线分析,对GO和KEGG通路富集DEG。利用GENEMANIA软件构建基因的蛋白质-蛋白质相互作用网络。之后通过基因集富集分析(Gene Set Enrichment Analysis, GSEA)进一步了解Hub基因的功能,并利用加权基因共表达网络分析(Weighted Gene co - expression network Analysis, WGCNA)构建基因共表达网络,确定最重要的模块和Hub基因。使用CIBERSORT工具分析疾病的免疫细胞浸润模式。通过受试者工作特征(ROC)分析,探讨DEG在SLE诊断中的价值。
★
研究结果
★
共筛选出6个基因(IFI27、IFI44、IFI44L、IFI6、EPSTI1和OAS1),生物学功能分析确定了SLE的关键相关通路、基因模块和共表达网络。IFI27可能与SLE的发生密切相关。我们发现,单核细胞浸润增加,而NK细胞浸润减少可能与SLE的发生有关。
数据集中差异基因的识别和分析
基于高通量分析,芯片结果标准化后,筛选6个微阵列数据集[GSE4588(CD4 T细胞)、GSE4588(B细胞)、GSE81622(SLE)、GSE81622(LN)、GSE144390、GSE50772]中的DEGs。如图Venn图所示,六个数据集中有6个基因重叠(图1a)。通过整合分析,heatmap显示了6个显著上调的基因(图1b)。采用GO富集分析方法,从分子功能、生物过程和细胞成分类别等方面评价了DEG的潜在机制。结果表明,这些基因在功能上与多个免疫相关的生物学过程有关。circos显示了六个数据集不同表达的基因列表在共享术语水平上的重叠(图1c)。KEGG通路分析显示相关基因参与了干扰素信号通路、干扰素α/β信号通路(图1d)。基于DEG之间的皮尔逊值推导出Corrgrams(图1e)。基于6个数据集之间的皮尔逊值推导出Corrgrams(图1f)。我们进一步研究了这6个基因表达水平的差异,结果显示IFI27是6个数据集中显著上调的基因(图2a-f)。
图1.基因表达、相关及富集分析,显示与DEGs相关的显著功能。
图2.DEG数据绘制火山图。
构建ceRNA网络
为了更好地理解环状RNA和lncRNAs对miRNAs联合调节的mRNA的影响,我们基于上述数据构建了两个ceRNA网络,并使用Power BI(https://powerbi.microsoft.com/zh-cn/)对网络进行可视化(图3a、b)。对环状RNA和lncRNAs与TargetScan(http://www.targetscan.org)数据库中检索到的miRNAs构建相互作用。基于TargetScan数据库大规模CLIP-Seq数据中的clipExpNum,去除具有弱交互作用的CircRNAs和带有mircoRNAs的lncRNAs。此外,miRNA可以与7个数据库中的2个以上的mRNA交互。7个数据库分别是PITA、RNA22、miRmap、microT、miRanda、PicTar、TargetScan。
图3.关于DEG的ceRNA网络的桑基图。
数据集的功能富集分析和PCA
对metascape结果的富集分析表明,细胞因子调节信号通路、干扰素α/β信号通路以及对细菌的响应均显著富集(图4a、b)。metascape的富集分析还表明,在6个数据集中,控制组和SLE之间的DEGs显著富集(图4c)。我们利用GeneMANIA数据库构建了一个基因-基因交互网络,分析这些基因的功能。代表DEG的中心节点被20个代表与DEG显著相关的基因的节点包围(图4d)。
图4.通过富集分析,与数据集中DEG生物功能变化有关的详细信息
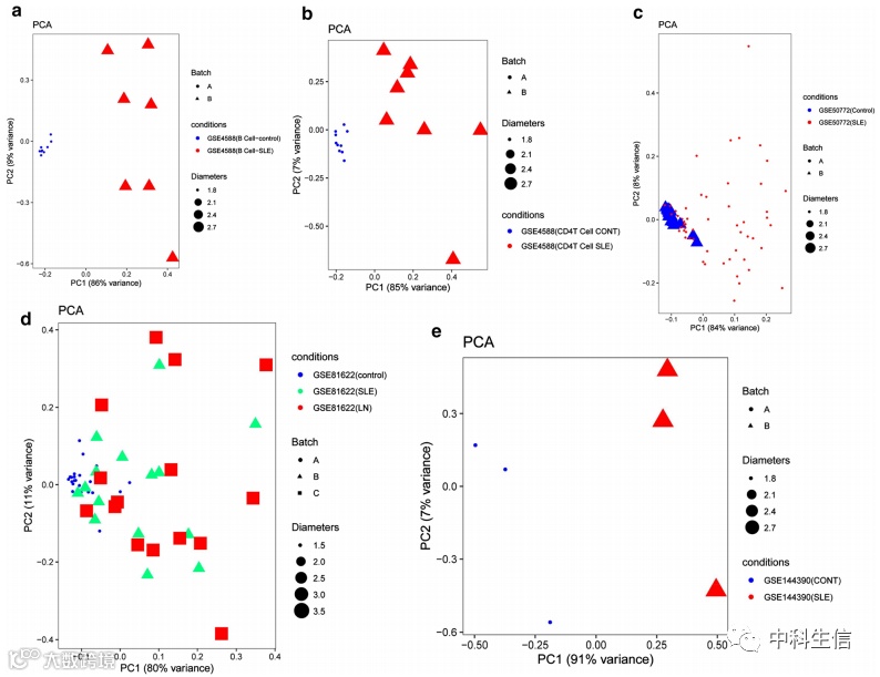
为了进一步验证组内数据的重复性,主成分分析(PCA)根据所有样本的基因表达,显示了SLE组和对照组之间不同的分布模式。对照组各样本之间的距离接近,SLE组各样本之间的距离在PC1的维度上也接近(图5a-e)。这表明了两组的差异。
图5.对所有数据集进行主成分分析。
IFI27相关基因集的基因集富集分析(GSEA)
我们使用GSEA分析了不同数据集中IFI27高表达样本中富集的GO和KEGG通路。然后我们筛选出了一个常见的富集途径:对I型干扰素信号通路的应答和蛋白酶体KEGG通路(图6a-f)。本研究结果表明,干扰素应答是与SLE发病机制最相关的生物学途径之一。
图6.采用基因集富集分析(GSEA)分析各组信号通路富集情况。
利用数据集加权基因共表达网络分析(WGCNA)构建共表达模块
在本研究中,我们获得了所有样本在4个数据集(GSE50772,GSE4588,GSE4588,GSE81622)中的表达矩阵。然后我们选择了前30-50%的变异基因(少于5000个)进行共表达分析。由于样本数量较少,我们排除了GSE144390数据集。本征基因邻接热图显示,红色模块与SLE的发生为正相关,绿色模块与SLE的发生为负相关。本研究进行的富集分析表明,主要富集在模块中的IFI27与SLE的发生相关(图7a-d)。
图7.在四个数据集中鉴定与SLE相关的加权基因共表达网络模块。
免疫细胞浸润结果
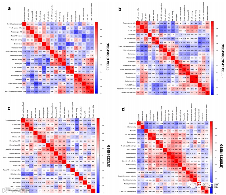
免疫细胞浸润差异的小提琴图显示,与正常对照样品相比,GSE4588 (CD4 T细胞)中T细胞CD4 naïve(p = 0.055)浸润较多,GSE4588 (CD4 T细胞)中T细胞CD4 memory resting(p = 0.001)浸润较少(图8a)。巨细胞(p = 0.014)和中性粒细胞(p < 0.001)在GSE50772中浸润较多,静息的NK细胞(p < 0.001)和T细胞CD4 memory resting(p < 0.001)在GSE50772中浸润较少(图8b)。GSE4588 (B细胞)数据集没有显著的免疫细胞浸润。GSE81622 (LN)中Moncytes (p < 0.001)浸润较多,GSE81622 (LN)中静息的NK细胞浸润较少(p < 0.001)(图9a)。GSE81622 (SLE)的Moncytes (p < 0.001)浸润较多,而GSE81622 (SLE)的静息NK细胞浸润较少(p < 0.001)(图9b)。22种免疫细胞的相关热图显示,GSE4588 (B细胞)中B细胞记忆与B细胞呈负相关(图10a)。GSE4588 T细胞CD8 (CD4 T细胞)与T细胞有显著的正相关关系,T细胞卵泡辅助在GSE4588 (CD4 T细胞)与T细胞也有正相关。GSE4588中静息的CD4记忆T细胞(CD4 T细胞)与T细胞CD8呈负相关(图10b)。在GSE81622 (SLE)中,活化的NK细胞与中性粒细胞显著正相关(图10c)。在GSE81622 (SLE)(图10c)和GSE81622 (LN)(图10d)中,静息状态的NK细胞与单核细胞呈负相关。此外,由于样本数量较少,我们排除了GSE144390数据集,而GSE50772数据集与细胞浸润无显著相关性。通过PCA,SLE患者和正常对照组的免疫细胞比例显示出明显的群偏聚类和个体差异。(图11a-e)。
图8.小提琴图中22种免疫细胞的比例。
图9.小提琴图中22种免疫细胞的比例。
图10.22种免疫细胞的相关热图。
图11.对五个数据集的所有样本进行主成分分析。
DEG的诊断意义
为了确定哪些DEG对SLE患者有诊断意义,我们进行ROC分析,探讨DEG对SLE诊断的敏感性和特异性。结果显示,IFI27在鉴别SLE患者和健康对照组方面具有最好的诊断价值(图12a)。模型在GSE50772(AUC = 0.934426)、GSE81622 (AUC = 0.972000)训练集的ROC曲线分析表明,该模型对SLE有很好的预测价值。然后我们在验证集中对模型进行验证,其AUC分别为0.910880和0.948162(图12a)。这说明IFI27的表达与SLE的疾病活动度相关,IFI27可以作为一个生物标志物来评估SLE的活动度,验证SLE治疗的有效性。
图12.六个基因的诊断性能。
★
结 论
★
IFI27可能与SLE的发病机制密切相关,是SLE发生发展的一种新的候选分子标志物。免疫细胞浸润在SLE的发病过程中起重要作用。
★
讨 论
★
SLE是世界上最常见的自身免疫性疾病之一。因此,迫切需要更好地了解详细的机制,以制定诊断和治疗SLE的新策略。
本研究基于GSE50772、GSE81622(LN)、GSE81622(SLE)、GSE144390、GSE4588(B Cell)、GSE4588(CD4 T Cell)和GSE144390数据集的基因表达谱,进行了一系列生物信息学分析,确定了SLE与正常样本之间6个常见的DEGs (IFI27、IFI44、IFI44L、EPSTI1、OAS1)。此外,我们通过在线网站研究了这些常见的基因的生物学功能,GO分析显示这些基因与免疫功能和干扰素反应的变化显著相关。通路和GSEA富集分析均表明,干扰素信号通路是参与SLE的关键通路,这与以往的研究一致。此外,基因的PPI网络是由GENEMANIA构建的。这些差异基因有助于促进SLE的诊断和治疗,为认识SLE提供了新的方向。为了更好地了解SLE的进展,本研究使用WGCNA识别SLE的候选生物标志物。最后,通过WGCNA分析构建了一些与SLE相关的模块。在临床意义模块中选择功能显著性高的IFI27基因作为中心基因。然后,我们分析了这些基因与患者诊断的相关性。通过ROC分析,探讨DEGs对SLE诊断的敏感性和特异性。在识别的6种常见基因中,IFI27在训练集(AUC > 0.9)和验证集(AUC > 0.9)中显示出较高的敏感性和特异性。因此,IFI27可能是SLE诊断的一个潜在分子标记。因此,我们推测IFI27可能在SLE的疾病进展中发挥重要作用。由于IFI27表现出最显著的表达差异,我们在后续实验中重点关注IFI27基因。
在本研究中,我们试图识别SLE的生物标志物,并进一步探讨免疫细胞浸润在SLE中的作用。我们的研究有一些局限性。首先,没有进一步的体内实验来验证这些结果。第二,IFI27诱导免疫反应的确切机制有待进一步研究。第三,CIBERSORT分析基于有限的遗传数据,这些数据可能偏离细胞的异型相互作用、疾病诱发的疾病或表型可塑性。因此,我们的结果还需要通过体内、体外实验和临床实践来验证。
微信公众号:中科生信

