搜索
首页
大数快讯
大数活动
服务超市
文章专题
出海平台
流量密码
出海蓝图
产业赛道
物流仓储
跨境支付
选品策略
实操手册
报告
跨企查
百科
导航
知识体系
工具箱
更多
找货源
跨境招聘
DeepSeek
首页
>
原发性开角型青光眼的关键生物标志物和潜在治疗靶点的识别和验证
>
原发性开角型青光眼的关键生物标志物和潜在治疗靶点的识别和验证
中科生信
2023-09-13
3
导读:大家好!今天小编和大家分享一篇23年8月发表在Life Sciences 杂志的文章《Identificat
大家好!今天小编和大家分享一篇
2
3
年
8
月发表在
Life Sciences
杂志的文章《
Identification and validation of key biomarkers and potential
therapeutic targets for primary open-angle glaucoma
》。
原发性开角型青光眼(
primary open-angle glaucoma
,
POAG
)是世界范围内普遍存在的致盲原因,可导致视网膜神经节细胞变性和视神经永久性损伤。然而,
POAG
的潜在发病机制目前尚不清楚,目前尚无有效的非手术治疗方案。因此,迫切需要寻找关键生物标志物和潜在治疗靶点为
POAG
患者提供有效的治疗
。
背景
青光眼是目前全球第二大致盲原因,其特征是视网膜神经节细胞的进行性和不可逆的退行性变,最终导致视野丧失和不可逆的失明。原发性开角型青光眼(
POAG
)是最常见的青光眼类型,约占总病例的
70%
,是一种隐匿的变异,
POAG
的早期诊断和干预极具挑战性。到目前为止,
POAG
的发病机制尚未阐明。各种测序技术已经出现,并被越来越多地用于探索各种眼病的遗传基础。单细胞高通量
RNA
测序(
scRNA-seq
),也已经证实在
POAG
发病机制中的关键基因。因此,本研究通过
GEO
数据库的
mRNA
数据集和
scRNA
数据集确定
POAG
潜在的生物标志物。
方法
1,
收集
5
名健康个体的
cadaver
眼角巩膜,并收集
5
名年龄和基因匹配的
POAG
患者的小梁网组织;
2,
GEO
数据库
e (http://www.ncbi.nlm.nih.gov/geo)
下载青光眼数据集,
mRNA
表达微阵列数据集
GSE27276
、
GSE138125
和
scRNA
数据集
GSE148371
。;
3,
采用“
limma
”软件包分析
GSE27276
和
GSE138125
数据集中
POAG
的差异表达基因(
DEGs
);
4,
使用
R
包
cluster profiler
对
DEGs
进行
GO
富集分析,并对
MSigDB
的
GO
基因集进行了
GSEA
分析;
5,
利用
STRING
数据库构建靶基因的
PPI
网络;
6,
免疫浸润分析;
7,
氧化应激评分和内质网应激评分的计算
8,
单细胞水平上靶基因的单细胞分析和靶基因观察
9,
实验
结果
1.
鉴定青光眼的共同DEGS。归一化后,去除批次差异,并在二维主成分分析(PCA)聚类图中展示。从GSE27276和GSE138125数据集共鉴定出43个下调的和32个上调的共同DEGs(|logFC|>0.5,adj。
P
<
0.05)。使用R软件从基因表达矩阵中提取总共75个DEGs。
2.
POAG中的功能相关性分析。为探索与POAG相关的潜在生物过程,利用R包cluster profiler和Cytoscape中的ClueGO插件基于DEGs进行了通路富集分析。结果显示POAG中免疫相关通路、氧化应激和内质网(ER)应激显著富集。GO分析(生物过程、分子功能和细胞成分)显示最重要的途径包括:中性粒细胞激活参与免疫反应,氧化应激反应,免疫系统过程的负调控,急性炎症反应,蛋白质定位ER,内质网腔,ER膜的组成部分,抗氧化活性和MHC受体
活动
。
3.
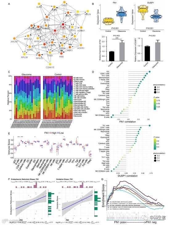
鉴定POAG的候选Hub基因。利用STRING数据库构建蛋白-蛋白相互作用(protein-protein interaction, PPI)网络,系统地分析了共同DEGs之间的关系。DEGREE算法分析构建的DEG网络,FN1和DUSP1是连通度为≥20的中心Hub节点。在手术切除标本的进一步验证中,qPCR显示POAG患者中FN1的表达水平显著上调(P=0.002),而DUSP1的表达水平在POAG与正常对照之间无显著差异(P=0.053)。计算正常组和青光眼组中22个免疫浸润细胞的相对比例,相关分析显示,FN1的表达水平与iDC(r=0.63,P=0.006)和CD8 T细胞(r=0.56,P=0.02)呈正相关,与B细胞呈负相关(r=−0.51,P=0.04)呈负相关。Wilcox试验显示FN1高表达组的B细胞显著降低,而CD8 T细胞和iDC细胞显著升高。此外,FN1与氧化应激和内质网应激呈正相关。利用单样本基因集合富集分析(Single-sample
Gene Set Enrichment Analysis, ssGSEA)来更深入地了解Hub基因的功能。hub DEGs(FN1、DUSP1)的过表达在与小梁形态发生、内质网腔和内质网膜内在成分高度富集的通路相关。
4.
WGCNA分析DEGs和Hub基因。为了进行加权基因共表达网络分析(weighted gene co-expression network analysis, WGCNA),用ssGSEA方法估计B细胞、CD8 T细胞、内质网应激和氧化应激水平与临床特征相关性(图4A)。进行两个模块之间的相关性分析,此外,采用基因显著性=0.7作为软阈值来筛选性状相关基因。从WGCNA分析中,筛选到6个潜在的Hub基因VAV3、RPS12、POLR2L、HBA1、GPX3和FCGRT,这些基因与CD8 T细胞浸润和氧化应激密切相关。qPCR结果显示,POAG中VAV3(P<0.001)和GPX3(P<0.001)的表达水平显著下调。使用Cytoscape可视化棕色和绿黄色模块中的VAV3和GPX3。基于归一化富集评分和归一化P值进行ssGSEA分析来富集相关通路。VAV3主要富含活性氧代谢过程和视网膜形态发生。GPX3参与了与DNA有关的DNA合成。
5.
单细胞数据集进行聚类和细胞注释。为了在单细胞水平上描述FN1、GPX3和VAV3的特征,基于GSE148371的scRNA-seq数据,并对5837个细胞进行了基于无监督图的聚类。基于SingleR R软件包,共确定并注释了16个子集,每个聚类的标记基因都用热图和点图表示。为了更准确地识别小梁细胞,使用ACTA2、ANGPTL7、BAMBI、CHI3L1、DCN、FMOD、MGP、MYOC、NEB、PCOLCE、PDGFRA、PDPN、PPP1R1B、RARRES1、RSPO4、TAGLN、TMEFF2作为小梁细胞的标记基因。簇1-3和簇7-10被鉴定为核小梁细胞。FN1、GPX3和VAV3调控因子在t-SNE聚类细胞上的活性根据调控因子相应的表达评分进行着色。
6.
Hub基因表达分析和功能富集分析。簇16显示FN1的表达显著升高。GPX3在0、2、4和5-9个簇中均有高表达。簇9显示了VAV3的高表达。cadaver眼的角巩膜组织的免疫荧光检测显示,FN1、GPX3和VAV3蛋白均在小梁网中表达(图6A-C)。GO/KEGG收集的功能富集分析表明,聚类0、5、9和16与涉及内质网应激反应、先天免疫反应调节和氧化应激反应的特征相关。
【声明】内容源于网络
0
0
中科生信
中科生信是一家专业从事生物技术服务的公司,提供生物医学领域的定制化数据分析服务。公司业务有:二代测序平台、数据库搭建技术、测序个性化分析平台、以及生信分析定制化服务!致力于为客户提供“一站式”科研服务。
内容
580
粉丝
0
关注
在线咨询
中科生信
中科生信是一家专业从事生物技术服务的公司,提供生物医学领域的定制化数据分析服务。公司业务有:二代测序平台、数据库搭建技术、测序个性化分析平台、以及生信分析定制化服务!致力于为客户提供“一站式”科研服务。
总阅读
989
粉丝
0
内容
580
在线咨询
关注