早!今天小编和大家分享一篇21年12月发表在frontiers in genetics杂志(IF:4.599)的文章《The Multi-Omic Prognostic Model of Oxidative Stress-Related Genes in Acute Myeloid Leukemia》,作者在急性髓系白血病(AML)中筛选了氧化应激相关基因,并构建了AML 患者风险模型。之后探讨了预后氧化应激基因与信号通路、免疫浸润和化疗药物疗效的关系。总体来说,是一篇可借鉴的完整的预后思路文章。下面就跟随小编来看下这篇文章的研究思路吧!
背景&方法
背景
急性髓性白血病(AML)是成人最常见的急性白血病,活性氧(ROS)水平可能是一个影响因素。研究发现,白血病细胞中的 ROS 水平高于正常细胞。癌细胞中 ROS 水平高于正常细胞的事实可以作为靶向肿瘤细胞的新方法。因此,通过筛选AML氧化应激相关基因,建立AML的氧化应激相关风险模型具有重要意义。
方法
1.AML氧化应激相关基因中预后相关基因的筛选;
2.一致性聚类检验预后基因的作用;
3.氧化应激相关基因构建AML风险模型;
4.风险模型的验证;
5.风险模型下,对高低风险组样本的免疫微环境进行分析;
6.WGCNA筛选免疫相关模块基因。
研究结果
急性髓系白血病预后的氧化应激基因筛选
基于TCGA 数据库下载的AML 的原始 mRNA 表达数据 (FPKM),采用 Cox 单变量回归和 Lasso 回归算法筛选出89个预后相关基因(P < 0.05)。
基于预后相关氧化应激基因聚类的亚组分析
一致性聚类分析表明,当簇数K = 3时,AML 患者可以分为三个亚组。KM生存分析表明三组生存率存在显著差异,亚组1预后最差,亚组3预后最佳。
预后基因的功能丰富和转录调控网络的构建
对89个预后基因进行GO和KEGG富集分析,它们主要富集在氧化应激、神经退行性变化和凋亡相关通路等。通过Trusts转录因子数据库进一步预测了与预后基因相互作用的转录因子并通过 Cytoscape 展示。
获得预后相关基因并建立预测模型
TCGA 患者以 4:1 的比例随机分配到训练集和验证集。通过LASSO回归分析得到基因并构建了风险分数公式。根据风险分数将患者分为高低风险组,并对高低风险组患者的生存差异进行分析。
多组学研究探讨模型的临床预测价值
通过分析风险评分与肿瘤免疫浸润的关系,进一步探讨风险评分影响AML进展的潜在分子机制。基于GDSC数据库的药物敏感性数据,预测了每个肿瘤样本的化疗敏感性,并进一步探索了常见化疗药物的风险评分和敏感性。最后进一步分析了高风险和低风险组患者的基因突变。
与预后模型相关的特定信号机制的讨论
通过GSEA分析研究了高风险组样本涉及的信号通路,高风险组患者主要富集肿瘤坏死因子介导的信号通路、干扰素γ产生等信号通路。
外部数据集用于验证预后模型的稳健性
分别用GEO数据库的GSE71014和GSE23143数据集来验证风险模型。通过Kaplan-Meier评估高低风险组之间的生存差异,并通过ROC研究预测模型的准确性。
风险评分和肿瘤免疫系统相互作用数据库分析
在 TISIDB 网站中进一步分析了肿瘤与免疫系统之间的相互作用。发现高风险组细胞受体相关基因的表达略高于低风险组。最后,分析免疫调节基因表达与风险评分的相关性。
风险评分相关的免疫反应
根据 AML 患者的表达谱,使用 TIDE 模块估计每位患者的免疫功能和排斥反应,结果显示高风险组和低风险组之间的免疫功能障碍存在显著差异。
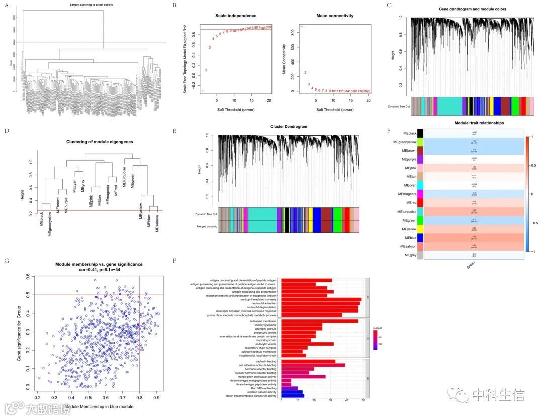
加权基因共表达网络分析包用于识别相关模块
构建WGCNA网络筛选AML中与免疫相关的共表达模块,确定MEblue模块与免疫的相关性最高。因此,选择MEblue模块进行后续的相关性验证分析。
微信号|中科生信

