早上好,今天小编分享一篇2022年2月21日发表在frontiers in Cell and Developmental Biology(IF=6.684)《Identification and Quantification of Iron Metabolism Landscape on Therapy and Prognosis in Bladder Cancer》。铁代谢被认为是肿瘤发生、发展和肿瘤微环境(TME)的一个枢纽,但在BLCA中的研究很少。作者采用单变量COX回归分析,根据癌症基因组图谱(TCGA)数据库的转录RNA测序和预后信息,筛选出预后相关的铁代谢相关基因(IMRGs)。通过非负矩阵分解(NMF)算法将TCGA-BLCA队列聚类为不同的铁代谢模式进行综合性分析。
背景&方法
背景:铁是人体内细胞增殖和生长的重要微量元素。在癌症中,铁的可吸收性、渗出、储存和调节完全被扰乱,这表明铁代谢的重新编程将诱发肿瘤细胞分裂和生存的失调。铁在癌症中起着双重作用。流行病学调查显示,过量的铁是致癌的危险因素。铁的积累支持肿瘤恶化的增殖、代谢和转移。癌细胞通过对铁结合蛋白的紊乱调控表现出对铁的表型搜索。癌细胞的铁依赖性影响了许多细胞死亡模式,包括铁死亡,这是一种铁依赖性细胞死亡。诱导癌细胞铁死亡已成为癌症治疗研发的新热点。
方法:详见技术路线
结果
BLCA中铁代谢模式的特征分析
通过对具有综合生存信息和癌症组织表达谱的TCGA-BLCA患者进行单变量COX回归分析(P<0.05),选出95个IMRGs作为预后相关基因。然后我们根据这些基因通过NMF算法对TCGA-BLCA队列进行聚类。根据系数,选择k=4为最佳聚类数(图2A)。图2B是k=4时的NMF矩阵热图,包括C1亚型89例,C2亚型141例,C3亚型91例,和C4亚型79例。Kaplan-Meier生存曲线显示,C1和C3型患者的预后好于C1和C2型(p = .020)(图2C)。图2D显示了预后相关的IMRGs在铁代谢模式中的表达。我们还分析了不同铁代谢模式之间的临床病理差异(图2E)。结果发现,不同模式的TNM分期、病理分期、组织学分级、OS、DSS和PFI事件的比例是不一样的,C2和C4模式中晚期临床病理结果的发生率趋于增加。通过GSVA分析,我们得到了铁代谢模式之间的富集途径(图2F)。我们发现C4模式与多个基质、致癌和免疫激活相关的通路呈正相关,包括TGF-β信号通路、WNT信号通路、MAPK信号通路、JAK-STAT信号通路、T细胞受体信号通路、趋化因子信号通路、B细胞受体信号通路、细胞因子-细胞因子受体相互作用、NOD样受体信号通路、TOLL样受体信号通路等。C2模式显示出与C4模式类似的趋势,但C2在多种DNA损伤修复相关途径中也有明显表达。在C1和C3模式中,大多数致癌和免疫激活相关途径的相关得分都降低了。而C3模式也被发现在DNA损伤修复相关途径中表现出富集的趋势。
肿瘤免疫微环境下的铁代谢模式
为了研究不同的铁代谢模式之间是否存在TIME的差异,我们使用ESTIMATE和ssGSEA评分进行评估。ESTIMATE显示,三种模式的基质评分(p < .001)、免疫评分(p < .001)和ESTIMATE评分(p < .001)存在明显差异,其中C4最高,C1和C3最低(图3A)。然后我们分析了铁代谢模式中免疫细胞的浸润差异。ssGSEA评分表明,所有22种TIICs在铁代谢模式中的浸润都有显著差异,其中C1和C3模式中TIICs的ssGSEA评分较低,C2和C4模式较高(图3b)。而免疫相关功能在铁代谢模式中的富集趋势与免疫细胞浸润相似(图3C)。此外,在C1和C3模式中,主要组织相容性复合体(MHC)分子、成本刺激分子和粘附分子的表达水平全面下降(图3D)。
肿瘤体细胞突变的铁代谢模式
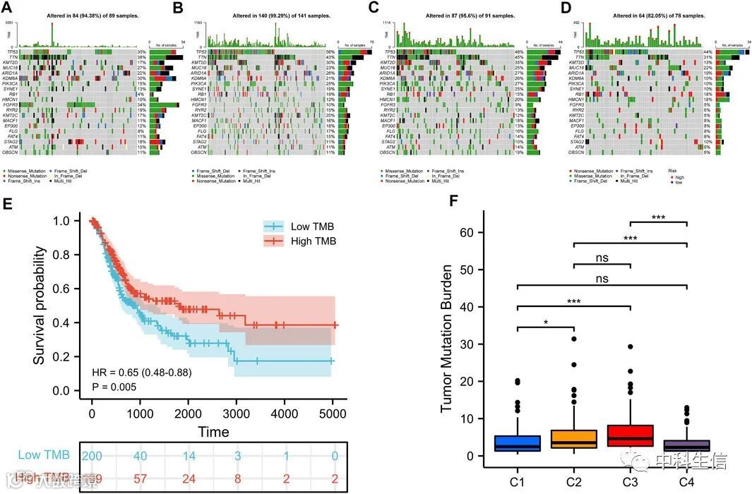
肿瘤的发生经常发生在基因突变的积累之后。肿瘤突变负担(TMB)可作为BLCA的潜在预后指标。因此,我们使用 "maftools "R软件包来显示体细胞突变的分布和TMB在各种铁代谢模式中的差异。在BLCA患者中,高TMB表明预后较好(危险比[HR]=.65(.48-.88),P=.005)(图4E)。此外,我们发现C2和C3模式的TMB明显高于C1和C4模式(图4F)。
免疫疗法对铁代谢模式的评价
最近,免疫检查点抑制剂(ICI)已逐渐成为晚期BLCA的二线治疗方法。因此,我们分析了一些免疫检查点(PDCD1(PD-1)、CD274(PD-L1)、PDCD1LG2(PD-L2)、LAG3、TIGIT、IDO1和CTLA4)在不同铁代谢模式中的表达,以预测免疫疗法的疗效(图5A)。结果表明C2和C4可能更适合于ICI治疗。图5B,C表明免疫检查点的高表达水平可能与免疫抑制微环境的形成有关。这C4免疫排斥得分明显高于其他铁代谢模式。C4模式的免疫功能紊乱得分也明显增加,而C3最低。此外,我们使用TIDE算法来评估ICI的反应,其中C1的MSI和C4的TIDE是最高的(图5D,E)。
化疗药物在铁代谢模式中的反应
化疗药物被广泛应用于BLCA的治疗,包括静脉内灌注和全身化疗。因此,我们评估了六种常用的化疗药物(吉西他滨、顺铂、多西他赛、丝裂霉素-C、多柔比星和紫杉醇)在每个样本中的IC50值(图6A-F)。在这六种药物中,C2模式显示出最低的IC50值。在吉西他滨、顺铂、多西他赛和紫杉醇中,C4模式的IC50值也比C1和C3模式的低。至于C3模式,在吉西他滨、多柔比星和紫杉醇的IC50值高于C1模式。上述结果有力地表明,C2对化疗药物最敏感,C4次之,而C3对化疗药物更不敏感。
在TCGA-BLCA队列中建立IMRG预后特征
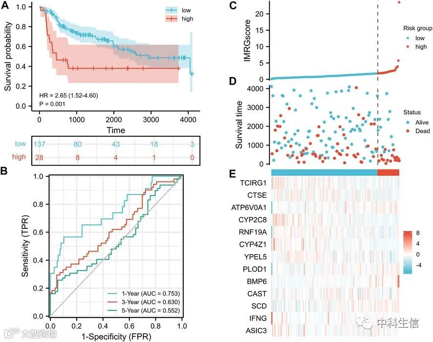
我们从TCGA数据库中选取了OS和生存状态明确的BLCA患者,建立了IMRG特征。然后使用LASSO Cox回归模型进行计算,并选择高于最低标准的SE来进一步筛选预后基因。最后,通过多变量COX回归分析,我们得到了包含13个IMRG的最佳预后签名(图7A,B)。并构建了一个公式来评估每个病人的IMRGscore。并根据最佳截止值(切点=1.78265),将样本分解为低风险和高风险组。Kaplan-Meier生存分析显示,低风险组的OS更长(危险比[HR]=4.49(3.29-6.14),P < .001)(图7C)。而1年、3年和5年OS生存率的AUC分别为0.741、0.772和0.755(图7D)。图7E-G显示了风险评分分布、生存状态图和表达谱热图。
随后验证集验证。
IMRG特征的临床意义
为了进一步补充IMRG预后特征的临床应用价值,我们整合了IMRGscore在BLCA患者不同亚组中临床病理特征的明显差异(图9A)。热图显示,晚期TNM分期、病理分期、组织学分级、老化以及较差的OS、DSS和PFI事件在IMRGscore上有升高的趋势。
基于IMRG特征的列线图
根据上述TCGA-BLCA队列的单变量Cox回归分析结果,我们建立了一个包含病理分期、年龄和IMRGscore的提名图模型(图10A)。在去除没有完整信息的患者和样本少的变量分组后,共纳入362名患者。我们将每个变量用0-100分进行标准化,并将分数相加,得到每个BLCA患者的总分。根据沿着预后和总分轴的位置关系,对每个病人的1年、3年和5年的预测生存概率进行了标准化。C-指数达到0.694(95%CI:0.653-0.735)。图10B-D表明,提名图模型预测TCGA-BLCA患者的预后结果与实际预后结果很吻合。此外,DCA曲线显示,在BLCA患者中,该签名为患者提供了稳定而显著的净获益(图10E-G)。然后基于提名图模型,我们建立了Kaplan-Meier生存曲线和时间相关的ROC曲线。在TCGA-BLCA队列中,我们用最佳截止值(切点=-.122532)将样本分为高风险和低风险组。高风险组的患者显示出明显的不良OS(危险比[HR]=4.22(2.92-6.10),P < .001,图10H)。1年、3年和5年OS生存率的AUC分别为0.764、0.769和0.760(图10I)。此外,我们在GSE13507队列中验证了该提名图模型。切断值与训练集一致。Kaplan-Meier生存分析显示,低风险组的患者比高风险组的患者有更好的OS(危险比[HR]=6.47(2.89-14.49),P<0.001,图10J),AUCs为0.896,0.906和0.915(图10K)。
GSEA分析和肿瘤免疫微环境分析
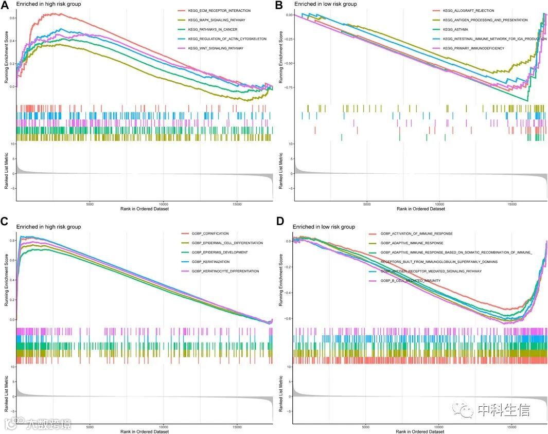
为了进一步理解IMRGs表达对BLCA生物学特征的影响,我们对IMRGscore定义的组进行了GSEA分析(图11A,B)。
铁代谢与TIME密切相关。基于CIBERSORT算法,我们计算了每个TCGA-BLCA样本中22个TIICs的比例(图12A)。然后在图12B中显示了IMRGscore定义的各组之间TIICs比例的差异。
联
系
我
们
中科生信
微信公众号
中科生信
知乎
@生信科研人

