分享一篇2022年1月20日发表在frontiers in Cell and Developmental Biology(影响因子 6.684)《Comprehensive Analyses of Glucose Metabolism in Glioma Reveal the Glioma-Promoting Effect of GALM》。胶质瘤是中枢神经系统中最常见的肿瘤,目前的研究表明,葡萄糖代谢可以影响肿瘤的恶性发展。然而,对胶质瘤中葡萄糖代谢失调的研究仍然有限。我们的研究揭示了葡萄糖代谢在胶质瘤患者预后中的关键作用。此外,我们还证明了半乳糖变异酶与胶质瘤的恶性程度明显相关,并能促进胶质瘤细胞的上皮-间质转化(EMT)过程。
介绍
肿瘤的代谢重编程可以取代正常的代谢途径,支持细胞的生长和增殖,并满足相关的生物能量和生物合成的需求。此外,进一步的研究表明,肿瘤的产生和发展越来越依赖于葡萄糖的代谢。研究报告称,肿瘤细胞通过沃伯格效应对葡萄糖代谢进行重新编程,并促进肿瘤的生长、增殖、侵袭和耐药性。因此,目前的治疗方法可以通过影响细胞的葡萄糖代谢来改善。许多研究发现了影响胶质瘤细胞葡萄糖代谢的途径;例如,p53可能与致癌基因结合,驱动胶质母细胞瘤(GBMs)的葡萄糖代谢。在GBMs中,葡萄糖的摄取和细胞的生长可能被α-KG激活的IKKβ和NF-κB信号通路所促进。研究报道,MTORC2通过增加c-Myc来调节GBMs的糖酵解。因此,了解胶质瘤葡萄糖代谢的变化将为癌症治疗提供新的策略。
研究策略:
结果
3.1 筛选胶质瘤中的DE-GMGs
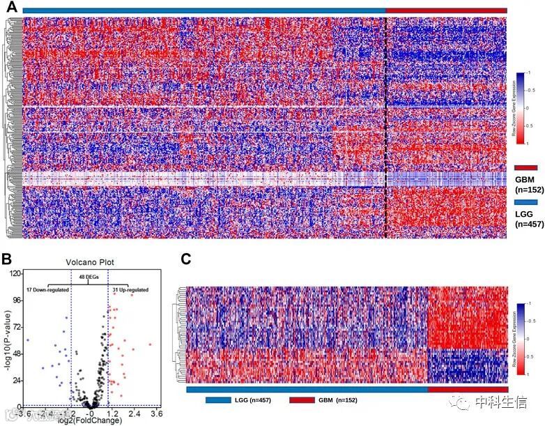
为了描述GMG在胶质瘤中的表达特点,我们在KEGG路径数据库中选择了11条葡萄糖代谢相关的路径,包括289个基。这289个基因在胶质瘤中的表达数据来自TCGA数据库,包括152个GBMs和457个LGG。如图2A所示,GMG在胶质瘤中的表达谱是异质性的,尤其是在GBMs中。然后我们通过比较GBMs和LGG来分析这289个基因的表达谱。通过等级分析确定了48个DE-GMGs(图2B,C),包括17个下调基因和31个上调基因。这些结果表明,GMGs与胶质瘤的恶性程度密切相关。
图2
3.2 GMG核心基因的鉴别
为了获得在胶质瘤恶变中起最关键作用的GMG,我们构建了一个包含126条边和44个节点的PPI网络(图3A)。然后,通过CytoHubba的MCC和Degree算法确定了13个枢纽基因,包括两个下调基因(ALDOC和PC)和11个上调基因(HK2, GALM, GUSB, PGK1, GLB1, HK3, FBP1, GCK, PYGL, LDHA, 和PGAM2)(图3B)。此外,如森林图所示(图3C),所有的枢纽基因都与胶质瘤的预后显著相关。这些结果表明,这13个枢纽基因在胶质瘤的发展中起着至关重要的作用,可能是判断胶质瘤患者预后的核心。
图3
3.3 构建基于GMG的胶质瘤模型
为了构建一个准确的分析临床价值的模型,我们通过lasso回归结合交叉验证,确定了六个基因(PC、LDHA、GUSB、GLB1、GALM和FBP1)来优化模型(图4A,B)。然后我们根据这六个基因的回归系数和相应的表达水平构建了风险评分公式。
如图4C所示,我们根据风险评分中值将这些患者分为低风险组(n = 302)和高风险组(n = 301)。生存状况的分布(图4D)显示,高危组面临的死亡率比低危组高。同样,生存分析(图4H)显示,与低风险组相比,高风险组遇到的预后更差。图4E显示了不同风险分值的六个GMG的表达细节。此外,GMG模型的ROC曲线下面积(AUC)值为0.887(图4F),高于其他临床病理因素,包括WHO分级和IDH突变状态。此外,如图4G所示,1、3、5年的AUC值均大于0.8。这一证据表明,我们构建的GMG模型在生存分析中具有适度的预测能力。除了肿瘤细胞外,肿瘤组织中还有其他影响肿瘤发展的因素,如免疫细胞和基质细胞。因此,我们打算探讨风险分数与这些因素的相关性。我们发现,风险分数与基质细胞和免疫细胞呈正相关(图4I-K)。进一步的分析(图4L)显示,M2巨噬细胞与风险评分正相关,而M2巨噬细胞又在包括胶质瘤在内的多种肿瘤中发挥着促癌作用。这些结果表明,有六个GMG的GMG模型可以预测胶质瘤患者的预后,并暗示葡萄糖代谢和肿瘤免疫之间存在关联。
图4
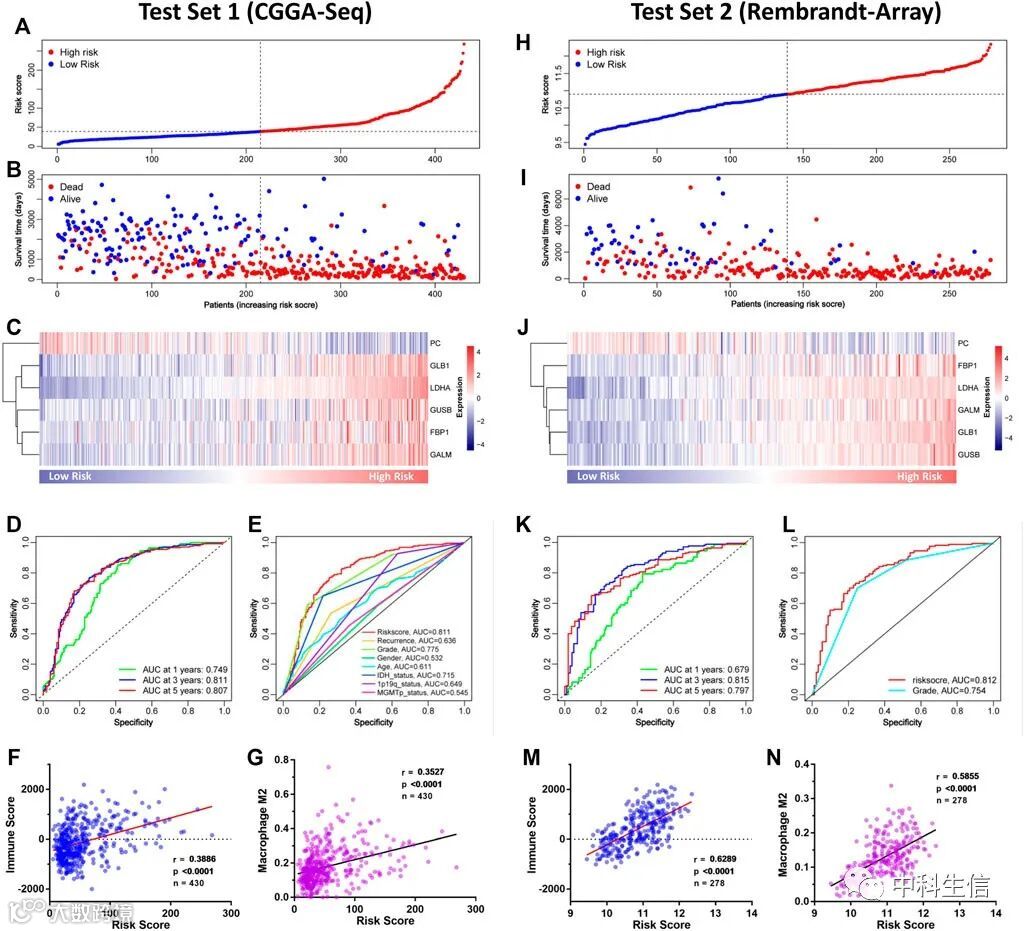
3.4 通过独立数据集对GMG模型进行验证
为了验证GMG模型的准确性和可靠性,我们获得了两个独立的数据集(CGGA-seq和REMBRANDT阵列)作为测试集。在CGGA队列中,风险评分和基因表达水平的分布情况见图5A,C。而通过分析不同组别,我们发现高危组与低危组相比,遇到了更高的死亡率(图5B)和更低的生存率。此外,模型的ROC曲线的AUC也显示出非常可靠的预测能力(图5D,E)。CIBERSORT分析表明,风险评分与免疫细胞,主要是M2巨噬细胞呈正相关(图5F,G)。在REMBRANDT阵列中,通过综合生物信息学分析获得了类似的结果。图5H-J中显示了风险分数、生存情况和基因表达谱的分布情况。而生存分析显示,与低风险组相比,高风险组也面临着较差的总生存期(OS)。此外,模型的ROC曲线的AUC也显示了GMG模型的准确预测价值(图5K,L)。如图5M,N所示,我们还发现风险评分与免疫细胞,尤其是M2巨噬细胞之间存在着逮捕性的关联。这些结果表明,GMG模型对胶质瘤是可靠和准确的。
图5
3.5 功能丰富度分析
由于GMG模型在预测胶质瘤患者的生存率方面发挥了重要作用,我们探索了与该模型相关的潜在生物功能和路径。应用Pearson分析获得了2,875个与风险评分相关的潜在基因(P<0.05,r>0.7)。然后我们对这2875个基因进行了GO和KEGG的富集分析。如图6A所示,对于BP,这些基因主要与细胞外基质(ECM)组织、血管生成、细胞-细胞粘附和细胞凋亡有关。有趣的是,它还与先天免疫反应和炎症反应有关。对于CC来说,这些基因主要富集在细胞质、膜和细胞外体中。对于MF来说,这些基因的功能主要包括受体结合、蛋白激酶结合和蛋白结合。KEGG通路富集分析显示(图6B),这些基因主要与ECM-受体相互作用、吞噬体、焦点粘附、细胞粘附分子(CAMs)、白细胞跨内皮迁移以及与细胞粘附和活动有关的过程有关。此外,这些基因还与影响肿瘤恶性程度的信号通路有关,如NF-kappa B和TNF信号通路。上述结果表明,葡萄糖代谢可能以多种方式影响胶质瘤的恶性进展。
图6
3.6 GALM的临床价值
通过对模型中六种GMG的回顾性调查,发现人们对胶质瘤中的GALM知之甚少。然后我们进一步探讨了GALM的潜在价值。在TCGA数据库中,生存分析显示,与GALM低表达的患者相比,GALM高表达的患者遇到的预后更差(图7A)。同时,GALM的表达在不同的WHO等级中表现出明显的差异(图7B)。与IDH突变型胶质瘤相比,我们发现GALM在IDH野生型胶质瘤中表达过度(图7C)。在1p/19q非编码型胶质瘤中也发现了类似的GALM的高表达(图7D)。此外,我们还在CGGA数据集(图7E-H)和REMBRANDT阵列(图7I,J)中验证了这些结果。这些结果表明,GALM的表达与胶质瘤的预后和恶性程度明显相关,意味着GALM可能调节胶质瘤的恶性进展。
图7
3.7 临床样本中GALM的验证
由于GALM在胶质瘤中的显著临床意义,我们打算通过Western blot和qRT-PCR进一步确认GALM在临床样本中的表达。如图8A,B所示,与正常脑组织相比,胶质瘤中GALM的表达水平更高。此外,通过IHC检查了一个更大的样本。如图8C,D所示,GALM在高级别和IDH野生型胶质瘤中明显过度表达,这支持了数据分析结果。这些结果证明,GALM在胶质瘤中过量表达,与胶质瘤的恶性程度密切相关。
图8
3.8 GALM可以促进胶质瘤细胞的EMT过程
在功能富集分析中,大量基因富集在与细胞粘附相关的过程和途径中,而细胞粘附已被公认为受EMT调控。用siRNA敲除GALM后,我们观察到胶质瘤细胞的EMT过程被明显抑制了(图9A)。然后,我们探讨了GALM在胶质瘤中过量表达的机制。首先考虑的是蛋白质去泛素化的调节。通过分析DUBs的表达水平及其与胶质瘤中GALM的相关性,结合体外实验,选择了四个DUBs,即USP18、TNFAIP3、USP39和USP38(图9B)。其中,TNFAIP3与GALM的相关性最明显,R = 0.52。值得注意的是,TNFAIP3在胶质瘤细胞中过表达后,GALM的表达明显增加(图9C)。
总之,GALM在胶质瘤中过度表达,可以促进胶质瘤细胞的EMT过程。此外,GALM的高表达可以受到TNFAIP3的调节。
图9
小结
代谢组学是精准医学和药物发现的一个有前景的领域。随着代谢组学的快速发展,代谢变化可以揭示有效的新分子干预目标。在神经肿瘤学领域,虽然代谢组学取得了重大进展,但对脑瘤如何重编程代谢途径的研究仍然有限。其中,葡萄糖代谢的重新编程是治疗胶质瘤的一个很有前景的策略。因此在这项研究中,研究胶质瘤葡萄糖代谢的潜在变化,并确定一个可靠的预后标志物,我们全面分析了TCGA数据库中11条葡萄糖代谢相关通路所包含的289个基因,构建了基于DE-GGGs的GMG模型,并证明了该模型的临床价值和免疫学特征。此外,我们证明GALM的表达在胶质瘤中被过度表达,GALM可以促进胶质瘤细胞的EMT过程。此外,GALM的表达可以受到TNFAIP3的调节。
扫描二维码
关注我们

