早!今天小编和大家分析一篇23年6月发表在J Thorac Dis(IF: 3.005)杂志的文章《Exploration of the shared genes and signaling pathways between lung adenocarcinoma and idiopathic pulmonary fibrosis》。作者基于TCGA-LUAD数据和GEO数据库中获得的IPF数据集,采用利用WGCNA发现了与LUAD和IPF相关的共表达模块。将COL1A2、POSTN、COL5A1、CXCL13、CYP24A1、CXCL14和BMP2确定为继发于IPF的LUAD患者的潜在生物标志物,显示出良好的诊断价。
背景
特发性肺纤维化(Idiopathic pulmonary fibrosis,IPF)是一种病因不明的慢性进行性纤维化间质性肺疾病(interstitial lung disease,ILD),其诊断后的中位生存时间为3-5年。IPF的主要特征之一是活化的肺成纤维细胞和肌成纤维细胞过度沉积细胞外基质(extracellular matrix,ECM)蛋白,从而减少气体交换并最终导致呼吸衰竭。一项流行病学研究报告,IPF的发病率和患病率分别为0.09/万人和1.30/万人。除了IPF患者疾病进一步发展引起的急性加重(acute exacerbation,AE)和慢性呼吸衰竭外,肺癌(lung cancer,LC)的发生也是这些患者死亡的主要原因之一。研究报告称,大多数肿瘤通常存在于下叶和肺外周,6%的癌症在胸部纤维化区域观察到。此外,研究表明,活化的间充质细胞在癌症和纤维化中起着至关重要的作用。其他研究还表明,IPF的病理生理学与IPF患者腺癌恶性肿瘤的增加有关。
临床上,LC-IPF患者几乎没有治疗选择。吡非尼酮和尼达尼布是目前批准用于治疗这种疾病患者的2种药物。因此,了解IPF与肺腺癌(LUAD)之间的联系对于发现新的生物标志物和靶向治疗至关重要。
方法
1.资料下载
2.WGCNA分析
3.共享基因鉴定
4.功能富集分析
5.PPI网络构建
6.ROC曲线分析
7.药物敏感性分析
研究结果
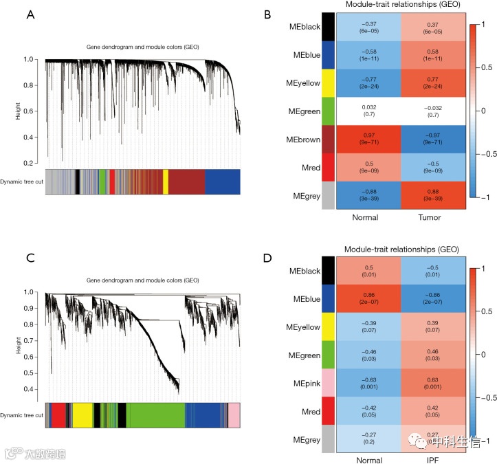
WGCNA分析
对LUAD数据集GSE32863和IPF数据集GSE24206进行WGCNA分析,LUAD与棕色和红色模块中的基因呈负相关,而与黑色,蓝色,黄色和灰色模块中的基因呈正相关(图1A,1B)。从IPF的WGCNA模块中,选择蓝色模块和绿黄色模块作为最重要的模块(图1C,1D)。此外,选择与LUAD相关的灰色模块和与IPF相关的粉色和绿色模块作为关键模块。另外,利用灰色LUAD模块和粉红色和绿色IPF模块获得重叠基因。在LUAD和IPF相关模块中共发现148个基因重叠,这些模块的交集基因被定义为基因集1(GS1)(图2)。


共享基因鉴定
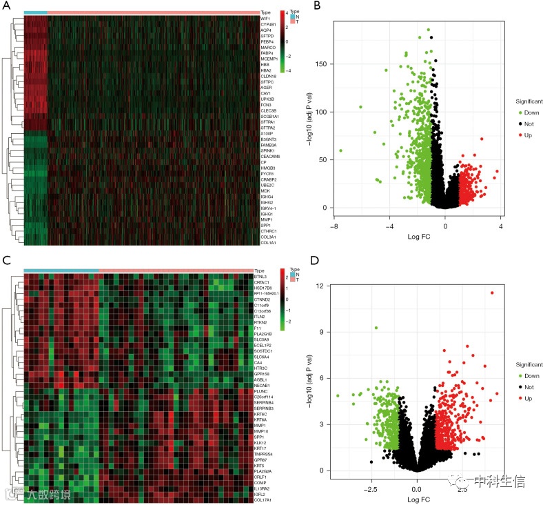
使用TCGA-LUAD和GSE10667数据集进行差异基因分析以进一步验证我们的结果。在TCGA-LUAD中共发现1132个DEGs,其中346个上调基因和786个下调基因(图3A,3B)。GSE10667数据集包括808个DEGs,其中有439个上调基因和369个下调基因(图3C,3D)。此外,确定了TCGA-LUAD(n=346)和GSE10667(n=439)获得的上调基因和TCGA-LUAD(n=786)和GSE10667(n=369)获得的下调基因的交集。最后,我们获得了74个上调和130个下调的重叠基因,定义为基因组2(GS2)(图2B,2C)。为了进一步探索与这两种疾病相关的基因,分别将GS2中的74个上调和130个下调基因与GS1中的148个基因交叉,获得9个共享基因,包括7个上调的共享基因和2个下调的共享基因(图2D,2E)。

功能富集分析
使用R软件包分析gs1和gs2的GO富集情况,以探索它们的功能(可在线获得)。“细胞外间质组织”、“细胞外结构组织”和“外包裹结构组织”是gs1和gs2中显著富集的GO术语(图4A,4A)。功能富集分析结果显示,GS1与“NABA核心基质组”和“NABA基质组相关”基因组密切相关,而GS2与“NABA核心基质组”和“NABA分泌因子”密切相关(图5A,5B)。此外,还对9个共享基因进行了功能富集分析,发现9个共享基因与“NABACOREMATRISOME”和“NABA分泌因子”相关(图5C)。“NABA核心基质体”是最显著的通路。结果表明,这些GO术语和“NABA核心基质体”通路可能在IPF和LUAD中都是必不可少的。


PPI网络构建
使用STRING构建由gs1和gs2数据集编码的蛋白质之间的相互作用网络,并用Cytoscape可视化。MCODE插件用于基因簇模块的识别。在GS1网络中共识别出71个节点和125条边,而在GS2网络中识别出53个节点和52条边(图6A,6B)。

共享基因诊断价值评估
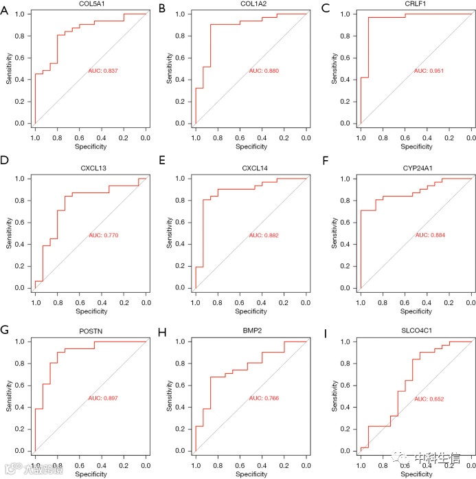
绘制LUAD-TCGA和GSE10667数据集的ROC曲线,通过计算曲线下面积(AUC)值来评估共享基因的诊断价值,以测试它们是否能够将患病样本与正常样本区分开来。在LUAD-TCGA数据集中,COL1A2,COL5A1,CRLF1,CXCL13,CXCL14,CYP24A1,POSTN,BMP2和SLCO4C1的AUC值分别为0.787,0.868,0.648,0.857,0.760,0.886,0.832,0.799和0.858(图7A-7I)。在GSE10667数据集(图8A-8I)中,COL1A2,COL5A1,CRLF1,CXCL13,CXCL14,CYP24A1,POSTN,BMP2和SLCO4C1的AUC值分别为0.880,0.837,0.951,0.770,0.882,0.884,0.897,0.766和0.652。ROC的分析显示,在TCGA-LUAD数据集中,只有CRLF1的AUC小于0.7,其他基因的AUC大于0.7。此外,ROC的分析显示,在GSE10667数据集中,只有SLCO4C1的AUC小于0.7,其他基因的AUC大于0.7。最后,结果显示7个共享基因的AUC值>0.7,包括COL1A2,COL5A1,CXCL13,CXCL14,CYP24A1,POSTN和BMP2,表明这些基因对LUAD和IPF具有较高的诊断价值。


药物敏感性
使用CellMiner数据库研究了药物敏感性与7个基因表达之间的潜在相关性。结果表明:POSTN表达与zoledronate敏感性呈正相关;CXCL14表达与6-mecraptopurine敏感性呈负相关;COL1A2表达与zoledronate、abiraterone敏感性呈正相关,与allopurinol、CUDC副产物敏感性呈负相关;COL5A1表达与rapamycin,abiraterone,lenvatinib,midostaurin,everolimus和staurosporine敏感性呈正相关,但与CUDC副产物敏感性呈负相关;CXCL13表达与elesclomol敏感性呈正相关;BMP2表达与reimastat敏感性呈正相关;CYP24A1表达与vincristine敏感性呈负相关(图9)



