背景:
流程图如下:

方法:
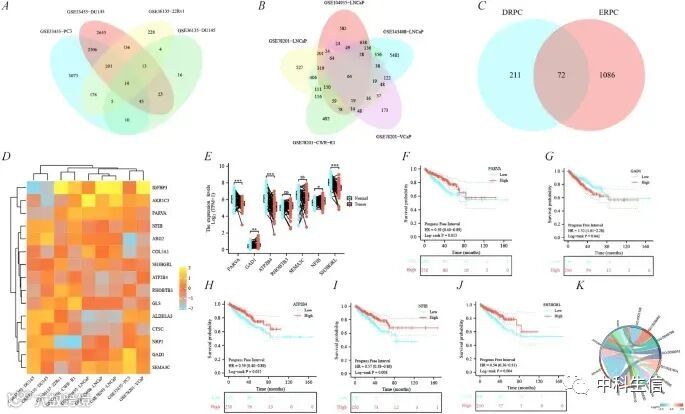
PARVA、ATP2B4、SH3BGRL 和 GAD1 是导致前列腺癌耐药性的潜在基因
GAD1 是影响前列腺癌进展和耐药性的枢纽基因
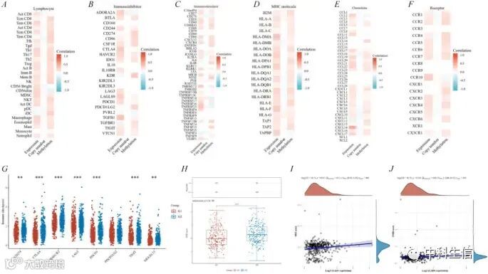
GAD1 基因突变和甲基化与前列腺癌的临床病理特征和免疫微环境有关
GAD1 与前列腺癌药物代谢和免疫治疗途径的关系
体外实验中 GAD1 对前列腺癌进展和药物敏感性的影响
研究结果:
PARVA、ATP2B4、SH3BGRL 和 GAD1 是导致前列腺癌耐药性的潜在基因

GAD1 是影响前列腺癌进展和耐药性的枢纽基因


GAD1 基因突变和甲基化与前列腺癌的临床病理特征和免疫微环境有关


GAD1 与前列腺癌药物代谢和免疫治疗途径的关系

体外实验中 GAD1 对前列腺癌进展和药物敏感性的影响



