今天分享一篇发表于2021年BMC Pulm Med的文章,影响因子:2.987。题目《Weighted gene co-expression network analysis to identify key modules and hub genes associated with paucigranulocytic asthma》。
Background
哮喘是一种异质性疾病,具有不同的表型,其自然病程、疾病严重程度和对抗炎治疗的反应各不相同。根据气道炎症亚型,哮喘可分为四种不同的炎症表型:嗜酸性粒细胞性哮喘(EA)、中性粒细胞性哮喘(NA)、混合性粒细胞性哮喘(MGA)和少粒细胞性哮喘(PGA)。然而,作为哮喘最常见的表型之一,PGA 仍然知之甚少。所以迫切地需要揭示 PGA 背后的炎症和免疫机制。
Results
共表达网络构建和PGA特定模块识别
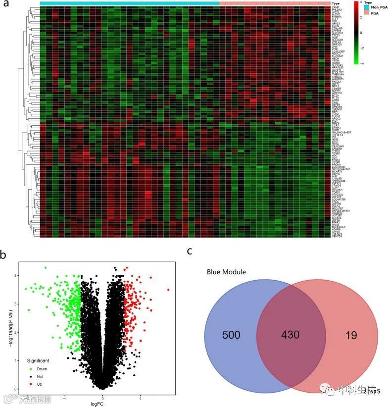
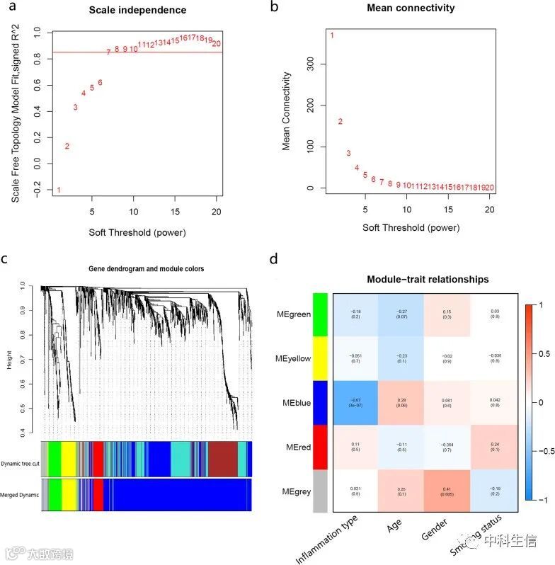
18170个基因的表达谱用于进行WGCNA,最终确定了五个模块(图2c)。其中,包含930个基因的蓝色模块与气道炎症类型显着相关(r = -0.67,p = 3e-7)(图 2d),我们选择蓝色模块进行下一次分析。没有发现任何模块与年龄、性别或吸烟状况相关。
图2
DEG与PGA特定模块的交互
PGA和非PGA之间共鉴定出449个DEG(161个上调基因和288个下调基因),DEG的热图和火山图如图3a和b所示。DEG和蓝色模块中基因的交集用于进一步分析(430个基因)(图 3c)。
图3
重叠基因的功能分析
基于DEG和WGCNA的交集,进行了GO和KEGG富集分析。GO分析表明,与免疫和炎症反应调节高度相关的项目显着丰富,如炎症反应调节、免疫效应过程调节和适应性免疫反应调节。KEGG通路富集分析表明,细胞因子-细胞因子受体相互作用、NF-kappa B信号通路、NOD样受体信号通路和趋化因子信号通路显着富集(图4a,b)。
图4
PPI网络构建与枢纽基因分析
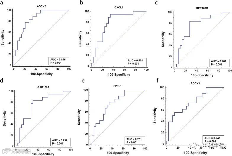
将430个重叠基因导入STRING以开发PPI 网络。根据五种算法(MCC、EPC、MNC、Closeness和Radiality)分别计算得分最高的前10个基因的交集,最终确定了6个基因为PGA的中心基因,包括:FPRL1、CXCL1 、ADCY2、ADCY3、GPR109A 和 GPR109B(图 5)。
图5
验证中心基因
在GSE137268中验证了PGA和非PGA之间六个中心基因的差异表达。结果表明,GSE137268中hub基因的表达模式与GSE45111几乎相似。ADCY3 的表达水平上调,而其余五个中枢基因在 PGA 中下调。ROC 曲线分析表明 ADCY2 的 AUC 为 0.85(p < 0.001),其次是 CXCL1、GPR109B、GPR109A、FPRL1 和 ADCY3。表明中枢基因具有对PGA和非PGA的中等区分能力(图 6)。
图6
今天的分享就到这里啦,对上述分析方法感兴趣或者没有研究思路的小伙伴,欢迎扫下方二维码前来咨询哦!先到先得,欲购从速!
微信公众号 | 中科生信
提供“一站式”科研服务

