摘要
早上好,今天小编分享一篇2022 年 3 月 8 日发表在Frontiers in Immunology文章,题目为《Cross-Talk Between m6A- and m5C-Related lncRNAs to Construct a Novel Signature and Predict the Immune Landscape of Colorectal Cancer Patients》
背景:N6-甲基腺苷(m6A)和5-甲基胞嘧啶(m5C)可以修改长的非编码RNAs(lncRNAs),从而影响肿瘤的发生和肿瘤的进展。然而,关于m6A和m5C相关的lncRNAs在肿瘤微环境(TME)中的潜在作用和交叉作用及其对预后的影响还缺乏了解。作者对结直肠癌(CRC)中m6A和m5C相关的lncRNAs进行了全面分析,揭示了它们在预测肿瘤-免疫-基质微环境、临床病理特征和预后方面的潜在功能,并确定了它们在免疫治疗中的作用。
方法:
1、TCGA和GEO数据集做差异分析(lncRNA);
2、共表达分析鉴定m6A和m5A相关基因的强相关lncRNA;
3、一致性聚类、KM生存分析和免疫浸润细胞丰度差异;
4、单因素COX、LASSO、多因素COX构建预后风险模型。
结果
鉴定CRC中与m6A和m5C相关的lncRNAs
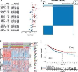
为了全面了解参与肿瘤发生的m6A和m5C相关lncRNA的表达模式,作者的研究整合了四个符合条件的CRC队列的1364个CRC样本,即TCGA-COAD/READ、GSE39582、GSE17536和GSE38832,进行进一步分析。作者从TCGA数据库中共提取了lncRNAs。通过共表达分析,我们分别确定了m6A和m5C相关的lncRNAs(|相关系数|>0.4,p值<0.001)。从m6A和m5C相关的lncRNAs的取共同的lncRNAs。随后,与其他三个GEO数据集获得的lncRNAs相交后,共确定了m6A和m5C相关lncRNAs的共同lncRNAs,并用于后续分析。
作者对单变量Cox回归分析得到的21个m6A和15个m5C相关lncRNAs的表达水平进行了共识的无监督聚类分析。根据累积分布函数和临床意义来确定最佳的聚类数量。作者选择k=2的值作为进一步分析的适当的聚类数。最后,确定了两个亚型,并将其称为簇A(n = 279)和簇B(n = 599)(图2B)。为了进一步检查通过共识聚类确定的两个亚型的临床病理特征,作者比较了不同亚型的CRC患者的临床病理特征。观察到两个亚型之间m6A和m5C相关lncRNAs的表达和临床病理特征有明显差异(图2C)。与集群A相比,集群B优先与年轻的年龄(P值<0.05)和较低的TNM分期(P值<0.05)有关。此外,两种亚型的预后分析显示,亚型B的患者比亚型A的患者有更长的OS(图2D)。
不同亚型的TME和TIICs的特点
为了确定这两种不同亚型的生物学意义,作者进行了GSVA富集分析。聚类A在基质和致癌激活途径中明显富集,如ECM受体相互作用、结直肠癌、TGF-β信号途径、细胞粘附和其他癌症相关途径(图3A)。群组B富集于与代谢有关的途径,包括乙醛和二羧酸盐的代谢、丙酮酸盐的代谢和药物代谢-其他酶(图3A)。
为了研究m6A和m5C相关的lncRNAs在CRC的TME中的作用,作者用CIBERSORT算法分析了这两种亚型与每个CRC样本的22种人类免疫细胞亚群之间的关系(图3B-F)。此外,作者通过ESTIMATE软件包评估了两个亚型的TME评分(基质评分、免疫评分和估计评分)。较高的基质分数或免疫分数代表TME中基质细胞或免疫细胞的相对含量较高,而估计分数表示TME中基质分数或免疫分数的聚集情况。结果显示,A组与基质分数、免疫分数和估计分数显著相关(图3G-I)。
构建与m6A和m5C相关的lncRNA预后特征
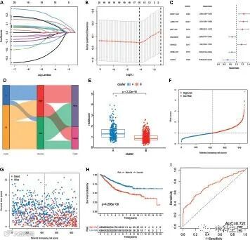
为了进一步探讨m6A和m5C相关lncRNAs在CRC中的预后价值,作者对这m6A和m5C相关lncRNAs进行了LASSO Cox回归和多变量Cox比例危险回归分析,以进一步选择一个稳健有效的风险模型来预测预后。通过LASSO回归分析(图4A)和部分似然偏差(图4B)筛选出预后相关的lncRNAs。随后,作者根据AIC值对这预后相关的lncRNAs进行多变量Cox回归分析,最终得到7个lncRNAs(图4C)。根据m6A和m5C相关预后lncRNAs的回归系数和表达水平,计算出训练集中每个病人的风险分数。用于构建高风险组和低风险组风险评分的八个基因的表达水平。分数低于风险评分中位数的患者被归入低风险组,而分数大于风险评分中位数的患者被分配到高风险组。与B亚型相比,A亚型显示出明显的风险得分增加。两个亚型和两个风险亚组的患者分布情况见图4D、E。基于签名的风险分布图显示,生存时间减少,而死亡率随着风险分数的增加而增加(图4F、G)。生存分析显示,低风险评分组患者的预后好于高风险评分组(对数秩检验,P值<0.001;图4H)。此外,随时间变化的ROC曲线显示,训练集的AUC为0.721(图4I)。
为了验证该签名的预后性能,作者计算了整个TCGA集的风险分数(图5A)。根据与训练集相同的公式,将患者分层为高风险或低风险组。生存分析显示,与高风险组相比,低风险组的预后明显更好(log-rank;p值<0.05;图5C),ROC的AUC大于0.7(图5D),表明该签名具有预测CRC患者生存的出色能力。
预后特征的临床相关性分析和分层分析
为了研究签名与CRC临床病理特征的关联,作者确定了标志物与CRC不同临床特征(年龄、性别、肿瘤位置、TNM分期、KRAS突变和BRAF突变)之间的相关性。T3-4期、N1-3期、M1期和III-IV期亚组的风险得分明显高于T0-2期、N0、M0和I-II期亚组(P值<0.05;图6A-D)。为了确定该预后特征是否可以独立预测CRC患者的预后,作者将临床特征(年龄、性别、肿瘤位置、TNM分期和KRAS突变)与预后特征的风险分值结合起来进行单变量和多变量Cox回归分析。如图6E所示。F,GEO组的年龄、TNM分期和风险评分显示出明显的差异,结果与TCGA组的结果一致(图6G,H)。
生物标志物和CSC指数与对化疗药物敏感度之间的关系
作者分析了两种亚型与CSC指数之间的相关性。如图7A、B所示,高危组和低危组的CSC指数有明显差异。特征中不同的CRC亚组应指导临床治疗。因此,作者比较了高风险组和低风险组对常见抗癌药物的敏感性,以确定潜在的CRC治疗模式。高危组的患者可能对顺铂、吉西他滨、拉帕替尼、尼罗替尼和帕唑帕尼敏感,而低危组的患者对紫杉醇更敏感(图7C-H)。在这种情况下,将来有可能采用这些药物来治疗高风险的CRC。
预测存活率的列线图
为了建立一个预测CRC患者预后的定量方法,作者建立了一个提名图来预测CRC患者的3年、5年和10年的OS。在多变量分析中所有重要的变量(年龄、分期和风险评分)都根据算法在列线图中列举出来。诺莫图显示了一个预测生存概率的病人的例子。变量分数相加得到总分,总分线显示在诺莫图的底部,它可以预测3年、5年和10年的OS概率(图8A)。作者对诺莫图模型进行了AUC实验,发现它在预测GEO和TCGA组的3、5和10年的OS时有较高的准确性(图8B,C)。校准曲线描述了GEO和TCGA中预测的3年、5年和10年生存事件与虚拟观察结果之间的预测值(图8D,E)。
扫描二维码
联系我们
ZKSX
微信号|中科生信
知乎|@生信科研人

