摘要
早上好,最近研究咨询多组学的老师日渐增多,但是毕竟不是每一位老师都能承受住多组学(说的就是你转录+蛋白+代谢)的实验和测序费用的,那么有没有一种测序方案既不需要那么多经费又能快速发文呢?今天它来了,这是一篇2021年11月发表在frontiers in immunogy(IF=7.561)的文章(Ref:34671363),作者研究的是慢性子宫内膜炎(CE)引起的子宫内膜菌群紊乱与复发性植入失败(RIF)子宫内膜免疫微环境变化的作用。
背景&方法
背景:慢性子宫内膜炎(Chronic endometis, CE)是子宫内膜的一种持续性炎症。微生物群和免疫系统之间的平衡失调可能导致不适当的免疫反应或过度炎症,然而,子宫内膜微生物群在RIF合并CE患者中的作用机制尚不清楚。
方法:
1、在LH+7(自然周期)或P+5(人工激素周期)收集子宫内膜样本及其分泌物,保存在-20℃;
2、在HiSeq2500平台上进行测序转录组测序;
3、以GRCh38作为参考基因组,通过fastp、bowtie2、HISAT2和StringTie等转录组上游分析计算基因表达TPM矩阵;
4、利用DESeq2包筛选差异基因并利用clusterprofiler包进行GO和KEGG富集分析;
5、CIBERSORT计算22种免疫细胞丰度,ImmunCell网站计算T细胞浸润;
6、使用通用引物341F和806R和NovaSeq6000平台进行16s rRNA测序;
7、利用LEfSe筛选子宫内膜微生物群差异物种,PICRUSt2预测子宫内膜微生物菌群功能,STAMP分析组间差异。
结果
转录组分析
本研究共纳入了112名受试者(包括32个CE和72个非CE)。在计算得到基因表达矩阵之后,利用DESeq2包,以log2FC>1和p <0.05作为阈值筛选差异基因(图1A)。GO和KEGG功能富集分析显示,DEGs主要富集在免疫和炎症相关的功能(图1B)。图1D显示了富集程度最高的20条通路,图1C描述了这些通路的相互作用网络。大多数通路与子宫内膜的炎症和免疫过程有关。
免疫细胞浸润分析
为了进一步探究免疫细胞在子宫内膜的浸润情况,作者使用COBERSORT计算了22种免疫细胞的浸润(图2A)。CD4 T细胞和巨噬细胞的浸润在两组之间有显著性差异(图2B)。作者还使用ImmuCellAI评估了18种T细胞亚型的浸润情况。
微生物菌群分析
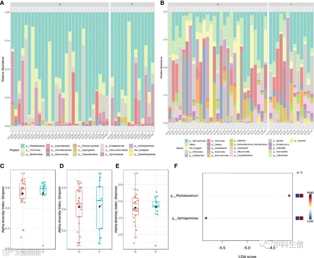
作者对43例患者(14例CE和29例非CE)的子宫内膜微生物菌群进行了16s rRNA测序且具有足够的测序深度。top15门和top20属如图3A,B所示。Simpson计算的子宫内膜微生物菌群α多样性显示,两组在特征水平(图3c)、门水平(图3d)和属水平(图3e)上的物种多样性无显著差异。
根据LEfSe (LDA2≥2)的结果,在CE患者中,根状杆菌和鞘氨单胞菌的丰度显著增加(图3F)。Spearman相关分析采用带有双面备选假设的cort()函数来分析由LEfSe选择的免疫细胞与属之间的关系。与其他方法(如Pearson)相比,Spearman相关分析的归一化计数(基因表达)和成分数据(微生物群相对丰度)表现较好。利用Cytoscape软件将分析结果可视化。
基于Metacyc数据库,利用PICRUST2预测子宫内膜菌群的代谢功能。通过STAMP软件,作者发现CE组主要富集于蔗糖生物合成通路III和蔗糖生物合成通路I(图4A)。
免疫细胞与微生物菌群间的相互作用
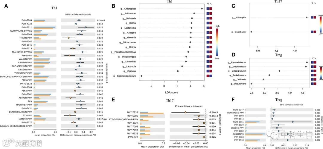
免疫细胞的标记基因来自先前的研究。选择的属与免疫细胞标记基因通过Spearman分析构建相关网络(图4B)。作者发现,Phyllobacterium和Sphingomonas与免疫细胞的关系相似,主要与树突状细胞(DC)、自然杀伤细胞(NK)、iTreg细胞和B细胞呈正相关。这两个属与巨噬细胞呈负相关。
在宿主通路分析中,T细胞相关信号通路占据重要位置。利用ImmuCellAI计算18种T细胞亚型的丰度后,我们分析了在其他研究中报道的几种亚型的相关属,包括Th1, Th17和T regular (Treg)(图5)。Th1丰度高的患者子宫内膜菌群(图5B)在几个糖酵解相关的途径中都是活跃的,包括硫胺素二磷酸生物合成超通路I (thissyn - pwy),还原TCA循环I (P23-PWY),l -天冬氨酸和l -天冬酰胺生物合成(ASPASN-PWY)和嘌呤碱基降解的通路I (P164-PWY)(图5A)。PWY-7332通路在Th17丰度高的患者子宫内膜中高度活跃,是合成脂多糖(LPS)的通路,脂多糖是一种重要的免疫调节剂(图5C, E)。
扫描二维码 联系我们
中科生信
/ 您身边的生信专家

