早!今天小编和大家分享一篇今年4月发表在Front Immunol杂志(IF:7.561)的文章《Construction of a Novel LncRNA Signature Related to Genomic Instability to Predict the Prognosis and Immune Activity of Patients With Hepatocellular Carcinoma》,作者以一个新的角度——基因组不稳定性为切入点,用lncRNA构建了肝细胞癌预后模型。下面我们就一起来看看吧!
背景&方法
背景:
基因组不稳定性(Genomic instability,GI)在包括肝细胞癌在内的各种癌症的发展中起着至关重要的作用。因此,使用与基因组不稳定性相关的lncRNA 来构建 HCC 患者的预后特征是有意义的。
方法:
1. 结合TCGA数据库中的lncRNA表达谱和体细胞突变谱,鉴定GI相关lncRNA(GILncRNA)。
2. 单变量和多变量回归分析获得了与预后相关的GILncRNA并构建GI相关lncRNA特征(GILncSig)。ROC曲线用于评估签名性能。ICGC队列和体外实验用于外部验证。
3. 使用 TIDE、ESTIMATE、pRRophetic 和 ssGSEA 程序比较了高风险组和低风险组之间的免疫治疗效果、肿瘤微环境、化疗药物敏感性(IC50) 和免疫浸润。
研究方法
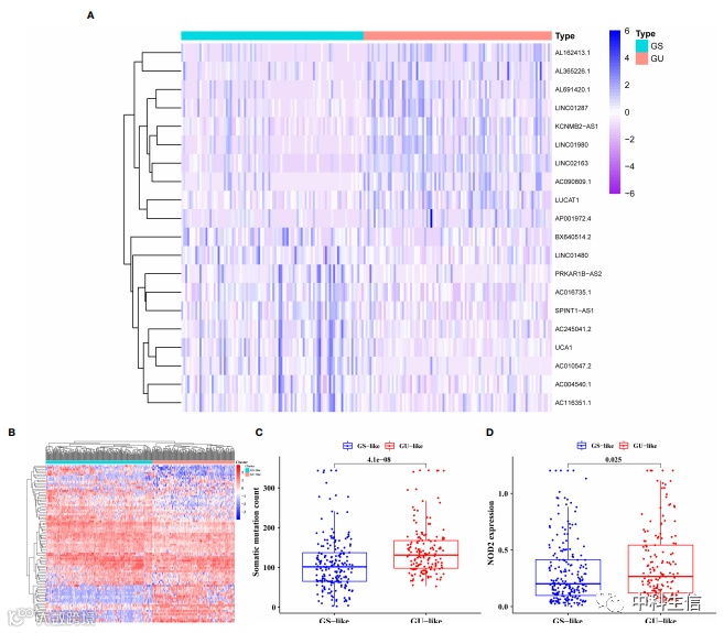
1. 过滤基因组不稳定性相关的 LncRNA
首先整理了TCGA-HCC数据集每位患者的体细胞突变频率,然后将具有最高和最低25% 突变频率的患者分别分配到 GU (n = 93) 和 GS (n = 90) 组。分析GU组和GS组之间的基因表达差异,筛选出88个lncRNA鉴定为基因组不稳定性相关lncRNA(GILncRNA)。验证以确认这 88 个 lncRNA 与 GI 之间的相关性。
2. 构建基因组不稳定性相关的 LncRNA 模型
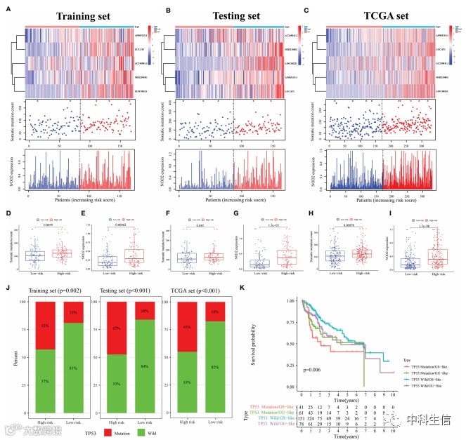
将患者以 1:1 的比例随机分为训练集 (n = 172) 和测试集 (n = 171)。使用单变量 Cox 回归分析从训练集中筛选了 13 个与预后相关的 GILncRNA。然后,对上述13个GILncRNA进行多变量Cox回归分析,得到5个GILncRNA的相关系数,最终建立了一个5个lncRNA组成的GILncSig。
3. 基于 TCGA 队列评估和验证 GILncSig
通过绘制生存曲线和 ROC 曲线测试了 GILncSig 的预测性能。
此外,进行了风险模型的突变相关性分析。
然后,对 GILncSig 进行了独立的预后分析。单变量和多变量 Cox 回归分析表明,风险评分和肿瘤分期是 OS、DSS 和 DFS 的独立预测因子。
最后,对包括年龄和肿瘤分级在内的临床因素进行了临床分层分析以评估GILncSig 的适用性。
6.GILncSig 的性能比较和 ICGC Cohort 的验证
为了更直观地验证 GILncSig,将其与一些现有的 HCC 患者预后模型进行了比较。此外,在 ICGC 队列中证实,GILncSig 中 MIR210HG 基因的高表达可以预测 HCC 患者的不良预后。
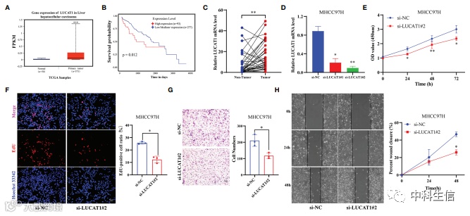
7.LUCAT1 表达与 HCC 预后不良有关
在 GILncSig 中,LUCAT1 是基于回归系数预测不良预后的最重要的 lncRNA。因此,通过实验进一步评估了 LUCAT1 在 HCC 中的功能。
8.探索 GILncSig 的潜在功能和途径
首先绘制了 lncRNA-mRNA 共表达网络。然后,使用 GO 和 KEGG 富集分析发现了可能的功能和途径。
9.GILncSig 与免疫细胞浸润和免疫检查点的关联
接下来,分析了 GILncSig 与 TCGA-HCC 队列中患者免疫状态的关联。通过 ESTIMATE 算法预测了高风险和低风险组的基质评分、免疫评分和 ESTIMATE 评分。然后,使用 ssGSEA 算法分析了 GILncSig 与 23 个免疫细胞之间的相关性。最后,分析了高风险组和低风险组之间检查点基因表达的差异。
10.GILncSig 预测化疗和免疫治疗反应的疗效
为了评估 GILncSig 对肝癌药物治疗的预测作用,分析了高危和低危人群与常用化疗药物疗效之间的关系。在免疫治疗中,通过 TIDE 评分评估了免疫检查点(PD-1 和 CTLA-4)抑制剂在高风险和低风险人群中的有效性。
小 结
这篇文章思路清晰,逻辑通顺,是典型的预后模型分析思路。另外,有针对性地添加了一些湿实验对分析结果进行验证,提高了分析的深度。
文章的切入角度也比较新颖。心动不如行动,有想法的小伙伴快快联系我们哦!!
“一站式”科研服务
微信号|中科生信

