大家上午好!今天小编和大家分享一篇22年10月发表在Journal of Translational Medicine(IF:7.026)杂志的文章《System analysis based on the pyroptosis-related genes identifies GSDMC as a novel therapy target for pancreatic adenocarcinoma》。作者通过生物信息学分析与实验验证的结合,基于焦亡相关基因的系统分析确定GSDMC是胰腺腺癌的新治疗靶点,并为胰腺腺癌的治疗提供新的治疗靶点。
背景:
胰腺腺癌(Pancreatic adenocarcinoma ,PAAD)是消化道最常见的恶性肿瘤之一。焦亡(Pyroptosis)是一种新发现的程序性细胞死亡,与肿瘤预后高度相关。然而,焦亡在PAAD中的预后价值尚不清楚。
方法:
1.“DESeq2”R包用于鉴定正常胰腺样本和PAAD样本之间不同表达的焦亡相关基因。
2.基于单变量Cox和最小绝对收缩和选择运算符(LASSO)Cox回归分析在TCGA队列中建立了预后模型。
3.采用单因素独立预后分析和多因素独立预后分析,确定风险评分是否可以作为独立预后因素预测PAAD患者的临床病理特征。
4.列线图用于预测PAAD患者的生存概率。
5.采用R包“pRRophetic”计算高低危组各样本的药敏性。使用ESTIMATE算法研究了肿瘤免疫浸润。
6.通过Western,CCK8,EdU染色,伤口愈合实验,伤口愈合实验研究敲低GSDMC对细胞增殖,迁移的影响。
技术路线:

研究结果:
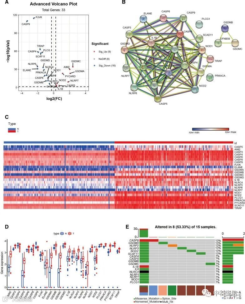
1 PAAD中差异表达焦亡相关基因的鉴定
“DESeq2”包用于鉴定178个PAAD样本和167个正常样本中差异表达的焦亡相关基因。构建蛋白质-蛋白质相互作用(PPI)网络显示了焦亡相关基因的相互作用。展示差异表达焦亡相关基因的热图和箱线图。TCGA队列中观察到许多差异表达焦亡相关基因的突变。

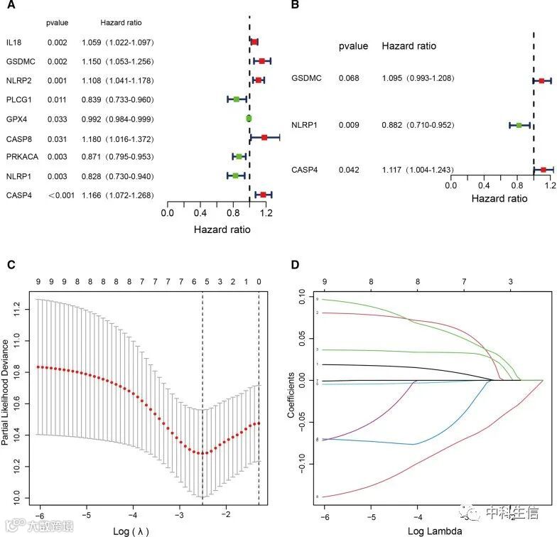
2 基于焦亡相关基因的训练集预后模型构建
我们利用单变量Cox回归分析筛选出9个P<0.05的焦亡相关基因,包括5个潜在风险基因(IL2,GSDMC,NLRP8,CASP4和CASP1)和4个潜在保护基因(PLCG1,GPX4,PRKACA和NLRP1)。使用IL18,CASP4,NLRP1,NLRP2和GSDMC通过LASSO回归构建了预后焦亡相关模型。最后,我们进行了多因素Cox回归分析,确定了3个焦亡相关基因(GSDMC,NLRP8,CASP4)。

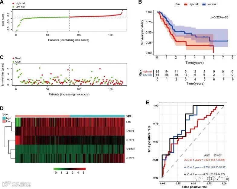
3 TCGA队列中风险模型的构建
我们根据中位风险评分的阈值将170名患者分为高风险组(n = 85)和低风险组(n = 85),与低危组相比,高危组死亡率较高,生存时间更短。Kaplan Meier 曲线显示,与低危组相比,高危组患者预后较差。ROC曲线验证了焦亡相关基因标记可能有助于预测PAAD预后且模型具有很高的准确性。

4 预测胰腺癌患者的生存概率
建立了一个结合年龄、性别、N、T和风险评分的列线图,可用于准确预测PAAD患者的OS。

5 筛选的PAAD治疗药物
使用pRRophetic算法根据PAAD患者癌症药物敏感性基因组学(GDSC)数据库中可用的半最大抑制浓度(IC50)来估计对化疗的反应。这四种小分子化合物在高风险组和低风险组之间的P值最低,可能是潜在的PAAD治疗剂。

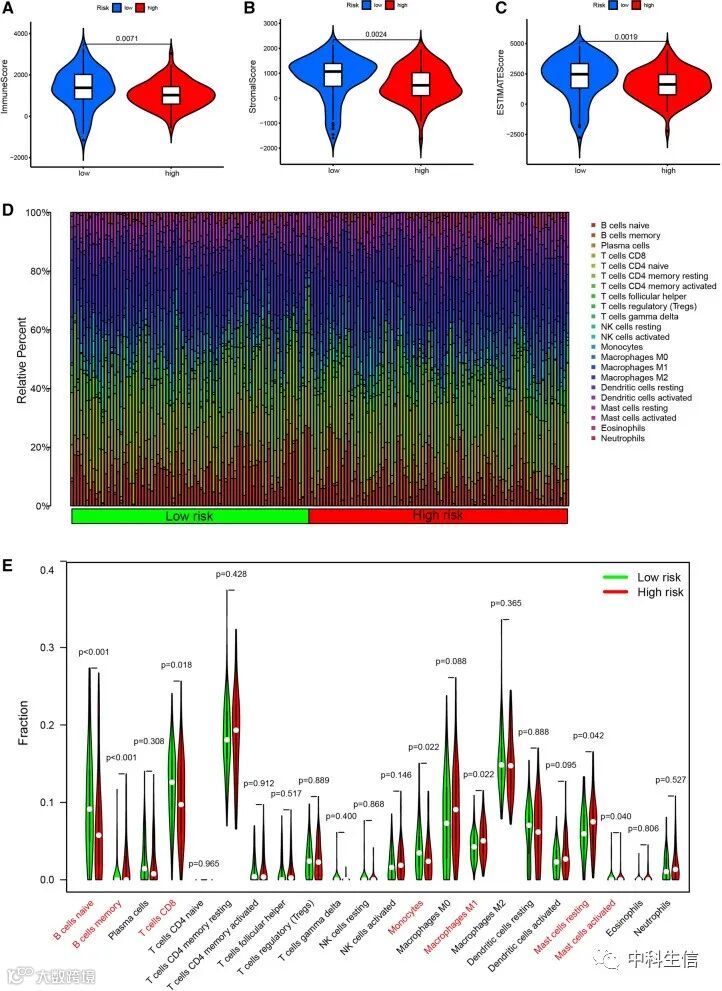
6 肿瘤微环境与免疫细胞浸润分析
结合免疫评分、基质评分和ESTIMATE评分来分析这些评分与风险评分的关联。使用CIBERSORT算法计算PAAD患者中22种免疫细胞亚型的比例以及高危和低危人群免疫细胞浸润的相对比例。

7 敲低GSDMC抑制PAAD细胞增殖和迁移
设计了两种siRNA(GSDMC-1,GSDMC-2)来沉默PANC-1和CFPAC-1细胞中的GSDMC表达。蛋白质印迹表明,在PANC-1和CFPAC-1细胞中,敲低GSDMC,降低了Vimentin和Ki-67,但增加了E-cadherin的表达。通过CCK8,集落形成测定,EdU,侵袭实验和伤口愈合实验检测发现敲低GSDMC的表达可以抑制PAAD中的细胞增殖、迁移和侵袭。



