背景:
方法:
数据下载,从TCGA数据库下载泛癌肿瘤数据,CCLE下载肿瘤细胞株RNA-seq数据,正常组织数据来自GTEx数据集;
cBioPortal分析E2F6在泛癌中基因组改变频率,利用ComPPI分析与E2F6蛋白互相作用的蛋白;
E2F6单细胞数据分析,使用TISCH对E2F6在各种类型的泛癌细胞中的表达水平进行分析;
E2F6的预后分析,利用单变量和多变量Cox回归分析E2F6的表达与无病期(DFI)、总生存期(OS)、无进展期(PFI)和疾病特异性生存期(DSS)的相关性;
E2F6的差异基因表达,根据E2F6表达高低,将样本前30%和后30%分为高表达组(E2F6高)和低表达组(E2F6低),利用R包“limma”对E2F6高和E2F6低进行差异分表达分析,得到DEGs;“clusterProfiler”包对DEGs进行NES和FDR分析;
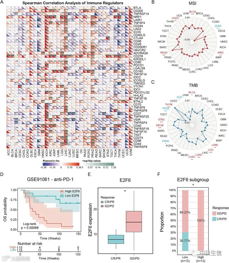
免疫细胞浸润分析,采用spearman相关性分析E2F6的表达水平与免疫细胞之间的相关性;
免疫治疗预测分析,通过对33例肿瘤中常见生物标志物进行spearman相关性分析;
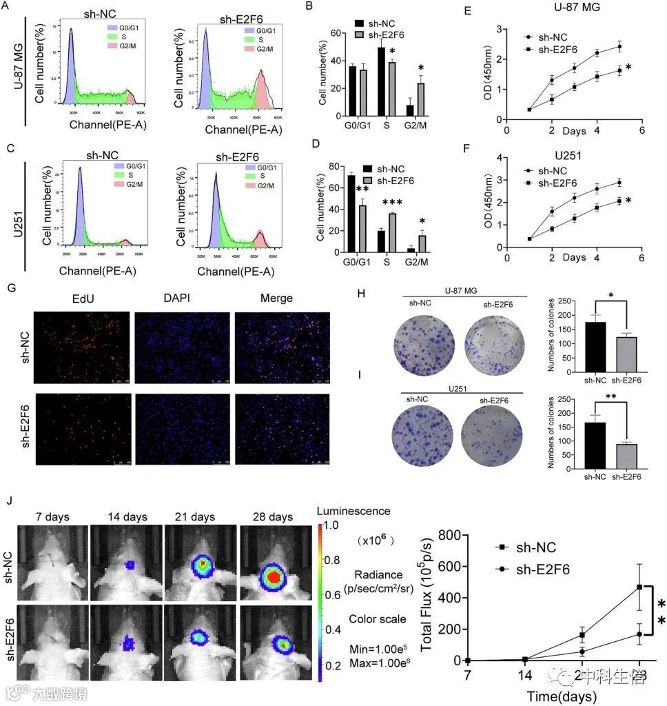
细胞培养,对U87MG和U251细胞,E2F6进行敲除质粒实验,然后进行western blots实验;
细胞周期分析,通过FlowJo软件进行细胞周期数据分析;利用CCK-8计数试剂盒和酶标仪进行细胞计数;
细胞增殖实验和细胞群落形成实验;
小鼠颅内肿瘤移植模型;
研究结果:

E2F6在泛癌中的单细胞分析

E2F6的预后分析

泛癌组织中E2F6的DEGs进行GSEA分析

E2F6在肿瘤细胞增殖中的作用

免疫细胞浸润分析

E2F6与免疫调节因子、微卫星不稳定性(MSI)和肿瘤突变负荷(TMB)的关系
E2F6在肿瘤免疫治疗中的预测作用



