搜索
首页
大数快讯
大数活动
服务超市
文章专题
出海平台
流量密码
出海蓝图
产业赛道
物流仓储
跨境支付
选品策略
实操手册
报告
跨企查
百科
导航
知识体系
工具箱
更多
找货源
跨境招聘
DeepSeek
首页
>
结合网络药理学和生物信息学探索并实验验证补阳还五汤对脑梗死后糖酵解和血管生成的调节作用
>
结合网络药理学和生物信息学探索并实验验证补阳还五汤对脑梗死后糖酵解和血管生成的调节作用
中科生信
2023-10-10
2
导读:摘要民族药理学意义:促进脑梗(CI)后脑血液循环的恢复是一项重要的干预措施。补阳还五汤(BHD)是治疗脑梗塞
摘要
民族药理学意义
:促进脑梗(
CI
)后脑血液循环的恢复是一项重要的干预措施。
补阳还五汤
(
BHD
)是治疗脑梗塞的经典处方,可促进血管生成。
CI
后缺血区域细胞的细胞质糖酵解可能被高度激活,以维持缺氧状态下的代谢
活动
。从长期维持
CI
后缺血区糖酵解代谢的
角度
来看,这可能有利于促进血管生成,维持神经胶质细胞的活化和神经元的存活。在此背景下,
lncRNA
和
miRNA
与
mRNA
的调控关系值得关注。挖掘
RNA
之间的竞争性结合关系将有助于筛选
CI
后的关键基因靶点。本研究利用网络药理学和生物信息学构建了
ceRNA
网络,筛选了关键靶点,并探讨了
BHD
介导的
CI
调控过程中糖酵解对血管生成的影响。
研究目的
本研究旨在探讨
BHD
在
CI
中调控糖酵解后对血管生成的影响。
材料和方法
根据我们研究团队确定的
21
种
BHD
活性成分,我们进行了网络药理学研究。从
GeneCards
、
CTD
和
OMIM
数据库中筛选出可调控
CI
后糖酵解和血管生成的
BHD
靶点。从
GEO
数据库中检索了与
CI
相关的数据集,并筛选了差异表达的
lncRNA
和
miRNA
。利用
miRcode
、
miRDB
、
TargetScan
、
miRWalk
和
TransmiR v2.0
数据库筛选并整理了
LncRNA-miRNA-mRNA/TF
靶向关系。使用
Cytoscape
构建了
lncRNA-miRNA-mRNA/TF ceRNA
网络。通过
BioGPS
筛选出网络中的关键
mRNA/TF
并
进行富集分析。然后进行动物实验来验证一些关键
mRNA/TFs
和富集信号通路。
结果
PFKFB3
和其他基因可能有助于通过
AMPK
和其他信号通路调控糖酵解和血管生成。
BHD
的抗
CI
作用可能包括维持缺血皮质中
AMPK
和
PFKFB3
等基因的活化、维持脑组织中适度的糖酵解水平以及促进血管生成。
结论
BHD
可通过多种途径和靶点调节糖酵解并促进
CI
后的血管生成,其中
AMPK
信号通路的激活可能是重要的靶点。
关键词
血管生成;
补阳还五汤
;脑梗;糖酵解;中药
结果详解
Fig 1
:本研究的图形摘要。
Fig 2
:化合物的分子结构。
Fig 3
:网络药理学结果。
BHD
作用靶点
-
脑梗
-
糖酵解重编程
-
血管生成的维恩图
(左);
BHD
汤剂主要活性成分的作用靶点图
(右)。
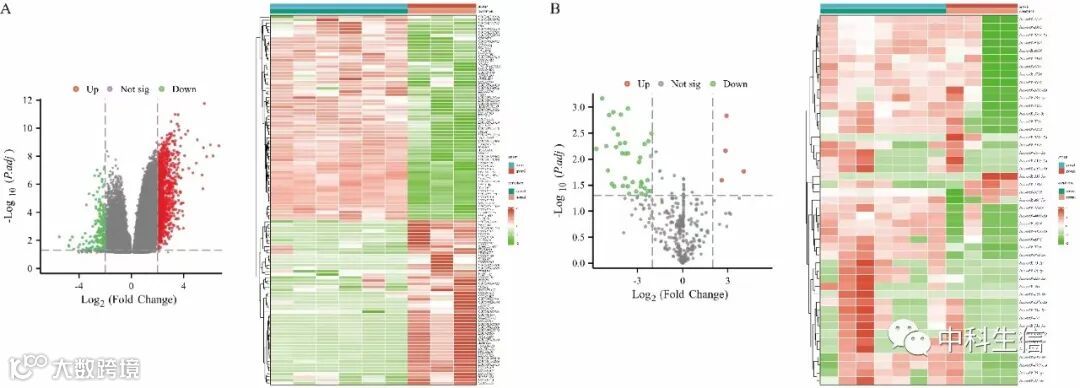
Fig 4
:生物信息学挖掘结果。
(A)
差异表达的
lncRNA
火山图和聚类热图;
(B)
差异表达的
miRNA
火山图和聚类热图。
Fig 5
:整合网络药理学和
lncRNA-miRNA-mRNA/TF
转录调控的
ceRNA
网络。
注:绿色代表
lncRNAs
;红色代表
miRNAs
;紫色代表
mRNA
;黄色代表
TF
(
transcription factor
)。
Fig
6
:蛋白质相互作用和核心靶点筛选。
mRNA/TF
蛋白相互作用图(左);
BioGPS
脑组织定位
mRNA
和
TF
(右)。
注:颜色越红,对应度值越高。
Fig
7
:
GO
功能和
KEGG
通路富集分析。
Fig
8
:
(A)
成分
-
目标
-
途径图;
(B-I)
大分子对接图。
注:
(B) Calycosin & PFKFB3. (C) Formononetin & PFKFB3. (D) Acetylglycitin & ALDH2. (E) Calycosin & ALDH2. (F) Calycosin_7_glucoside & ALDH2. (G) Formononetin & ALDH2. (H) Galloylpaeoniflorin & ALDH2. (I) Ligustilide & ALDH2.
Fig
9
:
体外行为学结果及
TTC
染色。
(A)
造模前各组小鼠体重
(
每组
n=10
只
)
。
(B) mNSS
评分
(
每组
n=10
只
)
。
(C) TTC
染色及缺血
体积
(
每组
n=3
只
)
。
注:
*
与模型组比较,
P
<
0.05
。
**
与模型组比较,
P
<
0.01
。
***
与模型组比较,
P
<
0.001
。
****
与模型组比较,
P
<
0.0001
,下同。
Fig
10
:
(A)
激光斑点成像。
MCAO
模型各组小鼠血流量变化
(n=3
,每组
800
只
)
。
(B)
HE
染色。
MCAO
造模
7d
后各组小鼠脑组织
(200
×
)
。
Fig
11
:
CD31/KI67
的免疫荧光观察
(n=10
或
3)
。
(A)
SHAM
;
(B) MODEL
;
(C) L-BHD
;
(D) H-BHD
;
(E) NBP.
Fig
12
:
PFKFB3/CD31
的免疫荧光观察
(n=10
或
3)
。
(A)
SHAM
;
(B) MODEL
;
(C) L-BHD
;
(D) H-BHD
;
(E) NBP.
Fig
13
:
ALDH2/VWF
的免疫荧光观察
(n=10
或
3)
。
(A)
SHAM
;
(B) MODEL
;
(C) L-BHD
;
(D) H-BHD
;
(E) NBP.
Fig 14
:
RT-qPCR
结果。小鼠造模手术后
7
天
(n = 3)
。
Fig 1
5
:
Western blotting
结果。小鼠造模手术后
7
天
(n = 3)
。
注:
S: SHAM, M: MODEL, L: L-BHD, H: H-BHD, N: NBP
。
Fig 1
6
:
BHD
的机制是通过
AMPK
途径维持糖酵解促进血管生成。
【声明】内容源于网络
0
0
中科生信
中科生信是一家专业从事生物技术服务的公司,提供生物医学领域的定制化数据分析服务。公司业务有:二代测序平台、数据库搭建技术、测序个性化分析平台、以及生信分析定制化服务!致力于为客户提供“一站式”科研服务。
内容
580
粉丝
0
关注
在线咨询
中科生信
中科生信是一家专业从事生物技术服务的公司,提供生物医学领域的定制化数据分析服务。公司业务有:二代测序平台、数据库搭建技术、测序个性化分析平台、以及生信分析定制化服务!致力于为客户提供“一站式”科研服务。
总阅读
1.1k
粉丝
0
内容
580
在线咨询
关注