摘
要
Abstract
Perseverance Prevails
早上好,今天小编分享的是一篇2021年12月发表在ANNALS of TRANSLATIONAL MEDOCINE(IF=3.932)的文章(Ref=35071453),本研究旨在基于非编码RNA,筛选差异表达lncRNAs,预测lncRNA靶基因。进一步明确了lncRNAs的潜在功能,从而探索脑卒中的潜在生物标志物和治疗靶点。
背景&方法
背景:近年来,中风已成为国内患者的第一大死因。缺血性中风占所有中风的70% ~ 85%。目前,急性缺血性脑卒中唯一的标准治疗方法是在症状出现后3 ~ 4.5小时内静脉溶栓并使用静脉组织型纤溶酶原激活剂机械取栓。然而,静脉组织型纤溶酶原激活剂溶栓治疗时间窗窄,促使研究者寻求新的治疗策略和药物。
方法:
1、在GEO数据库下载脑卒中和健康受试者的全血lncRNA测序数据(GSE102541和GSE1402);
2、利用R包limma筛选差异lncRNA;
3、在StarBase数据库中预测lncRNA的靶基因;
4、在DAVID数据库进行GO富集分析;
5、在差异最显著的lncRNAs进行主成分分析。
结果
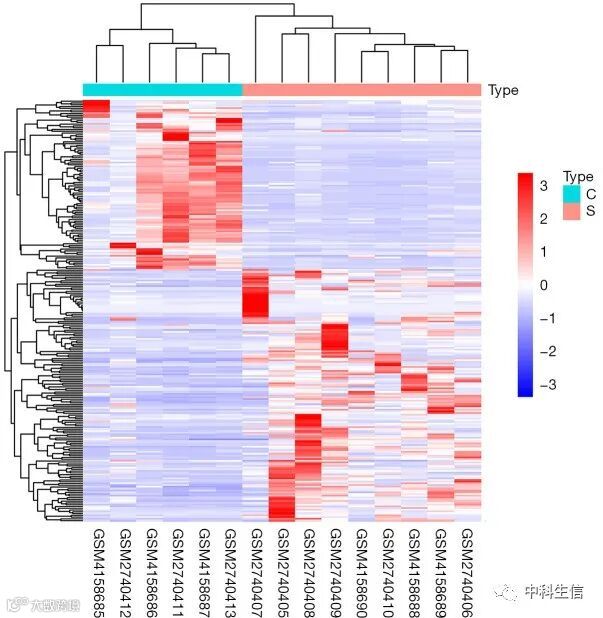
筛选差异lncRNAs
本研究从9份脑卒中和6份健康对照全血样本中共筛选了239个差异lncRNAs。结果显示146个lncRNA上调,93个lncRNA下调(图1)。根据|log2FC|,筛选出最显著的前10个lncRNA。上调的lncRNA分别为LINC02334、TARID、MRGPRF-AS1、CAI2、LINC00189、TUG1和RNF5P1。下调的lncRNA分别为AC005180.2、ADAMTS9-AS1和AC036108.3(图2)。
相关分析
选取差异最显著的10个lncRNA进行相关性分析。下调lncRNA与上调lncRNA呈显著正相关。AC005180.2、ADAMTS9-AS1和AC036108.3之间存在较强的相关性。同时TARID、MRGPRF-AS1、LINC02334与TUG1之间存在较强的相关性(图3)。从图4的相关网络图可以看出,CAI2、LINC00189和RNF5P1处于相关网络的核心位置,说明它们可能是脑卒中发病的关键lncRNA。
靶基因预测
在StarBase 数据库预测差异lncRNAs的靶基因,mRNA与lncRNA之间的关系如图5桑葚图所示。
GO富集分析
在DAVID数据库进行GO富集分析,结果显示靶基因主要富集到肌肉收缩、RNA聚合酶II启动子转录正调控、肌肉结构成分、局灶粘附和内皮细胞趋化性相关的生物学功能。与此同时,肌动蛋白结合、肌动蛋白细胞骨架、肌动蛋白纤维结合、血脂调节、平滑肌收缩正调控、骨骼肌细胞分化相关基因表达显著增加。
主成分分析
主成分分析显示,10个差异显著的lncRNA可以区分脑卒中血样和健康对照血样(图7)。
扫描二维码 联系我们
中科生信
微信号|中科生信
知乎|@生信科研人

