早!今天小编和大家分析一篇23年8月发表在Aging(Albany NY) (IF:5.955)杂志的文章《Unveiling the prognostic significance of SOX5 in esophageal squamous cell carcinoma: a comprehensive bioinformatic and experimental analysis》。作者验证了SOX5及其与SOX5相关的Hub基因(PCNA,RRM2,AURKB,MCM4和MCM7)是ESCC中有意义的关键基因。此外,研究还发现Hub基因的表达与预后和免疫细胞浸润之间存在密切关系。这些发现可能为基于几个潜在的免疫相关靶点的ESCC发生机制提供进一步的理解,此结果还需要未来的临床研究和生物学实验进一步验证。
背景
食管癌(EC)是一种常见且死亡率高的癌症,食管鳞状细胞癌(ESCC)是EC的主要组织学亚型。由于缺乏早期疾病体征,ESCC具有高患病率和高发病率的特点。目前常用的治疗方法是化疗和放疗,但由于复发频繁、分子标志物和治疗选择有限,其预后并不理想。因此,有必要寻找特异的分子标志物来指导ESCC的治疗和预后。
目前ESCC预后标志物的研究已取得重大进展,旨在改善患者的分层、预后预测和治疗结果,多项研究集中于鉴定与 ESCC 预后相关的分子标志物,这些标记包括遗传改变、基因表达谱、蛋白质表达水平和表观遗传修饰。目前各种有希望的预后标志物已被识别,例如特定基因(TP53、EGFR 和 HER2)表达的改变、异常 DNA 甲基化模式和microRNA特征。此外,多个标记物的整合或风险预测模型的开发已被探索,用来提高预后的准确性。高通量技术的使用,如二代测序和基因表达谱,促进了具有潜在临床实用价值的新标记的发现。因此,有必要在大规模患者队列中进一步验证和标准化评估方案,以建立这些标记物的临床实用性,并促进它们转化为常规临床实践,最终形成个性化的治疗策略并改善ESCC患者的结果。
转录因子在细胞和生物体的生命周期中起着重要的调节作用,它们控制遗传信息的转录速率,从而通过特定的DNA序列调节基因表达。SRY相关的高迁移率族蛋白5(SOX5)负责编码维持正常生理功能的HMG-box家族的成员。早期研究发现SOX5与胚胎发育和细胞命运有关。最近研究发现,SOX5失调与癌症相关。SOX5在乳腺癌(BC)细胞系中受到显著调节,并促进BC细胞的生长发育;此外,SOX5促进前列腺癌(PC)转移,并且已经在体内得到验证;更有趣的是,最新研究表明,SOX5通过急性细胞衰老抑制神经胶质瘤进展;同时,SOX5调节Kaposi’s sarcoma相关疱疹病毒感染细胞的生长。以上研究结果均提示SOX5可能在肿瘤中具有特异性功能。
作者使用生物信息学分析确定了SOX5在ESCC中的表达。此外,还对ESCC中SOX5相关的hub基因进行了鉴定和研究,结果表明SOX5及其相关基因可能影响ESCC的恶性进展、预后和免疫浸润。
方法:
1.SOX5的表达与生存分析
2.差异分析
3.ChIP-seq数据分析
4.功能富集分析
5.PPI网络构建
6.Hub基因的选择和分析
7.免疫浸润分析
8.Western blot
9.细胞增殖测定
10.流式细胞术
研究结果
ESCC中SOX5的低表达与生存相关
分析了数据集GSE23400中53个ESCC样本和53个匹配的正常样本中SOX5的表达,结果如图1A所示,与正常组织相比,ESCC肿瘤组织中SOX5表达下调(p=0.028),表明SOX5可能在ESCC中发挥重要作用。
从TCGA-ESCC中筛选出80个ESCC样本。首先,对ESCC中SOX5的表达与生存结果的关系进行了评估(图1B,p=0.0076),结果显示SOX5低表达组的存活时间明显短于高表达组。其次,进行了单因素COX和多因素COX回归模型的分析:在单因素COX分析中,SOX5低表达和性别与ESCC患者的OS显著相关(图1B),在多因素COX分析中,SOX5低表达与ESCC患者的OS显著相关(图1C)。

ESCC中GSEA结果
为了更深入地了解SOX5在ESCC中的生物学功能,对SOX5进行GSEA分析。以TCGA-ESCC队列中SOX5表达的中位数为阈值,将样本分为两组,结果表明,SOX5低表达组主要集中在调节坏死途径、NLRP3炎性小体、角化包膜的形成和PD1信号转导通路(图2A-2D)。

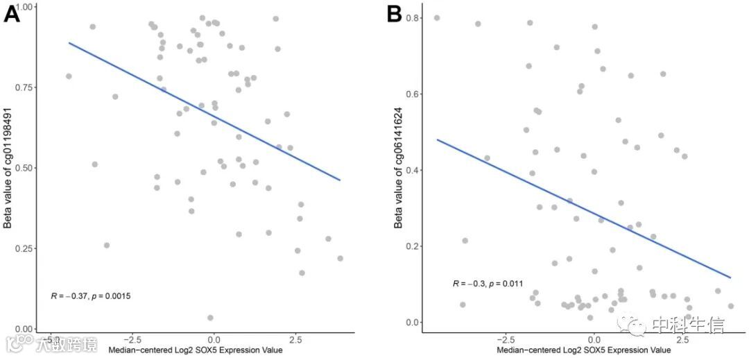
ESCC中SOX5的表达与其甲基化程度呈负相关
为了了解甲基化对SOX5表达的潜在调控作用,从Xena下载了TCGA-ESCC甲基化芯片数据。经过筛选,获得了74个同时具有SOX5的RNA-Seq数据和甲基化数据的ESCC样本,筛选出SOX5基因上的CpG位点,保留了位于启动子区域的CpG位点,得到57个CpG位点。用Pearson相关分析确定SOX5的表达与CpG位点的β值之间的关系。结果显示(图3A、3B)SOX5的表达与两个位点呈负相关:cg01198491(Pearson R=-0.37;p<0.01)和cg06141624(Pearson R=-0.3;p<0.05)。

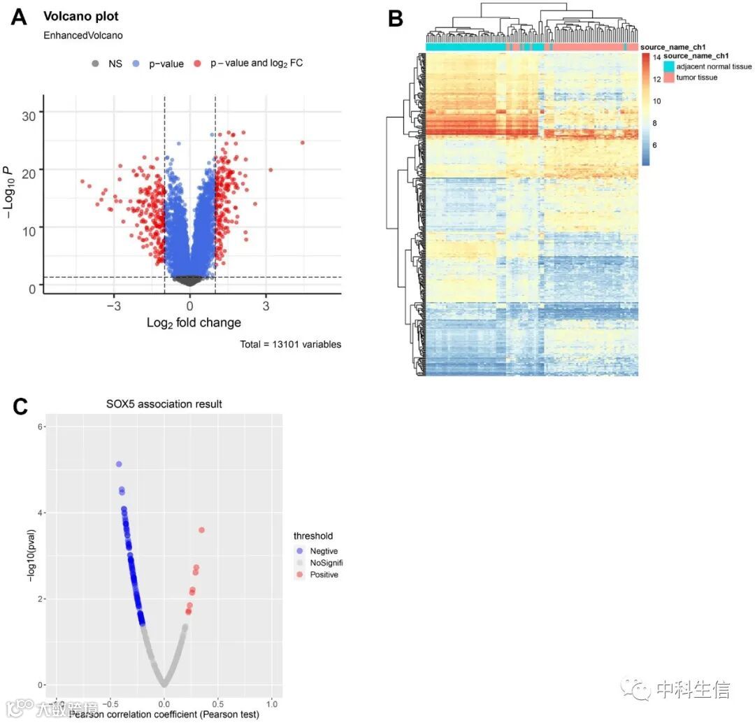
ESCC中DEGs的识别
利用“Limma”包确定了GSE23400数据集中的DEGs(图4A,4B))。通过筛选,共获得187个上调和207个下调的DEGs,结果通过火山图与热图展示。用 Pearson计算DEGs与SOX5的相关性,PCC>0.2,p<0.05,结果显示122个基因与SOX5显著相关(图4C)。

SOX5靶基因的ChIP-seq数据分析
为了进一步探索SOX5的相关基因,利用ChIP-seq数据分析预测SOX5的靶基因,并预测了SOX5的结合位点。从Cistrome DB中分析了 SOX5 ChIP-seq中结合峰的分布,保留TSS上下游1kb范围内的峰,在6324个峰中共有4951个基因被检测到(图5A-5C)。将上述基因与122个显著相关的DEGs取交集,最终获得了28个目的基因(图5D)。且使用DREME(https://memesuite.org/meme/tools/dreme)在线软件预测SOX5结合位点(图5E)。

GO和KEGG富集分析
用GO和KEGG富集方法对28个目的基因进行分析。生物过程(BP)分析中发现DNA复制、有丝分裂细胞周期G1/S转变、细胞周期G1/S转变等基因丰富(图6A);对于分子功能(MF)分析发现,基因主要与作用于DNA的ATP酶活性、解旋酶活性和催化活性(图6B);细胞组分(CC)富集分析表明,基因与纺锤体、染色体区域和有丝分裂纺锤体相关(图6C)。对于KEGG富集分析,基因主要富集在DNA复制、细胞周期和铁凋亡中(图6D)。这些分析均表明,靶基因在ESCC中起着关键作用。

Hub基因确定
通过STRING数据库检测28个目标基因之间的潜在蛋白关系,并构建PPI网络(最小交互作用分数>0.4)(图7A)。接着使用MCC和EPC两种拓扑分析方法,对PPI网络中排名前5的基因进行排序(图7B),结果发现5个Hub基因(PCNA、RRM2、AURKB、MCM4和MCM7)存在交叉。图7C显示了SOX5在Hub基因启动子区域的ChIP-seq。

Hub基因功能富集分析
ESCC中5种Hub基因的表达均显著高于正常组织通路分析结果(图8A),3个Hub基因(PCNA、MCM4和MCM7)与DNA复制和细胞周期途径有关(图8B、8C),这些发现与ESCC致癌的分子途径是一致的,表明Hub基因参与了肿瘤的进展和免疫反应。

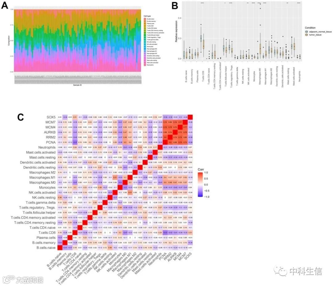
免疫浸润分析
因此,作者研究了Hub基因是否与ESCC中的免疫浸润水平相关。22个免疫细胞的组成(图9A)和免疫细胞在样本中的分布(图9B)揭示了ESCC和免疫细胞渗透之间的重要关系。此外,图9C显示5个Hub基因与Macrophages.M0 和Macrophages.M1的渗透存在显著的正相关。

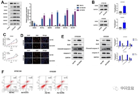
SOX5上调抑制体外培养的ESCC细胞增殖并促进其凋亡
通过对体外培养的ESCC细胞的研究,阐明SOX5和5个Hub基因的表达。Western blot显示,与Het1A细胞相比,SOX5在不同的ESCC细胞系中下调,5个Hub基因均上调(图10A)。此外,SOX5在ESCC细胞系中过表达(图10B)。且SOX5的上调对ESCC细胞的增殖有抑制作用(图10C,10D)。流式细胞仪和Western blot分析显示SOX5诱导KYSE30和KYSE150细胞凋亡(图10E,10F)(*p<0.001,**p<0.01,*p<0.05)。



