背景
肝细胞癌(HCC)占肝癌的大部分,其发病率和死亡率逐年上升。尽管临床管理有所改善,但由于其高复发率和短生存期,仍然存在巨大挑战。CeRNA是一类能够竞争性地结合共享miRNA并在转录后水平上相互交叉调节的ncRNA。在细胞质中,lncRNA和circRNA可以通过共同的miRNA反应元件(MRE)作为miRNA海绵,间接调控下游靶基因。这种基于ceRNA的调节机制已在多种癌症中被发现。ceRNA网络为改善HCC的诊断和治疗提供了新的视角。尽管已发现多种ceRNA与HCC进展相关,但是目前对HCC中ceRNA调控网络的了解仍然非常有限。需要进一步探索来解开相关ceRNA的未知功能和机制。本研究从差异表达的信使RNA(mRNA)出发,逆向预测目标miRNA及其相关的lncRNA和circRNA,然后构建全面的ceRNA网络。应用生物信息学工具分析和讨论关键通路以及关键基因的诊断性能和预后价值。
技术路线

结果
1、HCC组与对照组肝组织样本差异表达基因的鉴定
研究技术路线如图1。从GSE45267数据集中筛选出1807个DEG,其中上调基因846个,下调基因961个(图2A、B)。从GSE101685数据集中获得了999个DEGs,其中包含439个上调基因和560个下调基因(图2C、D)。通过韦恩图,在HCC组织样本和对照组织样本中总共鉴定出327个上调和422个下调的重叠DEGs(图2E)。

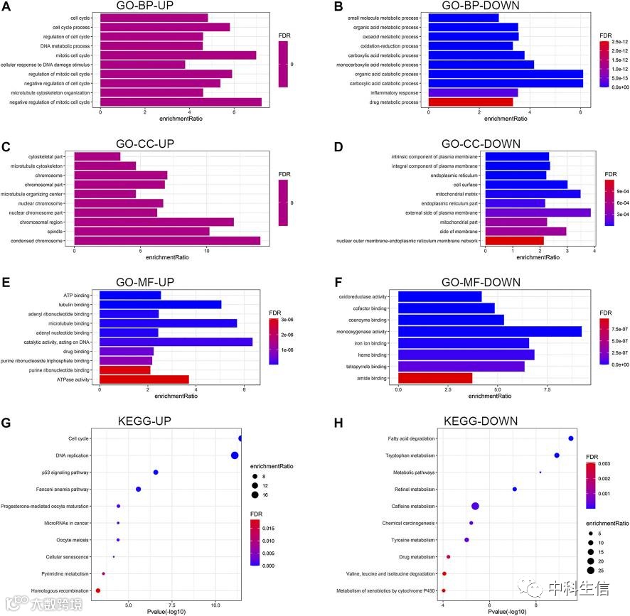
2、上调和下调差异表达基因的功能富集分析
GO和KEGG富集分析结果显示,上调的DEGs主要富集在BP的细胞周期、DNA代谢过程、细胞对DNA损伤刺激的反应、微管细胞骨架组织等方面;细胞成分类别中的浓缩染色体、染色体区域和纺锤体;分子功能类别中的催化活性、微管结合、微管蛋白结合和TP酶活性(图3A、C、E)。对于下调的DEGs主要富集在BP中的炎症反应、氧化还原过程和各种代谢过程;细胞成分类别中的质膜外侧、线粒体基质、细胞表面和膜侧面;分子功能类别中的氧化还原酶活性、单加氧酶活性、血红素结合、铁离子结合和四吡咯结合(图3B、D、F)。上调的DEGs富集的KEGG通路主要包括细胞周期、DNA复制和p53信号通路,而下调的DEGs则与各种代谢途径高度相关(图3G、H)。

3、PPI网络、分子复合物检测分析和Hub基因鉴定
基于STRING数据库和Cytoscape软件构建了由89个节点和178条边组成的PPI网络(图4A)。如图4A所示,STRING数据库中符合过滤设置的大多数基因都被上调。MCODE分析后选择了三个模块(图4B、D、F)。模块1的得分最高为10.167,在细胞周期和DNA复制方面显着富集(图4C)。模块2主要与细胞周期、卵母细胞减数分裂和孕酮介导的卵母细胞成熟相关(图4E)。模块3在细胞周期、卵母细胞减数分裂、p53信号通路和孕酮介导的卵母细胞成熟显著富集(图4G)。模块1中的前十个基因(MCM2、MCM7、MCM4、MCM6、MCM5、MCM3、MCM10、CDC7、CDC6和GINS1)被列为整个网络的枢纽基因,在细胞周期和DNA复制方面富集(表格1;图5A、B)。GEPIA数据库用于验证hub基因的表达。根据结果证实8个中心基因(MCM2、MCM7、MCM4、MCM6、MCM5、MCM3、CDC6和GINS1)具有显着差异表达(图5C-L)。



4、miRNA、lncRNA、circRNA的鉴定以及ceRNA网络的构建
通过搜索miRDB、miRWalk和TargetScan数据库,共预测出与上述8个关键基因相关的199个重叠的上游miRNA(图6A)。根据对应关系,建立了miRNA-mRNA网络(图6B)。这些预测的miRNA的表达数据在OncomiR数据库中获得。结果发现只有15个有显着差异表达(表2)。在上述miRNA的基础上,利用StarBase和LncBase获得了106个常见的lncRNA-miRNA调控对(图7A)。与 GEPIA 的表达数据整合后,筛选出 5 种符合条件的 lncRNA(DLGAP1-AS1、GAS5、LINC00665、TYMSOS 和 ZFAS1)(图 7B–F),对应 5 个 miRNA(hsa-miR-150-5p、hsa-miR-19b-3p、hsa-miR-23b-3p、hsa-miR-26a-5p 和 hsa-miR-651-5p)和 4 个mRNA(CDC6、GINS1、MCM4 和 MCM6)。circBank 数据库揭示了 43701 个 circRNA-mRNA 相互作用。然后,通过整合GSE97332数据集和GSE164803数据集的微阵列数据,选择了 6 个 circRNA(hsa_circ_0003209、hsa_circ_0008128、hsa_circ_0020396、hsa_circ_0030051、hsa_circ_0034049 和 hsa_circ_0082333)(图7G),对应 6 个 miRNA(hsa-miR-10a-5p、hsa-miR-150-5p、hsa-miR-214-5p、hsa-miR-23b-3p、hsa-miR-26a-5p 和 hsa- miR-486-5p)和五种 mRNA(CDC6、GINS1、MCM4、MCM6 和 MCM7)。lncRNA/circRNA-miRNA-mRNA调控关系如Sankey图(图7H和图7I)。总共5个lncRNA、6个circRNA、8个miRNA和5个mRNA构成了ceRNA网络(图7J)。



5.关键基因在肝细胞癌中的诊断和预后价值
对 ceRNA 网络中的关键基因进行 ROC 曲线分析。结果表明,所有 mRNA、lncRNA、circRNA 和 6 个 miRNA (hsa-miR-10a-5p、hsa-miR-150-5p、hsa-miR-214-5p、hsa-miR-23b-3p、hsa-miR-26a-5p 和 hsa- miR-486-5p)均具有良好的诊断价值(AUC>0.7,p < 0.05)(图8A-D)。Kaplan-Meier 生存分析表明,所有 mRNA、1个 miRNA (hsa-miR-150-5p) 和1个 lncRNA (ZFAS1) 的表达水平与 HCC 患者的不良预后显着相关(p < 0.05 )(图9A-G)。注意到ZFAS1、hsa-miR-150-5p和GINS1形成了具有诊断和预后意义的lncRNA-miRNA-mRNA轴。


6. GINS1基因集富集分析及概念图构建
GSEA分析显示核心基因GINS1与细胞周期、DNA复制、p53信号通路、mTOR信号通路、Notch信号通路、Wnt信号通路等肝癌发生发展密切相关。图10A)。根据我们的结果,lncRNA ZFAS1可以下调hsa-miR-150-5p并上调HCC细胞质中GINS1的表达(图10B)。



