大家上午好!今天小编和大家分享一篇23年7月发表在Journal of Translational Medicine(IF:7.026)杂志的文章《A precise molecular subtyping of ulcerative colitis reveals the immune heterogeneity and predicts clinical drug responses》。作者通过生物信息学分析与临床数据的结合,确定溃疡性结肠炎(UC)的新型分子亚型,并为该病的精准治疗建立临床适用的亚型系统。
背景:
溃疡性结肠炎(UC)是炎症性肠病(IBD)的两种类型之一,其特征是从直肠到近端结肠的慢性炎症。然而,由于患者之间的异质性,耐药性、疾病复发和药物的不良反应是导致患者临床疗效不佳的主要因素。这表明,迫切需要阐明UC的亚型分类,以避免混淆治疗。
方法:
研究利用了8个包含357例患者结肠样本的芯片,在UC患者中筛选出了表达异质性和稳定亚型。比较了不同亚型的免疫模式和生物制剂反应,以评估其治疗指导价值。通过功能实验进一步验证了预测价值最高的PRLR和TNFSF13B基因之间的关系。
技术路线:

研究结果:
1 UC异质性的鉴定
为了确保样本质量,样本在纳入前进行了筛选,PCA表明了每个数据集中样本的分布。对于GSE87466,纳入了87个病变组织,对于GSE107499,只包括病理样本,对于GSE75214,纳入了处于疾病活动状态的组织。随后,去除3个数据集之间的批次效应。我们进一步证明,纳入的样本(n=208)确实与排除的样本有所区别。总之,我们纳入的样本在三个数据集中具有可比性且分布均匀。
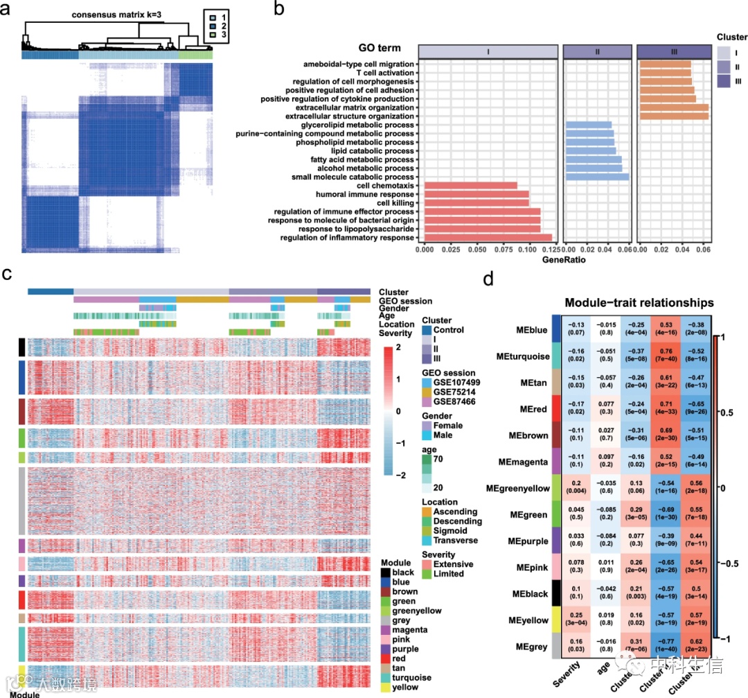
然后,我们进行了所纳入的UC样本之间是否存在明显的异质性的鉴定。对208份入选的UC粘膜组织进行共识聚类,将样本细分为3个亚型。此外,3个亚型之间没有性别、年龄和疾病严重程度的差异,这表明临床特征不能反映分子异质性。
对每个样本的特征基因进行鉴定,与其他亚型相比,亚型I中有95个基因被认为是显著上调的DEGs,亚型II中有2619个基因被认为是上调的DEGs,亚型III中有2704个DEGs被认为是上调的DEGs。另外,从GO富集的生物学过程来看,亚型Ⅰ中的DEGs富集于炎症和抗菌反应,亚型Ⅱ中的DEGs主要参与代谢通路,而亚型Ⅲ中的DEGs富集于免疫和细胞外基质组织。
为了更深入地了解所发现的DEGs,WGCNA被用来分析总共5418个基因和208个UC样本。剔除了3个被视为异常值的样本。将软阈值设为13,识别出13个基因模块。在这三个亚型中,病变位置和内镜下严重程度等各种临床表型没有统计学差异。GO分析进一步确定了每个模块中基因参与的生物学过程,具有统计学意义的基因用三角形标记。黑色、粉色和绿色等模块参与细胞因子与细胞因子受体的相互作用,与亚型III密切相关;红色、绿松石色和棕褐色等模块主要参与代谢途径,与亚型II相关。总之,亚型II和亚型III内存在不同的关键基因模块,表明UC黏膜的异质性。

2 CrossICC确定了UC的三个稳定亚型
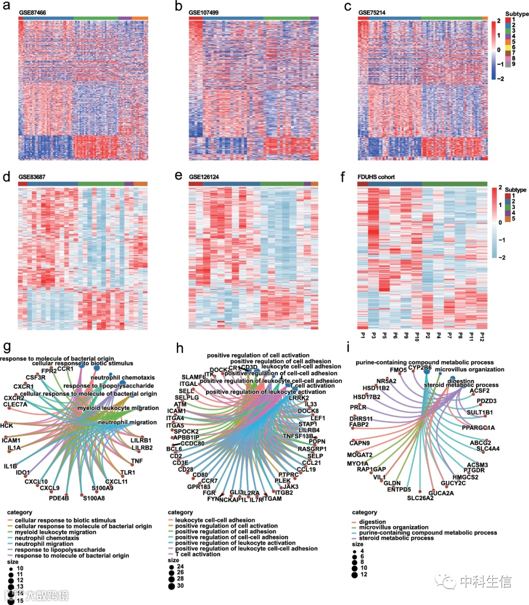
根据上述数据,UC粘膜在转录水平上的异质性已被初步确定。但如WGCNA所示,亚型I的独特性尚未被揭示,这可能归因于去除批次效应后的混杂效应。因此,我们利用CrossICC作为主要的亚型分析策略,提供了一种不依赖于消除批次效应的新方法。在3个数据集中,我们发现了多种亚型及其标记基因,其中亚型1、2和3在每个数据集中稳定存在,而亚型4和5在个别队列中不可靠地缺失。
接下来,CrossICC在两个外部数据集GSE83687和GSE126124上进行了验证,应用了CrossICC得到的所有特征基因(n=540)。结果证实,在外部队列中可以区分亚型1、亚型2和亚型3。此外,为了证明亚型的临床适用性,我们将CrossICC应用于复旦大学附属华山医院(FDUHS)入组的12例患者的RNA-seq结果。我们发现,CrossICC也可以在复旦大学附属华山医院队列中识别出不同的亚型,包括稳定的亚型1、2和3。
此外,各亚型中示例基因的生物过程富集显示,中性粒细胞在亚型1中被激活。亚型2中的标记基因参与了多种免疫细胞的活化途径。此外,亚型3中的标记基因不再参与免疫相关通路。综上所述,我们证明了UC患者中的3种亚型具有明显的特征。

3 3种亚型UC表现出异质性的免疫细胞融合模式
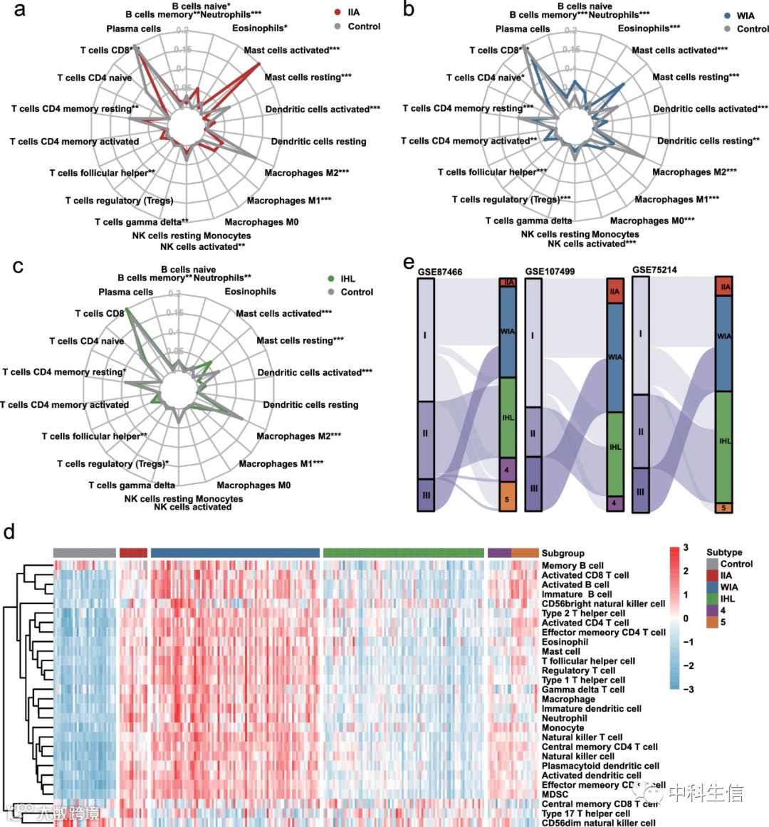
考虑到UC是一种与免疫反应高度相关的疾病,我们想知道免疫细胞浸润是否能再现3种亚型之间的差异。我们应用CIBERSORT评估了各亚型UC中不同免疫细胞的浸润比例。与正常组织相比,在亚型1中观察到中性粒细胞和肥大细胞明显升高,被标记为IIA UC。另一方面,我们注意到亚型2中多种免疫细胞被严重激活,但肥大细胞的比例较小,我们将其标记为WIA UC。有趣的是,亚型3中免疫细胞的分布与正常粘膜相似。因此,亚型3被称为IHL UC。此外,通过ssGSEA对28个免疫细胞基因组进行富集,有力地验证了3种亚型UC中不同的免疫细胞富集模式。
随后,为了整合共识聚类确定的聚类和CrossICC的IIA、WIA和IHL之间的关系,在每个数据集中绘制了Sankey图。值得注意的是,亚型III如期投影到IHL,亚型II稳定地投影到WIA。对于亚型I,投影到IIA、WIA和IHL,以及一些未确定的亚型。因此,共识聚类确定的异质性可以在CrossICC中得到证实,CrossICC确定IHL是一个具有正常免疫微环境的亚型,而IHL的临床影响还需要进一步探讨。

4 IHL对抗TNF或抗整合素治疗反应最佳
为了确保UC的亚型分类具有临床意义,我们重点研究了不同亚型,尤其是IHL亚型和其他免疫激活亚型的临床结局和药物反应的差异。首先,我们比较了IHL和其他亚型的疾病严重程度。有趣的是,局限性和广泛性疾病的分布在两组间无明显差异(P=0.3774),这表明两组间不能通过结肠镜检查进行区分。此外,通过GSE114527的亚型预测,我们还发现IHL和其他亚型对糖皮质激素的反应无明显差异。
因此,关于免疫异质性,包含生物制剂治疗结果的GSE73661和GSE16879被用来评估IIA、WIA和IHL亚型对生物制剂的应答率。值得注意的是,Infiximab和Vedolizumab在IHL中的应答率最高(P=0.044)。此外,关键治疗靶点的富集进一步表明,多个治疗靶点在IIA和WIA中被激活,这可能是这两种亚型治疗反应差的原因。对于GSE16879,还明确显示WIA的英夫利西单抗治疗反应率最差(100%无应答),而IHL的反应率最好(P=0.024)。此外,治疗靶点的富集也显示出相似的结果。值得注意的是,FDUHS队列中对生物制剂有反应的患者也属于IHL,而IIA和WIA亚型没有反应者。此外,在GSE73661和GSE16879中,25-29%的IIA患者出现了药物应答,分子上显示色氨酸代谢途径被激活,但与IIA无应答者具有相同的免疫模式。总之,我们证明IHL亚型UC患者在临床治疗中应受益于生物制剂。

5 PRLR与TNFSF13B的比值可准确预测IHL
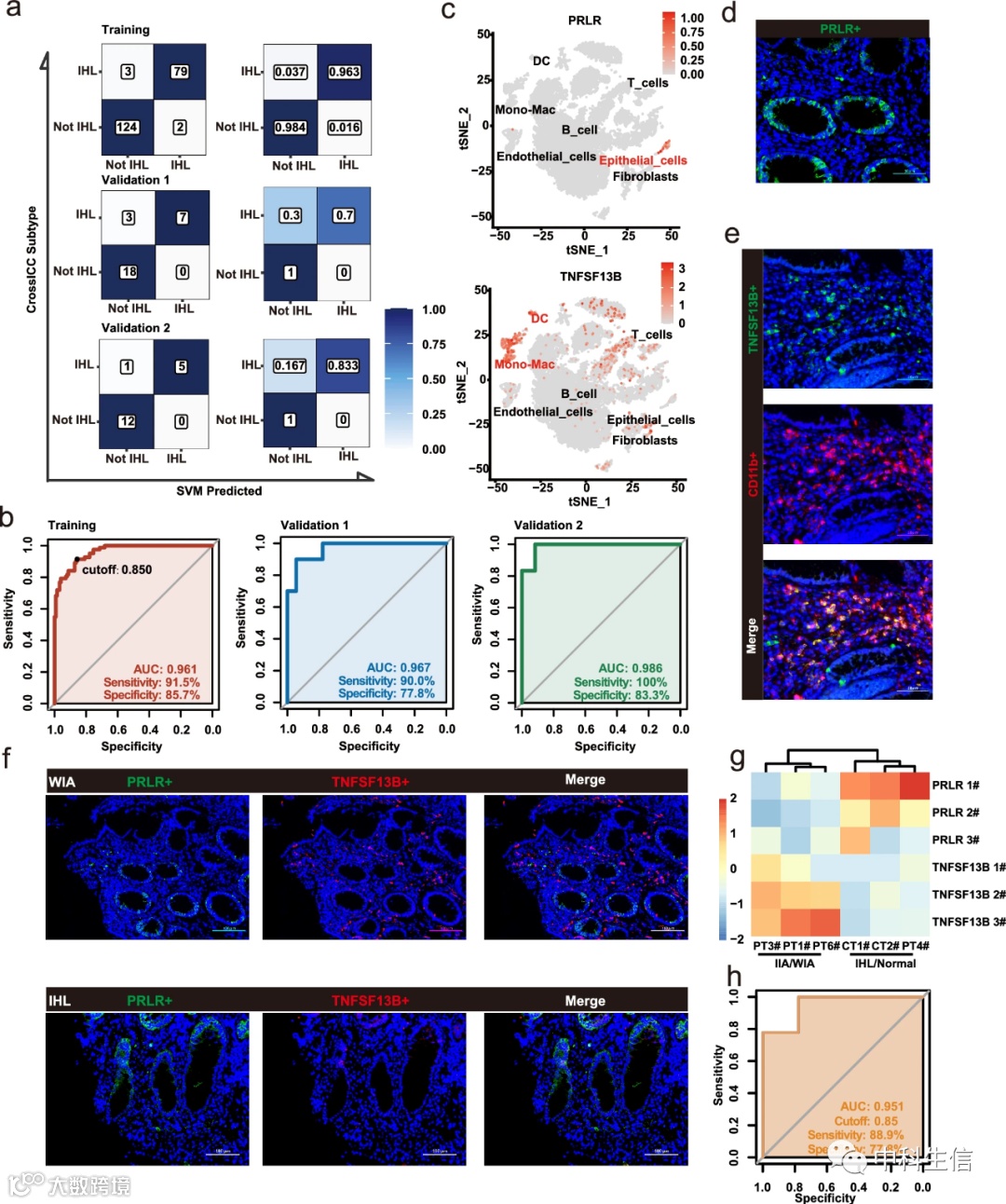
由于IHL亚型患者有望从生物制剂治疗中获益,因此需要识别IHL患者以优化治疗选择。首先将Boruta软件包中的随机森林应用于208个样本作为训练队列,将总共460个非重复性标记基因筛选为108个。其次,应用LASSO回归进一步筛选到16个。此外,公开的scRNA-Seq数据集GSE182270显示了这16个基因的位置。SVM在训练队列中的准确率为97.6%,在验证集GSE83687中的准确率为89.3%,在GSE126124中的准确率为94.4%。同时还显示了真阳性率、假阳性率、真阴性率和假阴性率,这表明剩下的16个基因确实是重要的区分因子。
由于关键问题是在不同批次的样本中寻找一个统一的预测阈值,我们预测两个基因的表达比可能是一个理想的预测特征。首先,我们选择了PRLR、SLC39A5、FGR和TNFSF13B,因为它们的LASSO系数(coef)大于1或小于-1(表1)。在这4个基因中,PRLR或SLC39A5表达量越高,IHL发生的可能性越大(LASSO coef > 1)。相反,TNFSF13B和FGR的高表达代表IHL的可能性较小(LASSO coef <-1)。分别测试了系数大于1和小于-1的两个基因的不同比例组合,包括PRLR/FGR、PRLR/TNFSF13B、SLC39A5/FGR和SLC39A5/TNFSF13B。在这4种组合中,只有PRLR/TNFSF13B在训练集和验证集显示出与16基因SVM模型相当的预测性能(训练群AUC=0.961,验证群GSE83687 AUC=0.967和GSE126124 AUC=0.986)。从训练集中得到的最佳比值设定为0.85时,双基因比值的灵敏度和特异性也得到了显示,这表明PRLR/TNFSF13B的比值可能是判断亚型的有力指标。
为了研究PRLR和TNFSF13B成为亚型鉴定可靠标志物的潜在机制,我们参考了scRNA-seq数据。数据表明,PRLR在上皮细胞中表达,而TNFSF13B主要在单核细胞衍生的髓样细胞中表达,尤其是在GSE182270和GSE150115两个数据集中的巨噬细胞中。免疫荧光分析也显示了这两个基因的位置。此外,GSE150115表明TNFSF13B确实在UC患者的巨噬细胞中以高度异质性的模式表达。为了说明PRLR与TNFSF13B比值的临床实用性,我们应用了FDUHS队列的病理切片,其中包括IIA、WIA、IHL亚型UC患者和2个正常结肠粘膜标本。我们共同染色PRLR和TNFSF13B,并使用免疫荧光法进行观察。然后,在每个切片的3个随机视野下计算两个基因的阳性信号率,共得到18个计算结果,结果显示IHL和IIA亚型之间的IHL/正常和IIA/WIA亚型之间的趋势是矛盾的。重要的是,基于共染免疫荧光的PRLR和TNFSF13B比值在前述的切点值0.85时仍能有效鉴定IHL亚型(AUC=0.951,灵敏度=88.9%,特异性=77.8%)。由此可见,上皮细胞中的PRLR与巨噬细胞中的TNFSF13B之间可能存在相互作用,从而影响UC患者的免疫状态和治疗效果。

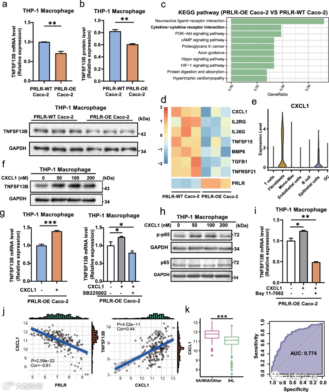
6 上皮细胞PRLR通过CXCL1-NF-κB信号传导抑制巨噬细胞中的TNFSF13B
最后,我们试图探讨上皮细胞中的PRLR与巨噬细胞中的TNFSF13B之间的相互作用,揭示PRLR/TNFSF13B的比值能够识别UC患者的分子亚分类并预测其预后的根本原因。首先,将Caco-2细胞分为过表达型和野生型PRLR,分别用1 μg/mL的LPS刺激48 h。正如预期的那样,PRLR-OE Caco-2细胞培养上清在THP-1细胞中的TNFSF13B表达远低于PRLR-WT Caco-2细胞培养上清,这在mRNA和蛋白水平上都得到了验证。结果表明,上皮细胞中的PRLR与巨噬细胞中的TNFSF13B呈负相关。同时,我们对LPS刺激48 h后的PRLR-WT(n=3)和PRLR-OE(n=3)Caco-2细胞进行了RNA测序。结果显示,与PRLR-WT Caco-2组相比,PRLR-OE Caco-2组细胞因子-细胞因子受体相互作用下调。在参与细胞因子-细胞因子受体相互作用通路的下调基因中,当PRLR-OE Caco-2组与PRLRWT Caco-2组比较时,CXCL1被选中,其折叠变化最大。另外,来自GSE182270的scRNA-seq也证明上皮细胞是CXCL1的两个主要来源之一,而其他细胞因子很少在上皮细胞中表达。同样,额外补充CXCL1,尤其是100 nM,可恢复PRLR-OE Caco-2上清液刺激的THP-1细胞中TNFSF13B的表达水平。此外,使用CXCR2抑制剂SB225002可以消除上述现象,表明PRLR介导的TNFSF13B在THP-1细胞中的下调依赖于CXCL1在Caco-2细胞中分泌的减少。由于之前的研究表明CXCL1可以激活NF-κB信号转导,我们检测了CXCL1处理的THP-1细胞的NF-κB信号转导。与无CXCL1反补的THP-1细胞相比,CXCL1处理的THP-1细胞中磷酸化的NF-κB p65升高。不出所料,NF-KB抑制剂Bay 11-7082可抑制CXCL1诱导的TNFSF13B上调。使用SB225002和Bay 11-7082后,TNFSF13B和NF-κB p65蛋白水平的变化也得到了证实。最后,我们在一组UC患者中观察到PRLR和CXCL1表达呈负相关,但CXCL1和TNFSF13B表达呈正相关。此外,IIA/WIA患者的CXCL1表达高于IHL,且CXCL1在区分IIA/WIA和IHL时具有预测价值(AUC=0.774),这意味着CXCL1具有桥梁作用。综上所述,PRLR介导的上皮细胞CXCL1分泌减少通过CXCR2-NF-KB途径抑制巨噬细胞中TNFSF13B的表达,从而减轻炎症反应。这可以合理解释为什么PRLR/TNFSF13B的比值可以作为UC患者分子亚分类和预后的可靠预测指标。



