大家好!今天小编和大家分享一篇23年9月发表在Journal of Hepatocellular Carcinoma(IF:4.1)杂志的文章《Development and Validation of a Novel Prognosis Model Based on a Panel of Three Immunogenic Cell Death-Related Genes for Non-Cirrhotic Hepatocellular Carcinoma》。本研究旨在利用TCGA数据集探讨免疫原性细胞死亡(immunogenic cell death,ICD)与非肝硬化肝细胞癌(non-cirrhotic hepatocellular carcinoma,NCHCC)预后的相关性,以及NCHCC中ICD相关基因的潜在预后价值。本研究建立了一个由三个基因组成的预后模型,可以帮助预测NCHCC患者的生存,并指导NCHCC药物和分子标记的选择。
-
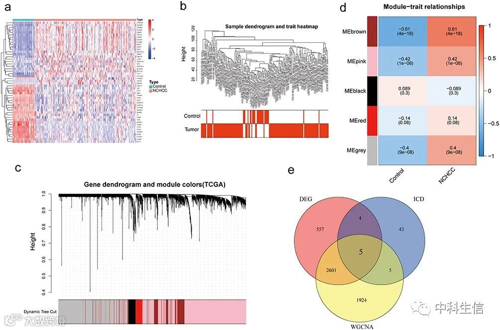
基于Ishak score(≤ 5)于TCGA数据库检索NCHCC及相应癌旁组织基因表达数据,从先前研究获取57个ICD相关基因; -
利用limma鉴定DEGs,并进行GO和KEGG富集分析; -
利用WGCNA鉴定NCHCC表型相关模块基因; -
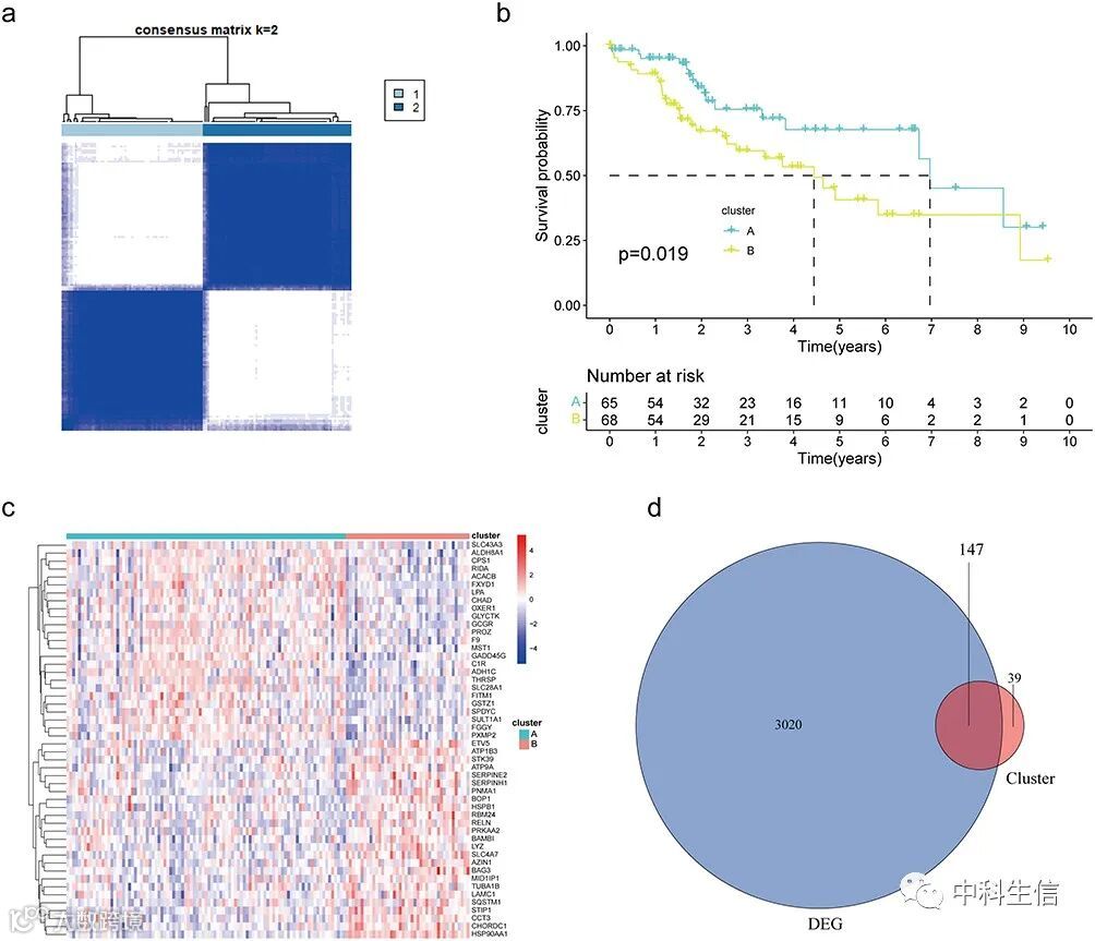
基于ICD相关生物标志物的表达,使用ConsensusClusterPlus包聚类分析135例NCHCC样本,利用limma鉴定不同簇间DEGs; -
利用单变量和多变量COX分析构建预后模型,并绘制K-M和ROC曲线; -
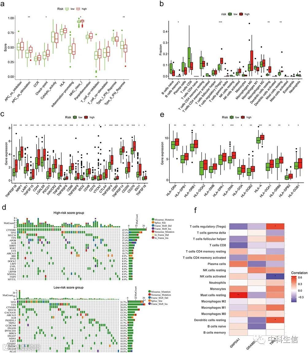
采用“GSVA”R包单样本基因集富集分析(ssGSEA)算法评估每位患者的免疫功能评分,并检测两组免疫检查点的表达情况。使用“reshape2”评估风险评分与免疫检查点之间的相关性,采用CIBERSORT算法评估不同风险组免疫浸润细胞的占比,采用“maftools”分析和可视化基因组数据; -
预测对免疫治疗、化疗和靶向治疗的反应; -
采用单变量和多变量Cox回归分析来估计预后特征对NCHCC队列预后的独立影响; -
构建列线图,并使用“timeROC”和“rmda”R包绘制ROC曲线和校准曲线,以评估nomogram诊断价值; -
免疫组化(IHC)和组织芯片(TMA)分析; -
qPCR、Western Blot、Transwell和Wound Healing分析,以及CCK8试验。

-
NCHCC中DEGs的分析

-
交叉基因的获取

-
预后模型的构建与验证

-
不同风险组人群肿瘤微环境分析

-
NCHCC的药物敏感性预测

-
预后特征的临床价值


-
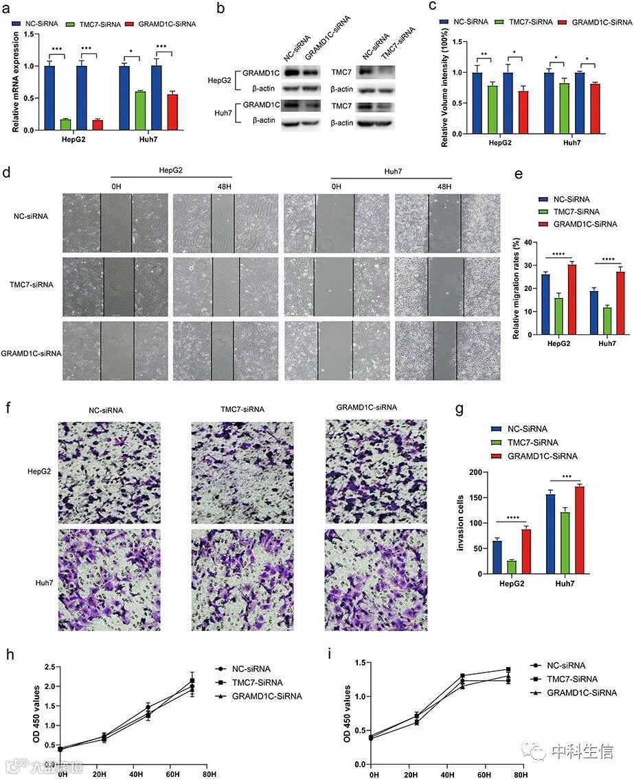
TMC7和GRAMD1C对肝癌细胞恶性生物学行为的影响




