大家上午好!今天小编和大家分享一篇近期发表在EBioMedicine(IF:11.1)杂志的文章《Comprehensive molecular analyses of a TNF family-based signature with regard to prognosis, immune features, and biomarkers for immunotherapy in lung adenocarcinoma》。该研究首次系统地调查了 TNF 家族成员在肺恶性腺瘤中的表达细节和临床意义。此外,使用了来自七个不同队列的1300个 LUAD 病例开发并验证了基于 TNF 家族的预后模型。重要的是,这种新的特征与不同的免疫特征和免疫疗法反应的生物标志物密切相关。该研究结果提供了一个更好的了解 TNF 家族的概况和肺腺癌的临床和免疫学特征。以 TNF 家族为基础的新特征可能成为临床上预后管理和肺腺癌患者靶向免疫治疗的有用工具。
背景:
肿瘤坏死因子(TNF)家族成员在抗肿瘤免疫反应中发挥重要作用,针对这些分子的临床试验正在进行中。然而,TNF 成员在肺恶性腺瘤(LUAD)中的表达模式和临床意义尚未被揭示。本研究旨在探讨 TNF 家族成员在 LUAD 中的基因表达,并构建基于 TNF 家族的预后标签。
方法:
该研究总共收集了来自7个不同队列的1300例 LUAD 病例。使用来自癌症基因组图谱(TCGA)的样品作为训练集,并使用来自5个基因表达综合(GEO)数据集的 RNA 数据和来自102个样品的 qPCR 数据进行验证。同时探讨了该标记的免疫学特性和潜在的免疫治疗反应预测价值。
研究结果:
1、在 TCGA -LUAD 队列中构建基于 TNF 家族的签名
从TCGA数据库中获取临床数据,从而探索出TNF家族基因表达谱。接着用单变量Cox比例风险回归分析方法鉴定TNF家族成员和肺腺癌病人的总生存率之间的关系,发现有17个基因明显跟总生存率有关,其中TNFRSF1A,LTBR和TNFRSF6B为高风险因子,其风险比值大于1,其余14个基因(CD27、EDA2R等)的风险比值小于1。之后,把没有预知意义的基因过滤掉,留下17个基因作进一步分析,再通过筛选出5个基因(TNFRSF6B,TNFRSF13C, TNFRSF14, TNFRSF1A, EDA2R)用COX比例风险模型分析以优化这个模型。

2、在独立队列中验证基于 TNF 家族的签名
为了验证独立队列里的TNF家族的标记的可现性,对5个独立的GEO数据集的每个病人数据计算出风险评分。Kaplan-Meier分析结果发现较高风险组别病人的死亡率较高。

与此同时,为了评估这个五基因标签预测临床 LUAD 患者 OS 的稳健性,我们使用 qRT-PCR 在包括102个 LUAD 冷冻组织样品的独立队列中进一步验证了基于 TNF 家族的标签。使用相同的公式,根据最佳截断点将患者分为两组(图3a)。结果,高危组和低危组之间的死亡率显着不同(图3b)。对早期和晚期 LUAD 患者进行分层分析,以评估签名的预后意义。结果证实,签名可以将患者分为高风险组和低风险组,OS 结果显着不同(图3c和d)。通过风险评分、生存率以及用Kaplan-Meier分析方法做总生存曲线,验证了TNF家族标记分子的预后表现。

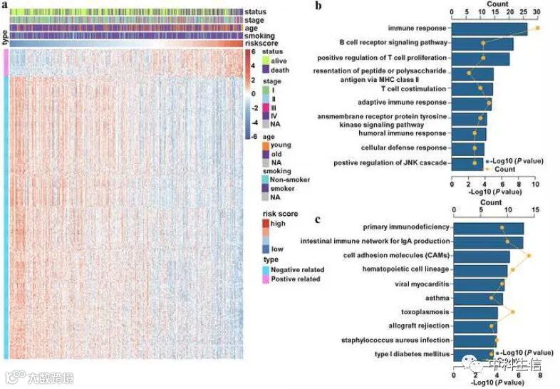
3、鉴定基于 TNF 家族的签名相关的生物学途径
基于 TNF 家族的特征在预测 LUAD 患者 OS 方面的强大分层能力导致我们探索特征相关的生物学途径。我们首先试图确定与风险评分密切相关的基因。如图4a所示,筛选出38个正相关基因和392个负相关基因。然后选择这些显著相关的基因进行 GO 和 KEGG 分析 DAVID。我们发现这些基因更多地参与免疫应答-- t 细胞增殖和共刺激--和其他免疫特异性过程的生物学过程(图4b)。同时,KEGG 分析显示这些基因与初级免疫机能缺陷和其他免疫相关途径更相关(图4c)。

4、基于 TNF 家族特征的免疫细胞浸润和炎症特征
由于TNF家族特征和免疫相关通路之间的密切关系,作者还进行更深入地探索风险评分,因为风险评分与肺腺癌患者的免疫细胞渗透和炎症特征有关。
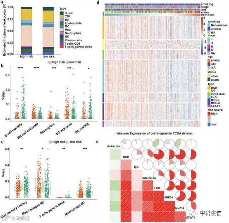
首先,在 TCGA 队列中的每个样品中使用 CIBERSORT 与 LM22来估计免疫细胞浸润。高风险组和低风险组之间不同免疫细胞的分布如图5(a)所示。更具体地说,高危组具有更高的活化的 NK 细胞,嗜中性粒细胞,活化的树突状细胞(dc)和巨噬细胞 M0(图5b和c)。相比之下,低风险组具有更高的记忆 b 细胞,静息 dc,静息 cd4记忆 t 细胞,γδt 细胞和巨噬细胞 M1(图5b和c)。风险评分与免疫细胞浸润之间的密切关系提醒我们 LUAD 中另一个与免疫谱相关的预后标志物FOXM1。因此,比较了签名与 FOXM1的预后价值。研究结果表明,签名在预测 LUAD 患者的 OS 方面表现优于 FOXM1。
为了更好地理解与风险评分相关的炎症活动,我们检查了七组元基因之间的关系。这些差异代表不同的炎症和免疫反应。探索了基于 TNF 家族的标记,并且这些 metagene 的细节显示在图5(d)中。为了验证在表达细节中发现的结果,使用基因组变异分析(GSVA)来模拟7个 metagenes 的相应簇的结果。研究结果显示,风险评分与 HCK,LCK,MHC _I 和 MHC _ II呈负相关(图5e)。

5、免疫治疗反应分析
最后,通过分析风险评分的相关性和一系列广泛使用的生物标志物,探讨TNF家族标志物与免疫治疗反应之间的关系。首先,在高危和低风险群体中计算肿瘤突变负荷、新抗原数量、克隆新抗原数量和亚克隆新抗原数量。

总之,这是对 LUAD 患者中 TNF 家族成员的表达谱和临床意义的首次和最全面的研究。研究还开发和测试了 LUAD 患者的第一个基于 TNF 家族的预后模型。此外,这些发现可能为更好的预后管理和优化 LUAD 患者的相关免疫疗法提供临床上有效的工具。


