早!今天小编和大家分享一篇今年1月发表在OncoImmunology (IF:8.11)杂志的文章《Landscape of cancer-associated fibroblasts identifies the secreted biglycan as a protumor and immunosuppressive factor in triple-negative breast cancer》,作者研究了肿瘤成纤维细胞(CAFs)与肿瘤微环境和免疫细胞的相互作用,过程中还结合了单细胞分析。最后进行了免疫组化和Western Blot实验,最终投到了8+。下面我们就来看看作者的研究思路吧!
摘 要
癌症相关成纤维细胞 (CAF) 对肿瘤微环境重塑至关重要,并与肿瘤进展相关。诸多的证据强调适当的基质细胞对肿瘤的发展至关重要。其中,越来越多的证据表明,作为基质细胞的主要部分,癌症相关成纤维细胞 (CAF)在癌症增殖、进展和侵袭中发挥作用。然而,在三阴性乳腺癌 (TNBC) 中,CAF 与肿瘤细胞和免疫细胞之间的相互作用仍缺乏研究。在这里,我们研究了 CAF 在 TNBC 中的作用及其功能的潜在新介质。
研究结果
基于 CAF 标记的分类器在 TNBC 队列中确定了三个具有不同 CAF 浸润的簇
根据TNBC 中成纤维细胞的相对丰度,将TCGA-TNBC、METABRIC-TNBC 和GSE25066 -TNBC 的样本进行聚类,将患者分为不同的CAF浸润组,即低、中、高浸润。证明了低、中和高 CAF 浸润组中 MCP-counter 和 xCell 分数的上升趋势队列。此外,还比较了 iCAF 和 myCAF 标志物的表达。结果表明,这些组中的样本显示出大量浸润的 CAF。
图1:TCGA-TNBC 队列中 CAF 标记的聚类。
图2:CAF浸润组的成纤维细胞和免疫特征。
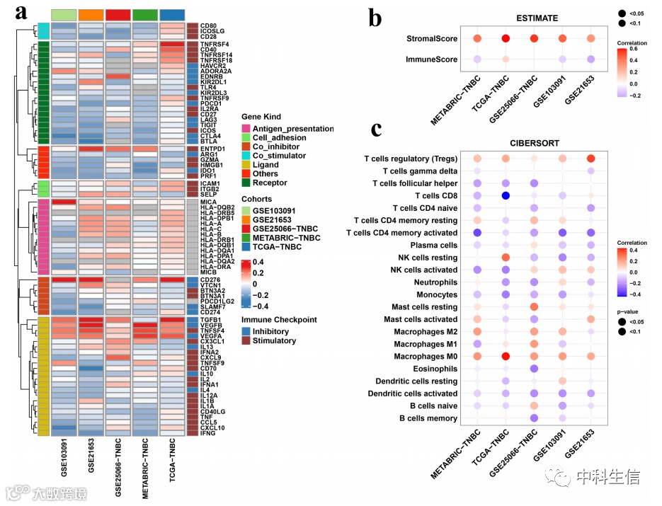
CAFs浸润与免疫特征的相关性
计算了 METABRIC-TNBC、TCGA-TNBC 和GSE25066 -TNBC 队列中不同浸润组(高与低、中与低)之间基因的倍数变化,并显示了免疫相关基因。其次,比较了高浸润组和低浸润组的癌症标志性信号通路的 GSVA 评分。最后评估了CAF 评分与 CIBERSORTx 免疫细胞之间的相关性。
图3:CAF 与标志性信号传导和免疫细胞之间的相关性。
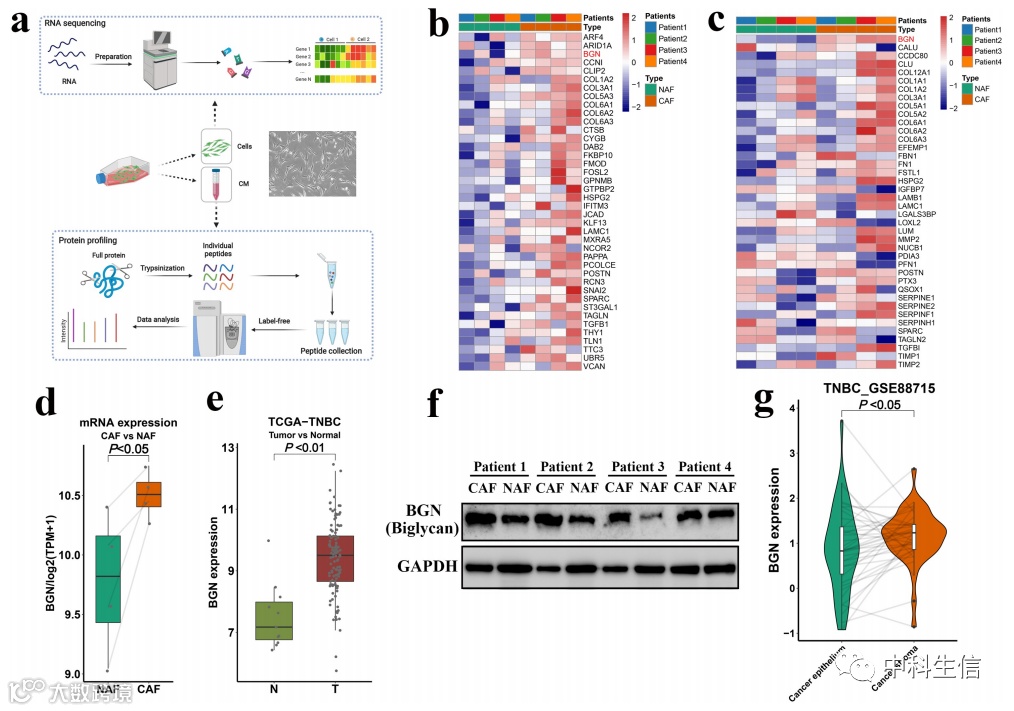
BGN 上调并主要在基质 CAF 中表达
应用RNA测序和无标记质谱来探索NAF和CAF组的转录组表达谱和差异表达基因(DEGs)。与 NAF 相比,BGN 是一种细胞外蛋白,在 CAF 中上调。我们进一步比较了 TCGA-TNBC 队列中的 BGN 水平,并观察到肿瘤组织中 BGN 水平显著升高。最后通过蛋白质印迹进一步验证了我们在蛋白质水平上的结果。为了进一步确认 BGN 在不同肿瘤成分中的表达谱,我们使用显微切割和单细胞测序数据集分析了其表达模式。
为了进一步确认其在 TNBC 中的表达特征,我们试图分析 TNBC scRNA-seq 数据集中的 BGN 表达水平。BGN 主要在 TNBC 队列的整体成纤维细胞中表达。在另一个具有更详细细胞簇的数据集中,BGN 主要在 CAF 和血管周围样 (PVL) 亚群中表达。BGN 表达水平与这些队列中分别由 MCP-counter 和 xCell 估计的成纤维细胞和内皮细胞的评分显著相关。这些结果进一步表明,BGN 可能是 TNBC 中 CAF 特异性的生物标志物,并在细胞外基质中发挥其功能。
图4:BGN 在癌症相关的成纤维细胞中上调。
图5:TNBC 单细胞 RNA 测序数据集中的 BGN 表达。
图6:BGN和CAF评分与通路富集的相关性。
Biglycan 关联生物学特征和临床结果
在这里,我们探索BGN在肿瘤发展中的作用及其在临床实践中的预后价值。使用 BGN 相关基因进行 GO 信号富集,结果表明,BGN可能与 TNBC 中的肿瘤血管生成、TME 重塑和肿瘤转移有关。因此,我们进一步分析了 BGN 与免疫特征之间的关联。首先分析了BGN与免疫相关基因的相关性,计算了 BGN 表达和 ESTIMATE 分数之间的相关性,最后,我们计算了 BGN 和免疫成分之间的相关性。
由于 BGN 在癌症的生物学过程中起着至关重要的作用,我们进一步试图检查其临床相关性。
图7:BGN与免疫特征之间的相关性。
图8:数据集和 SYSUCC 队列中 BGN 的生存分析。
小结
在这里,我们分析了肿瘤组织的表达谱和单细胞 RNA 测序,以探索三阴性乳腺癌中成纤维细胞的特征。我们评估了 TNBC 中成纤维细胞的相对丰度,并进一步确定了一种细胞外分泌蛋白 biglycan(BGN),可作为 CAF 的生物标志物和 TNBC 预后不良的预测因子。
微信号|中科生信
为您提供“一站式”科研定制服务

