早上好,今天小编分享一篇2021 年 12 月 8 日发表在frontiers in Cell and Developmental Biology杂志的文章(IF:6.684) 《An Apoptosis-Related Gene Prognostic Index for Colon Cancer》,通过构建结肠癌凋亡相关基因预后指数(ARGPI),明确预后指数定义的风险亚组的分子和免疫特征以及辅助化疗的获益。结合预后指标和临床病理危险因素,评估结肠癌患者的预后。
背景&方法
背景:细胞凋亡是一种由基因调控的程序性细胞死亡,在维持人体平衡和正常功能方面起着非常重要的作用。细胞凋亡通过激活半胱氨酸蛋白酶引发细胞死亡,导致核浓缩和膜囊化的形态变化。如果DNA受损的细胞没有收到细胞凋亡的信号,那么细胞分裂和细胞死亡之间的平衡可能导致癌症。研究表明,对细胞凋亡的抑制参与了致癌的初始阶段。例如,Fas和FasL的结合可以启动细胞凋亡信号的转导,引起细胞凋亡。在肿瘤的发展过程中,Fas(CD95)往往被下调,肿瘤细胞变得抗凋亡。此外,化疗抵抗的一个重要机制是抑制肿瘤细胞的凋亡。例如,Bcl-2抗凋亡分子在获得性耐药癌细胞中经常上调,以阻止药物诱导的凋亡。然而,使用高通量表达谱分析结肠癌细胞凋亡和预后之间的关系的研究很少。
方法:作者使用加权基因共表达网络分析(WGCNA)和Cox回归来构建凋亡相关基因预后指数(ARGPI),从而提高结肠癌预后的风险分层。基于无进展间隔时间(PPI)的提名图,整合了ARGPI和四个临床病理风险因素,用于评估临床预后。
结果
通过WGCNA分析确定了凋亡相关枢纽基因
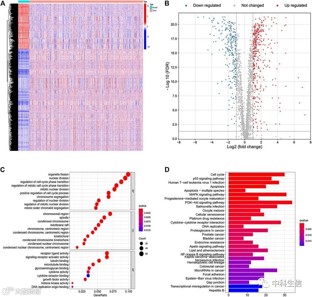
通过比较结肠腺癌样本和正常组织样本,共获得7859个DEGs,其中5432个基因上调,2427个基因下调(图1A)。在这些DEGs中,有655个基因与细胞凋亡有关。与正常样本相比,肿瘤样本中392个基因被上调,263个基因被下调(图1B)。功能富集分析确定了655个与细胞凋亡相关的DEGs所富集的GO术语和KEGG途径(图1C,D)。
为了确定与细胞凋亡有关的枢纽基因,使用WGCNA来寻找候选基因(n = 655)。如图2A左图所示,横轴为软阈值,纵轴为无标度网络的评价参数。评价参数的值越高,网络就越符合无标度网络的特征。在左图中,横线表示阈值为0.90。如图2A右图所示,软阈值和平均连通性之间的关系表明,基于无标度网络的最佳软阈值功率为7。最后,通过分层聚类和最佳软阈值能力确定了六个模块(图2B)。如图2C所示,与结肠癌绝对相关度最高的绿松石模块被选为进一步分析的候选模块,其中包含127个基因。绿松石模块基因的显著富集的GO术语和KEGG通路。获得了绿松石模块中127个基因的表达谱和临床预后信息。通过K-M生存分析,20个细胞凋亡相关的枢纽基因的表。
ARGPI在结肠癌中的预后价值
对20个与细胞凋亡相关的枢纽基因进行多变量Cox回归分析,以确定独立的预后基因。如图3A,B所示,五个基因(FAS、VWA5A、SPTBN2、PCK1和TIMP1)显著影响结肠癌患者的预后。然后,我们为所有结肠癌患者构建了ARGPI。通过风险公式ARGPI=表达基因1*系数+表达基因2*系数++表达基因*系数。以风险中值为临界值,低风险患者的预后好于高风险患者(P<0.001,对数等级检验)(图3C)。然后,通过使用GSE39582(n = 517)结肠癌数据集验证了预后模型的作用。如图3D所示,低风险组患者的预后明显好于高风险组,这与TCGA数据集的结果一致(p = 0.018,对数等级检验)。
图4A显示了TCGA队列中379名结肠癌患者在不同风险亚组中的临床病理特征分布。在图4B中显示了两个风险亚组之间的肿瘤分期分布的显著差异。单变量Cox回归分析显示,阶段和风险评分与结肠癌的预后明显相关(图4C)。多变量Cox回归分析证实,在调整了其他临床病理因素后,风险评分是一个独立的预后因素(图4D)。
不同ARGPI亚组的分子特征
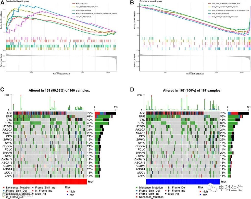
进行GSEA分析以确定不同风险亚组中富集的通路。高风险亚组富集了CELL_CYCLE和FOCAL_ADHESION以及其他相关的途径(图5A)。低风险亚组富集了DRUG_ METABOLISM_ CYTOCHROME_ P450, RETINOL_代谢和其他相关途径(图5B)。接下来,我们分析了基因突变,以进一步从生物学角度了解亚组差异的性质。我们发现,低风险亚组的突变数高于高风险亚组。错义突变是最常见的突变类型,其次是无义突变和框移缺失。然后我们确定了风险亚组中突变率最高的前20个基因(图5C,D)。两组中APC、TP53、TTN、KRAS、SYNE1、PIK3CA、MUC16和FAT4的突变率均>20%。
不同ARGPI亚组的免疫微环境
使用CIBERSORT算法来估计不同风险亚组中22种侵袭性免疫细胞的比例。我们发现巨噬细胞M0、巨噬细胞M1和T细胞调节性(Tregs)在高风险亚组中较多,而B细胞幼稚期、浆细胞、T细胞CD4记忆静止期和嗜酸性粒细胞在低风险亚组中较多(图6A)。然后我们应用ssGSEA评分来量化每个结肠癌样本中29个免疫特征的富集程度。结果显示,高风险亚组中有更多的巨噬细胞,而低风险亚组中有更多的IDCs和NK_cells相关信号(图6B)。我们进一步研究了不同风险亚组的免疫和分子功能差异对生存的影响。如图6C,D所示,有更多IDCs和NK_cells的患者预后更好。
不同ARGPI亚组的治疗效果
为了探讨细胞凋亡特征与治疗之间的关系,分析了GEO(GSE39582)数据库中结肠癌的化疗数据和分子特征。如图7A所示,高危组比低危组更容易在辅助化疗后出现进展。因此,我们观察了五个核心基因的表达对化疗后病情进展的影响。如图7B,C所示,当VWA5A基因高表达时,肿瘤患者化疗后的进展较小,表明该基因的上调促进了化疗的敏感性。当TIMP1基因高表达时,肿瘤患者在化疗后的进展更大,这表明TIMP1基因的上调降低了化疗的敏感性。图7D再次显示,当肿瘤显示VWA5A基因的上调和TIMP1基因的下调时,肿瘤具有更好的化疗敏感性。分层分析显示,在pMMR状态、BRAF野生型和KRAS突变的患者中,细胞凋亡相关的预后模型仍具有临床和统计学意义(图7E-H)。
预测结肠癌患者预后的提名图
按两年的Receiver operating characteristic curve 进行预测ARGPI的预后准确性高于其他临床病理特征(图8A)。然后,为了给临床医生提供一个量化的方法来预测癌症进展的可能风险,我们构建了一个基于提名图的PFI,它整合了ARGPI和四个临床病理风险因素(图8B)。列线图的预测准确性如下图8C(1年),图8D(3年),图8E(5年)。
写
在
最
后
以上就是小编对于这篇文章的介绍,中科生信致力于生信个性化分析新模式,专注于服务医学科研用户,按需定制对应服务,如果您对这篇文章感兴趣或是想了解其他方向的生信内容的话,欢迎长按下方二维码联系我们!
中科生信
微信公众号
中科生信
新浪微博
@中科生信

