每日文献分享
分享一篇来自2022年3月24日来自Front. Immunol.的文章,题目为《Using a Gene Network of Pyroptosis to Quantify the Responses to Immunotherapy and Prognosis for Neuroblastoma Patients》。影响因子:7.561,中科院分区:2区。
焦亡作为细胞死亡的一种炎症形式,涉及许多生理和病理过程。神经母细胞瘤是儿童最常见的颅外实体瘤。本文系统研究了神经母细胞瘤细胞焦亡与肿瘤微环境的关系。我们整合了四个神经母细胞瘤数据集。通过对 24 个细胞焦亡相关基因的 mRNA 表达谱进行稳健聚类,共鉴定了三种细胞焦亡模式。然后,我们构建了一种名为 pyroscore 的新型评分方法来量化神经母细胞瘤中的焦亡水平。多组学数据和单细胞 RNA 测序用于准确、全面地评估 pyroscore 的有效性。
介绍
神经母细胞瘤 (NB) 是一种胚胎性肿瘤,起源于发育中的交感神经系统。它是儿童期最常见的颅外实体瘤。
越来越多的研究证明,焦亡在肿瘤细胞的增殖、侵袭和转移中起着至关重要的作用,从而影响癌症的预后。然而,在不同的组织和遗传背景下,焦亡诱导作用与肿瘤之间的关系是多样的。
研究结果
确定焦亡作用相关基因与NB预后的关系
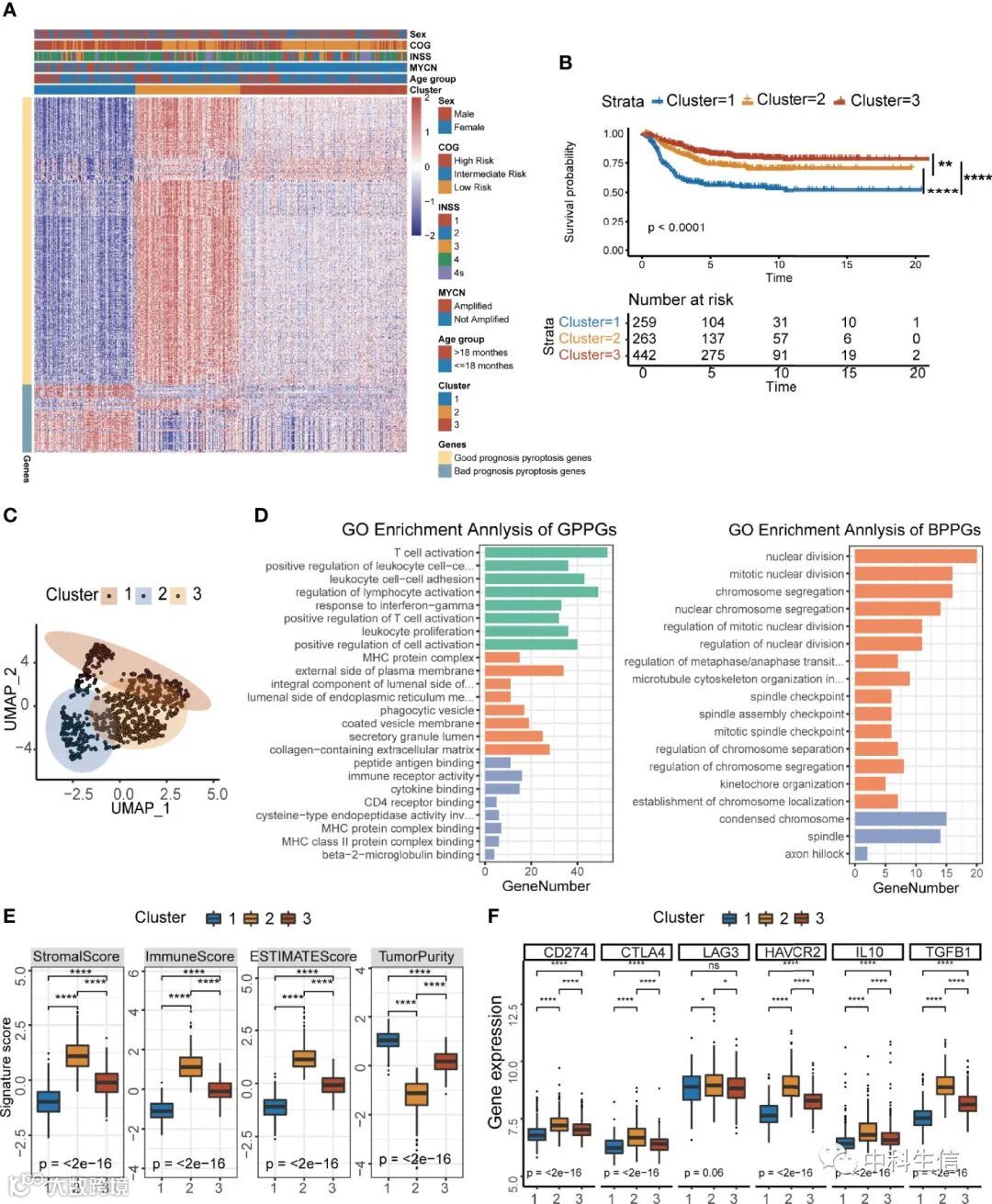
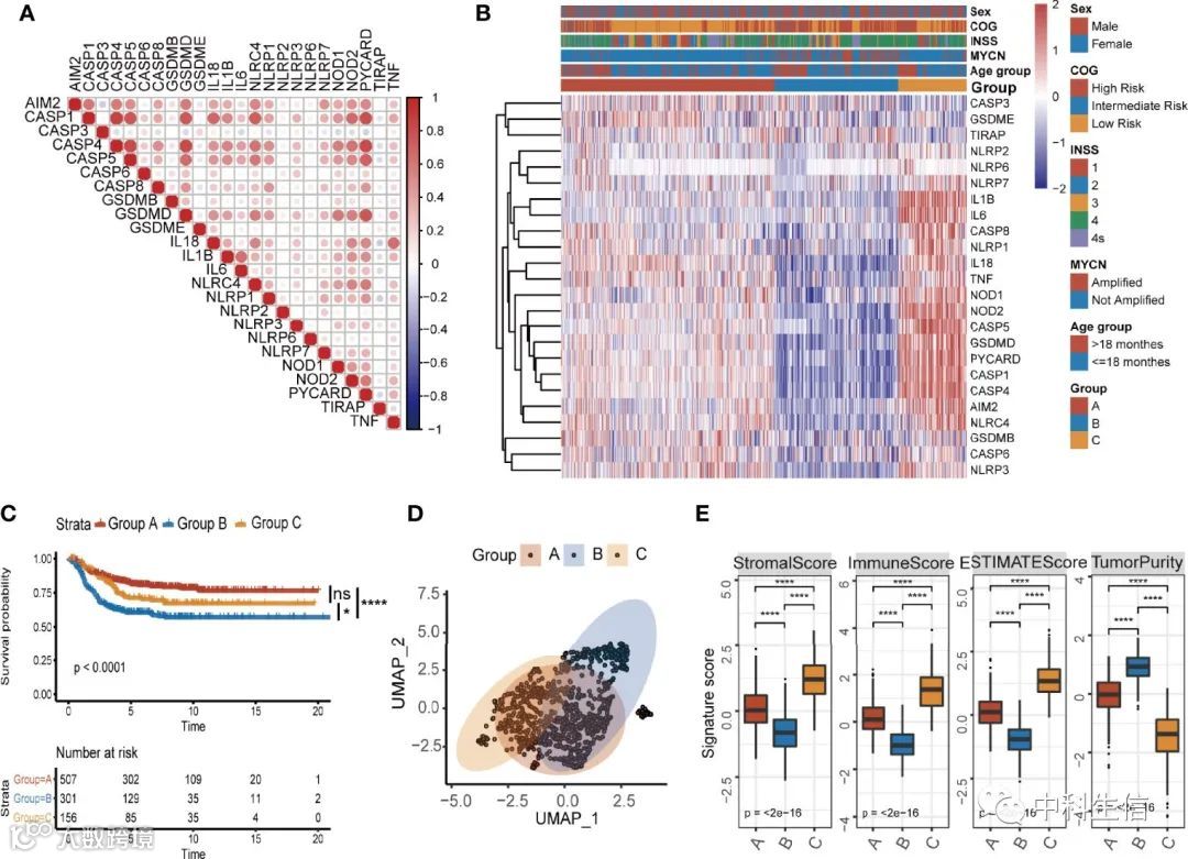
为了评估焦亡作用相关基因是否可以用来预测NB患者的预后,我们共鉴定了24个焦亡作用相关基因。然后我们从四个数据集(TARGET-NB、GSE49710、GSE16476和E-MTAB-8248)中收集了964名NB患者的生存时间数据,形成了一个队列。当24个与焦亡作用相关的基因在数据集中相互对照时,我们发现这些基因之间存在良好的正相关关系(图1A),这表明这些基因可能共同发挥相同的作用。接下来,我们对元队列中24个焦亡相关基因的mRNA表达谱进行了无监督共识聚类,并生成了三组患者(图1B),其中B组的热病相关基因的总体表达量最低。上述确定的三组在生存率上有明显的差异(图1C),B组的生存概率最低。为了进一步探索分子基础和可视化热病相关基因定义的三个组之间的关系,基于前3000个最易变的蛋白编码基因的统一模态近似和投影(UMAP)分析,将样本缩小到二维。结果证实,由焦亡相关基因定义的三个组可以被清楚地区分(图1D)。
使用ESTIMATE算法来推断三组的免疫分数和肿瘤纯度。焦亡B组的免疫得分最低,肿瘤纯度最高(图1E)。为了详细评估免疫细胞的浸润,使用CIBERSORT和ssGSEA结果表明,NB患者的热化现象和免疫微环境的活跃状态有关联。
图1
焦亡特征和功能注释的发展
为了确定每个热病组的基本生物学特征,我们通过limma软件包提取了三组中的DEGs。总共确定了910个DEGs,用于在基因水平上对患者进行分组。维恩图显示了三个聚类中DEGs的数量。我们用桑基图直观地显示了上一节确定的焦亡组(图1B)和新生成的群组之间的变化。应用Boruta算法来降低DEGs的维度和去冗余度。最后在910个DEGs中共确定了436个最具代表性的基因,然后用来构建我们的评分系统。我们根据这436个最具代表性的基因与聚类的相关性将其分为两个特征(图2A)。与聚类呈正相关的基因被命名为预后良好的焦亡基因(GPGs,352个基因),因为它们在总生存率远高于聚类1的聚类2和3中表达较高(图2B),而富集于总生存率最低的聚类1的基因被称为预后不良的热化基层次聚类的结果证实了GPGs和BPPGs之间的划分。由Kaplan-Meier绘图仪显示的生存分析结果表明,三个群组的患者之间存在相当大的差异。与其他两个集群的患者相比,集群1的患者总生存期最短(对数秩检验,集群1与集群2,P<0.0001;集群1与集群3,P<0.0001;图2B)。UMAP分析证实这三个集群是分开的(图2C)。
为了系统地解释GPGs和BPPGs的生物学功能,用clusterProfiler R软件包进行GO分析,与预后较好的簇 2 和簇 3 呈正相关的 GPPGs 主要富集于免疫相关通路,尤其是 T 细胞的活化和抗原加工和呈递(图 2D)。群组2被描述为 "免疫衰竭 "表型(35),因为它表现出最高的淋巴细胞浸润;然而,对T细胞衰竭至关重要的分子,包括PDCD1(PD-1)、CD274(PD-L1)、CTLA4和LAG3的表达也更高(图2F)。
图2
基于PCA的细胞焦亡分数的构建
为了开发一个精确和简短的系统来衡量可以解释NB中细胞焦亡与预后的相关性的遗传相互作用网络,我们使用了定义GPGs和BPPGs的436个DEGs的表达数据来构建一个计分系统。我们实施了PCA算法,得到一个单独的分数。根据上述两个基因签名(GPGs和BPPGs),。在计算了每个病人的定量得分后,我们观察到三组病人的pyroscore有明显差异。国际神经母细胞瘤分期系统(INSS)、儿童肿瘤学组(COG)和MYCN扩增在临床上被用来确定NB患者的治疗方案和预测预后。按临床特征(INSS、COG和MYCN扩增)分组,结果显示,较高的pyroscore与较轻的疾病状态有关(图3A)。例如,INSS 1-4期肿瘤的pyroscore水平逐渐下降,而INSS 4S期患者的pyroscore水平高于INSS 4期,这被普遍认为是预后较好的。pyroscore与COG分期也呈反比关系。预后最差的第1组有最低的pyroscore(图3B)。
然后,我们使用 X-tile 软件根据每个样本的 pyroscore 划分队列。桑基图用于可视化患者与 pyroscore 和相应预后的关联(图 3C)。得分高的患者与 pyroscore 低的患者具有显着不同的临床特征。此外,具有高 pyroscore 水平的患者也具有更高的生存概率(对数秩检验,p <0.0001;图 3D)和更长的无事件生存时间(对数秩检验,p <0.0001)。高和低 pyroscore 患者之间生存曲线的差异也在小队列中得到验证。GSEA结果显示,高pyroscore组肿瘤的基因表达在细胞焦亡途径和许多免疫相关途径中显着富集,而低 pyroscore 肿瘤的基因表达富集于细胞周期和代谢相关通路。
图3
Pyroscore 与肿瘤免疫特征有关
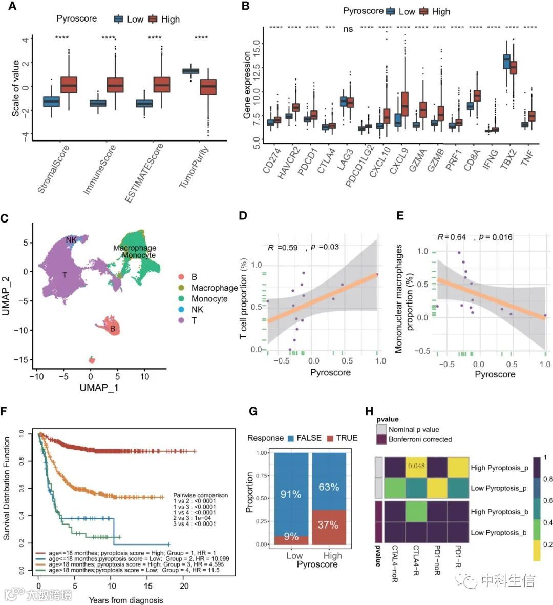
由于上述结果显示Pyroscore和免疫力似乎是高度相关的,我们进一步探讨了它们之间的关系。首先,通过ESTIMAT算法,得出结论:高Pyroscore组的免疫得分明显高于低Pyroscore组,但高Pyroscore组的肿瘤纯度却低于其他组(图4A)。然后,我们评估了免疫检查点和免疫活性相关基因的表达水平。结果发现,大多数这些基因在高热值组的表达量相对较高(图4B)。我们还通过CIBERSORT和ssGSEA算法,分别估计了高和低pyroscore组的免疫细胞浸润情况。高Pyroscore组的CD8+T细胞、CD4+T细胞和活化NK细胞的比例高于其他组。pyroscore与抑制性免疫细胞(M2 TAM和DMSC)和排异评分负相关,排异评分是评估肿瘤浸润时排除T细胞的程度(。为了更准确地评估肿瘤浸润的淋巴细胞,我们分析了数据集GSE137804中NB的单细胞RNA-seq数据(图4C)。结果进一步证实,NB患者的pyroscore与T细胞的比例呈正相关,与单核巨噬细胞的比例呈负相关(图4D,E)。
为了量化患者对免疫疗法的反应率,我们更详细地研究了TIDE算法对免疫疗法反应的预测结果。正如预期的那样,较高的pyroscore与癌症免疫治疗的反应较好有关(p=0.01536;图4G)。通过比较与接受免疫治疗的队列表达谱的相似性,高pyroscore组的患者明显与对抗CTLA4治疗有反应的患者有关(p=0.048,图4H),这表明pyroscore可用于预测患者对免疫治疗的反应,特别是抗CTLA4等免疫检查点抑制剂。
图4
Pyroscore 是 NB 的独立预后因素
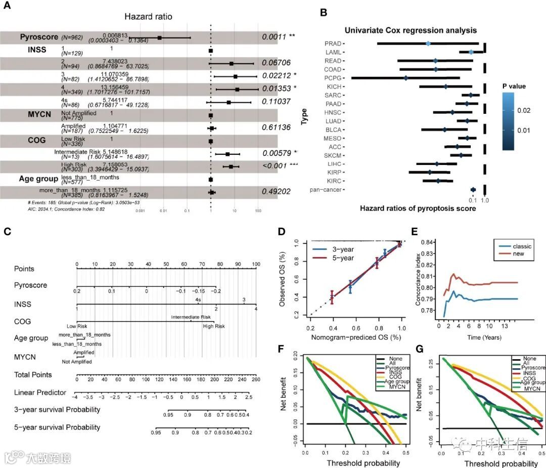
基于 pyroscore 与临床和免疫特征相关,我们试图确定其在作为 NB 独立预后因素中的作用。首先,将单变量 Cox 风险分析应用于 pyroscore、INSS、COG、MYCN、性别和年龄分组。单变量 Cox 分析中p值 <0.05的预后因素包括在多变量 Cox 回归分析中。多变量 Cox 回归的结果表明 pyroscore 是 NB 的重要保护因素(图 5A)。此外,共有 33 种癌症来自癌症基因组图谱 (TCGA) 数据库也用于评估 pyroscore 的有效性和普遍性。pyroscore 对 17 种癌症的预后有显着影响,并且在所有癌症中,pyroscore 作为保护因素发挥作用(图 5B)。为了使新模型更广泛地适用于临床实践,我们构建了一个列线图来预测 NB 患者的存活率(图 5C)。每个患者都被分配了一个综合评分,该评分是通过将列线图中每个变量的相应评分相加来计算的。综合评分和新模型的准确性和临床实用性由 3 年和 5 年校准曲线确定(图 5D)。具有更多时间点的时间相关 C 指数曲线在新模型中也显示出更好的性能(图 5E)。3 年和 5 年的决策曲线分析 (DCA) 显示了每个预测因素提供的净收益(图 5F、G),其中 pyroscore 是一个很好的因素。
图5
焦亡组药物敏感性预测
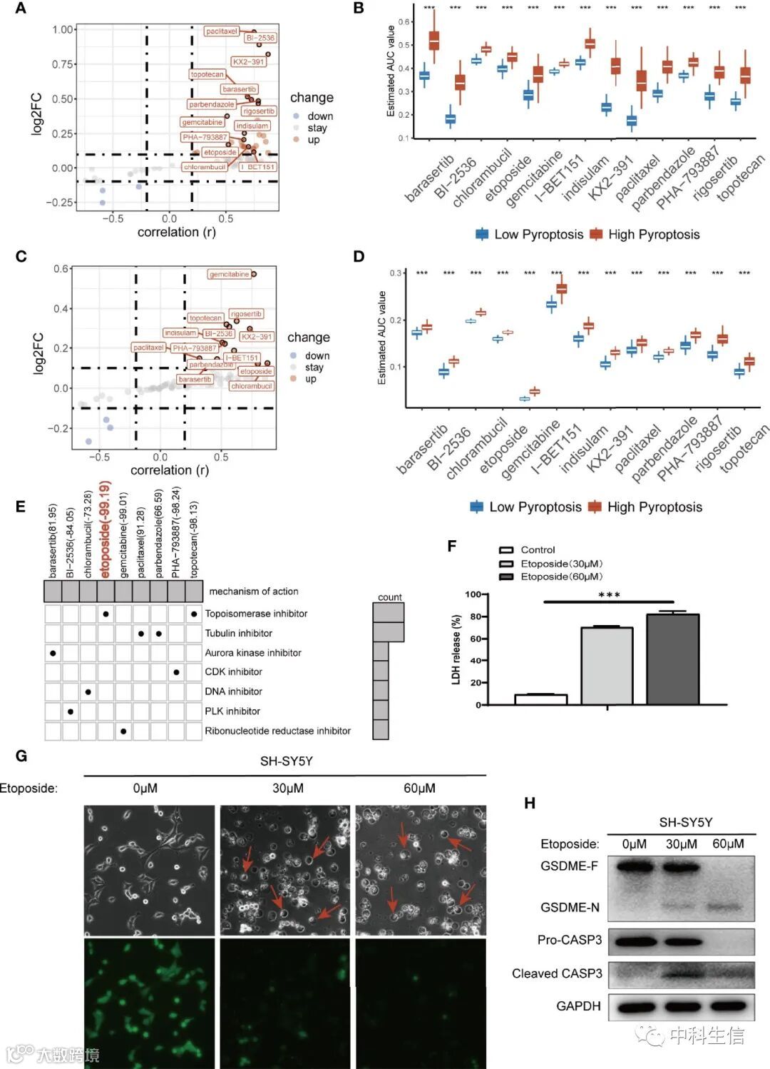
接下来,我们尝试使用 pyroscore 模型寻找对 pyroptosis 表型敏感的药物来指导 NB 患者的临床用药。我们首先使用两个药物敏感性数据库(CTRP 和 PRISM)根据 AUC 值识别候选药物。CTRP 包括 299 种药物,PRISM 包括 1,285 种药物。两个数据库交叉后共筛选出78种药物进行分析。通过相关性和多重变异分析,阈值为 r>0.2 和 log 2 FC>0.1,首先选择了两个数据库中重叠的 13 种药物(图 6A、C),并且在低 pyroscore 中均具有较低的 AUC 值两个数据库组(图 6B,D)。我们进一步利用 CMap 来确定候选药物的性能。CMap 评分与药物的潜在治疗效果呈负相关。六种药物的CMap值均<0,表明它们在低焦核组中具有潜在的诱导细胞焦亡的能力,同时也显示了这些药物的治疗靶点(图6E)。上述结果预测,依托泊苷可能是最有希望诱导 NB 细胞焦亡的药物,尤其是它的 CMap 评分最低。为了验证预测结果,我们用依托泊苷处理人 NB 细胞系 SH-SY5Y 并成功诱导细胞焦亡。LDH释放比例(图6F) 依托泊苷治疗后显着增加。用依托泊苷处理的细胞表现出从质膜和细胞肿胀中出现的大气泡(图 6G)。钙黄绿素-AM 染色测定还证明依托泊苷诱导细胞死亡(图 6G)。通过蛋白质印迹分析,在用依托泊苷处理的细胞中同时检测到 GSDME 的切割和 CASP3 的激活(图 6H)。因此,我们的模型预测的具有低焦焦分数的NB具有诱导焦亡能力的依托泊苷可以在体外诱导焦亡。
图6
Pyroscore 预测免疫治疗益处
ICB 疗法已在癌症中显示出令人兴奋的临床结果,我们之前的结果显示了强有力的证据表明高 pyroscore 患者更有可能从 ICB 疗法中受益。我们决定使用外部队列进一步探索 pyroscore 与 ICB 治疗益处之间的关系。共收集了四个接受免疫检查点治疗的队列:IMvigor210、GSE91061、GSE78220 和 GSE35640。在 IMvigor210(抗 PD-L1)队列中证明,较高的 pyroscore 与显着更好的预后(对数秩检验,p = 0.003)和对抗 PD-L1 治疗的更好反应(双边 Fisher 精确检验,p = 0.015),表明高 pyroscore 的患者更有可能从 ICB 治疗中受益(图 7A、B )。ROC 曲线还评估并证明了 pyroscore 在预测 ICB 治疗反应性方面的准确性(图 7C,AUC=0.640)。在 GSE91061(抗 PD-1)和 GSE78220(抗 PD-1)队列中发现了相同的结论(图 7D-I)。此外,pyroscore 与 IMvigor210 队列中的免疫浸润表型相关。最后,在 GSE35640(抗 MAGE-A3)队列中,对 ICB 治疗有反应的组的 pyroscore 显着更高。同样,ROC 曲线显示 pyroscore 对免疫治疗益处具有良好的可预测性。总之,我们的数据强烈表明 pyroscore 可以很好地预测对免疫检查点阻断治疗的反应。
图7
今天的分享就到这里啦,对上述分析方法感兴趣或者没有研究思路的小伙伴,欢迎扫下方二维码前来咨询哦!先到先得,欲购从速!
中科生信
提供“一站式”科研服务

