摘
要
早上好,今天分享一篇2022年2月发表在Front in Cell and Developmental Biology的一篇 《Integrated Analysis of Energy Metabolism Signature-Identified Distinct Subtypes of Bladder Urothelial Carcinoma》的文章,IF=6.684。膀胱尿道上皮癌(BLCA)是最常见的膀胱癌类型。从癌症基因组图谱和cBioPortal数据集下载BLCA患者的临床和转录组数据,并从分子特征数据库获得能量代谢相关的基因集。然后进行共识聚类算法,将患者分组。在集群之间分析了肿瘤预后、临床病理特征、突变、功能分析、铁中毒状态分析、免疫浸润、免疫检查点相关基因表达水平、化疗抗性和肿瘤干细胞。利用cBioPortal数据集的数据,进一步开发并验证了一个能量代谢相关的签名。
背景
与正常细胞相比,癌细胞的能量代谢改变是大多数癌症的一个新标志。在癌细胞可能依赖的不同类型的能量代谢重编程中,糖酵解是许多癌细胞可能利用的最常见的途径,即使在氧气存在的情况下,产生ATP以维持还原-氧化平衡和大分子生物合成,这是支持癌细胞的生长、分裂和迁移所需要的。这种在氧气存在下的糖酵解现象也被称为沃伯格效应。虽然一些肿瘤细胞的代谢表型主要是糖酵解,但其他一些肿瘤的代谢表型主要是氧化磷酸化(OXPHOS)。越来越多的证据表明,癌细胞的代谢重编程是异质性的。此外,有报道称,肿瘤细胞还可以吸收邻近分解代谢细胞分泌的游离脂肪酸和酮体,为线粒体氧化磷酸化提供能量。以前的一项研究报告说,谷氨酸驱动的线粒体的氧化磷酸化,而不是糖酵解,在缺氧条件下占据了大部分ATP的生产(。关于癌症相关的能量代谢重编程可能提供新的靶向治疗的关注正在出现,与传统的细胞毒化疗相比,它可能具有更少的副作用和更高的抗肿瘤效率。
结果
数据收集和共识聚类
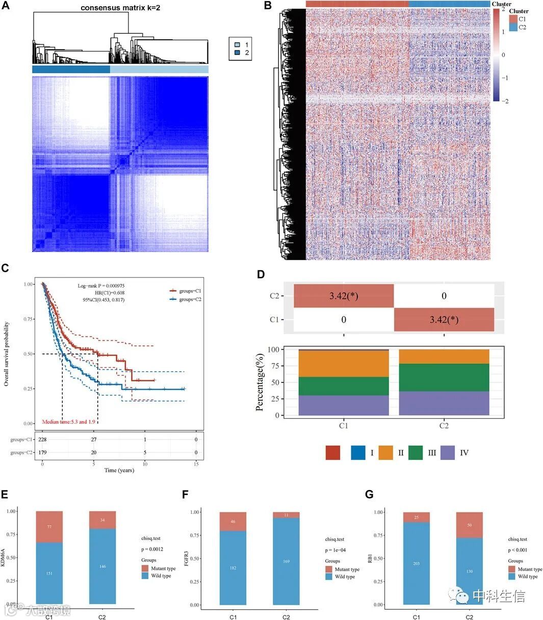
为了探索能量代谢状态在BLCA中的作用,我们从TCGA数据库中获取了408例患者的临床信息和RNA测试数据。随后,获取590个基因的能量代谢相关的基因组。为了进一步研究了能量代谢状态与BLCA患者预后之间的关联。共识聚类算法、经验累积分布函数(CDF)图和共识聚类矩阵表明,患者可以被分为两组(图1A)。图1B显示了这两组中按能量代谢相关基因集分组的SD>0.1的顶级可变表达基因的聚类热图。生存曲线显示,聚类1的患者比聚类2的患者有明显更长的总生存期(危害比(HR):0.608,95%置信区间(CI):0.453-0.817,p <0.001,图1C)和更好的无进展生存期(PFS,HR:0.691,95%CI:0.513-0.931,p = 0.0151)。
探讨了这两个群组的临床病理特征,以研究群组之间的差异。生存状况和种族在两个集群之间有明显的不同(表1)。此外,集群1的患者往往没有转移,肿瘤分期相对较早,组织学等级相对较低,而集群2的患者有更多的转移,肿瘤分期较高,肿瘤等级较高。然后比较每个簇中最频繁突变的前20个基因,我们发现KDM6A(p = 0.001,图1E)和FGFR3(p < 0.001,图1F)突变的频率在C1中较高,而RB1突变的频率(p < 0.001,图1G)在C2中较高。
富集分析
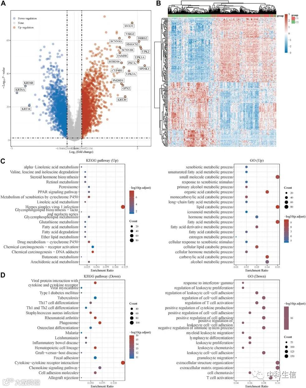
为了探索两个集群之间差异的内在机制,我们确定了两个集群之间的DEGs。如图2A所示,火山图显示了与集群2相比,集群1中上调的基因(SNX31、VSIG2、DHRS2、HMGCS2等)和下调的基因(KRT6B、KRT6A、KRT14等)。然后,前50个上调和下调的基因以热图的形式显示(图2B)。
此外,折合变化值的阈值和调整后的P值设置为1.5和0.05,上调和下调的基因被选作功能富集分析。KEGG分析群组1中最相关的信号通路主要与能量代谢有关(图2C)。GO分析的结果显示了同样的趋势,生物过程(BP)、molAUCecular功能(MF)和细胞成分(CC)中最富集的术语与能量代谢密切相关(图2C),主要富集在小分子分解代谢过程、脂质分解代谢过程和脂肪酸代谢过程。
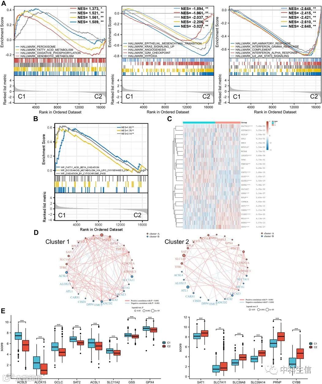
聚类1的GSEA结果也显示与代谢相关的术语,而聚类2主要富含免疫术语(图3A)。这些结果表明,群集1的特点是激活合成代谢过程,而群集2的特点可能是肿瘤相关的免疫原性的上调。
铁死亡分析
由过度脂质过氧化驱动的铁死亡是一种铁依赖性调节的细胞死亡,与各类肿瘤的发展和治疗反应有关。GSEA的富集结果表明,两个集群在脂肪酸β氧化、通过脂氧酶lox的二十烷烃代谢和细胞色素p450的氧化方面是不同的(图3B)。这些脂质氧化代谢的特点,表明两个集群的铁死亡状态可能不同。对两组之间的铁死亡代谢相关基因进行分析,发现许多铁死亡代谢相关基因在两个集群之间存在差异表达(图3C,E),一些基因(包括ACSL5、ACSL1、GSS、SLC7A11、SCL39A8、SLC39A14和PRNP)的表达水平与BLCA患者的预后显著相关。此外,铁死亡相关基因之间的相关性在聚类1中更为明显,以正相关为主,而C2的铁死亡相关基因网络中不同基因之间的相关性较弱(图3D)。SLC7A11在簇1中明显下调,簇1中SLC7A11的预后效果比簇2中更明显。同样,SAT1在群组2中明显上调,群组2中的预后效果更明显。这一发现表明,BLCA患者的代谢状况与选定的铁死亡相关基因的表达明显相关,其中一些基因与BLCA的预后相关。
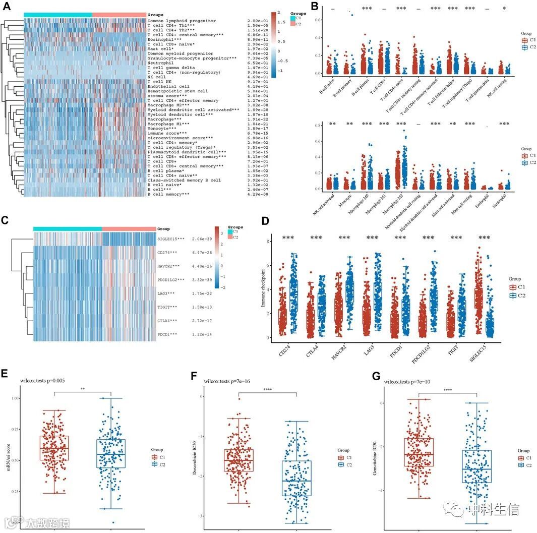
免疫浸润分析
根据富集分析结果,集群2的上调基因与BLCA的肿瘤免疫功能相关,然后检查了两个集群的免疫浸润状态。免疫细胞浸润的热图表明,两个集群的肿瘤免疫微环境有明显的不同(图4A)。箱线图使用 CIBERSORT 算法显示了类似的结果(图 4B)。Spearman相关分析也显示,能量代谢相关基因组风险得分与CD4+T细胞、CD8+T细胞、中性粒细胞、巨噬细胞和骨髓树突状细胞的浸润之间有显著关联。这一结果与富集分析的结论一致,表明第2组的BLCA患者有较高的免疫细胞浸润,能量代谢相关基因组与肿瘤免疫微环境有潜在的相关性。
此外,我们调查了两个集群之间的免疫检查点(IC)相关基因的表达。在集群2中,我们发现IC相关基因的表达相对较高(图4C,D)。发现能量代谢相关基因与免疫检查点的生物标志物明显相关,可能在BLCA的免疫治疗中发挥重要作用。
癌症干细胞和药物敏感度分析
根据含有11774个CSC相关基因的基因表达谱,对CSCs进行了分析,群组1的患者有较高的CSC得分,表明能量代谢状态与CSCs之间有明显的相关性(图4E)。接下来,对两个集群之间的药物敏感性进行了评估。图4F,G显示,能量代谢状态与多柔比星和吉西他滨对BLCA的IC50得分明显相关。
能量代谢相关的基因预后标志物鉴定
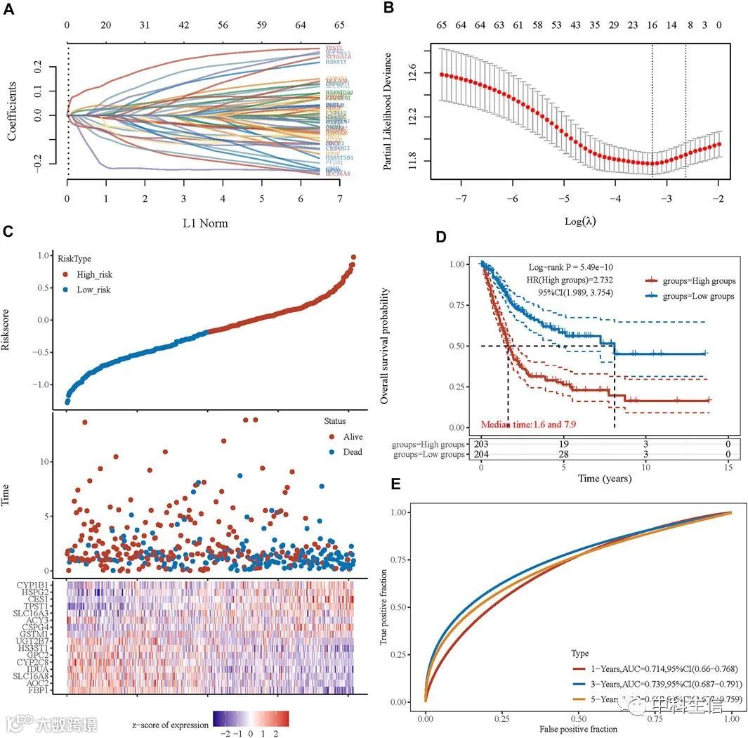
考虑到BLCA患者的预后与能量代谢状况密切相关,我们开发一个能量代谢相关的基因签名来预测预后。根据聚类1和聚类2之间的DEGs,构建维恩图,显示590个代谢相关基因中有162个在聚类之间有差异表达。然后,162个代谢相关基因中的67个被进一步确定为与BLCA患者的OS有显著相关性。为了确保这67个基因的临床预后价值的可行性和稳定性,我们进行了LASSO分析,得到了16个与BLCA患者预后相关的能量代谢相关基因。基于Cox系数,能量代谢相关基因的计算预后特征(EMRGPS)风险得分。根据风险评分的中值,BLCA患者可被分为低风险组和高风险组(图5C)。Kaplan-Meier曲线表明,高危组患者的OS明显差于低危组(图5D,P<0.001),1、3、5年OS的AUC分别为0.714、0.739和0.693(图5E)。此外,为了确保EMRGPS的预测价值,来自cBioPortal在线数据库的独立队列作为验证组来验证我们的结果。生存曲线显示了类似的结果,在cBioPortal在线数据库的患者中,低风险组的OS明显差于高风险组(图6E)。验证队列中1年、3年和5年OS的AUC分别为0.637、0.626和0.629(图6F)。签名风险分数和验证队列的临床病理特征之间的关联以Sankey图的形式呈现(图6G)。
此外,为了确保EMRGPS的预测价值,来自cBioPortal在线数据库的独立队列作为验证组来验证我们的结果。生存曲线显示了类似的结果,在cBioPortal在线数据库的患者中,低风险组的OS明显差于高风险组(图6E)。验证队列中1年、3年和5年OS的AUC分别为0.637、0.626和0.629(图6F)。签名风险分数和验证队列的临床病理特征之间的关联以Sankey图的形式呈现(图6G)。
为了更好地预测EMRGPS在BLCA患者中的预后价值,利用现有的临床病理参数和签名的风险分数构建了一个提名图(图6A)。此外,使用1年、3年和5年生存率的校准曲线来估计提名图的准确性(图6B-D)。
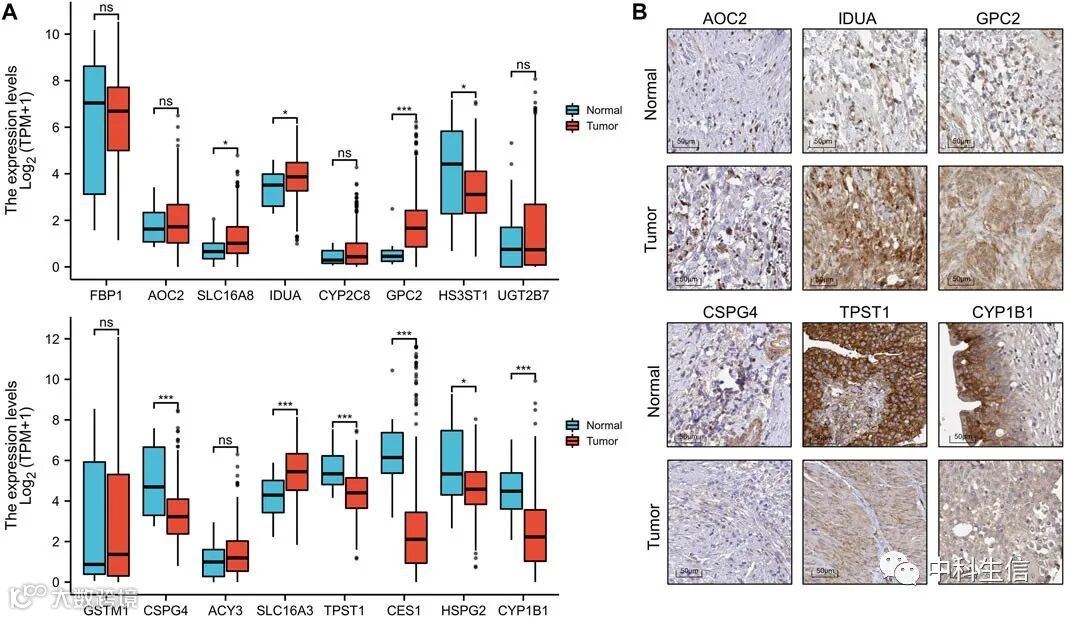
此外,在TCGA队列中探讨了正常和肿瘤组织之间参与EMRGPS的16个基因的生存分析不同的表达模式(图7A)。在这16个代谢相关的基因中,我们发现根据人类蛋白质图谱(HPA)队列,AOC2、IDUA、GPC2、CSPG4、TPST1和CYP1B1在肿瘤和正常组织之间的蛋白质水平上有差异表达(图7B)。
XIUMIYYDS!
微信公众号
中科生信
知乎
@生信科研人

